为全面贯彻党的教育方针,深入贯彻落实党的十九大和十九届二中、三中、四中、五中全会及全国教育大会精神,按照《国务院关于深化考试招生制度改革的实施意见》(国发﹝2014﹞35号)、《教育部关于在部分高校开展基础学科招生改革试点工作的意见》(教学﹝2020﹞1号)和教育部《关于做好2022年强基计划有关工作的通知》(教学司〔2022〕1号)等文件的部署和要求,西安交通大学结合学校“扎根西部、服务国家、世界一流”的办学定位和“致力于培养崇尚科学、求实创新、勤奋踏实、富有社会责任感和高尚品质的杰出人才”的人才培养目标,以立德树人为根本、以理想信念教育为核心、以社会主义核心价值观为引领,以服务国家重大战略需求、加强基础学科拔尖创新人才选拔培养为导向,经教育部批准,2022年将继续开展基础学科招生改革试点(以下简称“强基计划”),探索多维度考核评价模式,选拔一批有志向、有兴趣、有天赋的优秀学子进行专门培养,为国家重大战略领域输送后备人才。
一、招生对象及报名条件
凡是热爱祖国、热爱人民、拥护中国共产党的领导,遵纪守法、诚实守信、乐于助人,且符合2022年普通高等学校招生全国统一考试报名条件,综合素质优秀或基础学科拔尖,具有强烈的专业兴趣、科研志向和吃苦耐劳的精神,并有志于将来从事相关领域科学技术工作的各省(区、市)优秀高中毕业生均可申请报名,申请报名考生分为以下两类:
第一类考生:以高考成绩入围的考生。高考成绩(不含任何加分)达到本省(区、市)本科一批录取最低控制分数线(合并录取批次省份参考其单独划定的最低录取控制分数线)。
第二类考生:极少数在相关学科领域具有突出才能和表现的考生。在高中阶段获得全国中学生学科(数学、物理、化学、生物、信息学)奥林匹克竞赛决赛一等奖(金牌)或二等奖(银牌),且高考成绩达到本省(区、市)本科一批录取最低控制分数线(合并录取批次省份参考其单独划定的最低录取控制分数线)。
二、招生专业及招生计划
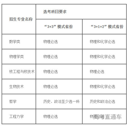
1.招生专业:数学类、物理学类、生物技术、哲学、核工程与核技术、工程力学。在非高考综合改革省份,哲学专业招收文科生,其他专业招收理科生。对实行高考综合改革省份的考生,选考科目须满足以下要求:
2.招生计划、省份及分省分专业计划:以报名系统内公布的为准。
三、报名方式及选拔程序
1.报名方式:网上报名。
考生可登录“试点高校强基计划报名系统”进行网上注册、报名(报名网址:https://bm.chsi.com.cn/jcxkzs/sch/10698)。严格按照操作提示完整、准确填写相关信息,提交后所有材料不得更改。报考我校强基计划的考生不能兼报其他高校。
2.所有考生均须参加统一高考。
3.选拔程序
(1)考核确认。所有考生均需于6月10日~20日在报名系统内确认是否参加我校强基计划的考核,确认参加的,须提交经本人及家长(父亲、母亲或其他监护人)签字确认的承诺书扫描件,来校参加考核时提交纸质版;确认不参加的或在上述确认时间内没有确认的认为主动放弃考核资格。
(2)考核资格认定。对于第一类考生,依据高考成绩(不含任何加分)从高到低,按照不超过我校分省招生计划数的4倍确定参加考核的考生名单(末位高考成绩同分全部入围);对于第二类考生,均可获得参加考核的资格。
(3)考核方式。考核包括笔试、面试和体育测试,同时参考考生高中阶段的综合素质评价材料。面试时采用专家、考生“双随机”抽签的方式,考核全程录音录像,主要考查考生的学科兴趣、学科特长、创新潜能和综合素质等。
(4)体育测试。测试内容为:体质指数(BMI)、立定跳远和50米跑。原则上所有考生均须参加体育测试,测试结果将作为拟录取的重要参考,未参加体育测试或体育测试不合格者不予录取。
四、录取办法
1.综合成绩计算办法。综合成绩=(高考成绩÷高考满分×85%+测试成绩÷测试满分×15%)×100(其中测试成绩为我校笔试成绩+面试成绩)。
2.拟录取名单确认。对于第一类考生,学校根据考生填报的志愿,参考体育测试结果和考生所在生源省份强基计划的招生名额,按综合成绩由高到低择优确定拟录取名单;对于第二类考生,综合成绩达到同省份第一类考生最低录取分数线的,予以拟录取。
3.专业确定规则。按照分数优先、遵循志愿的原则确定专业。分数相同时,依次按考核测试成绩、考核笔试成绩、高考成绩等优先顺序确定。
4.校招生工作领导小组按招生计划审定强基计划拟录取名单,并报各省级招生考试机构审核,办理录取手续。
五、培养方案及退出补选机制
坚持聚焦国家重大战略需求,秉承“起点高、基础厚、要求严、重实践”的办学特色,采取“夯实基础、国际视野、尊重个性、跨界融合”培养模式,汇聚最优秀的师资培养更优秀的人才,加强科教协同育人,制定科学合理的退出补选机制,培养富有社会责任感、具有国际视野和竞争力、能在基础学科和国家重大战略领域中发挥引领作用的拔尖创新人才。
1.聚焦国家重大战略需求。瞄准高端芯片与软件、智能科技、新材料、先进制造和国家安全等关键领域及人才紧缺的人文社会科学领域,秉承学校基础厚的培养特色,以学校强大的工科优势(我校工程学入选ESI排名前1‱)牵引数理化生及哲学等基础学科人才培养,构建基础扎实、专业前沿、知行合一、思维创新的强基计划培养体系。
2.汇聚最优秀的师资培养更优秀的人才。选聘院士等国家级领军人才,聘请校内外知名教授,组建高水平教学团队为强基计划学生授课。实行双导师制,聘任国内外学术大师、行业精英指导学生人生成长、学业发展和科研训练,助力学生成长与科研创新同步发展。
3.科教协同培养学生创新能力。强基计划学生全面进入国家和省部级重点科研平台,培养学生以学促研、以研促学的意识和能力。加强科研反哺教学,将科研成果融入课堂教学、实验实践教学,将研究成果转化为自主创新的实验仪器、实验项目、教学案例。
4.采取“夯实基础、国际视野、尊重个性、跨界融合”的培养模式。研究拔尖人才成才规律,夯实拔尖人才成长的数理化生等自然科学和哲学等人文社会科学基础,培养正确的世界观、人生观、价值观和科学的方法论。以国家重大战略需求为牵引,面向基础研究领域国际前沿,打造文理渗透、理工结合、专业交叉、课程融合的强基计划培养方案,推动本科生进入国家级科研平台,在研究生导师指导下参与国家重大项目。制定本科生和研究生培养的长线规划,实现学术研究、创新能力培养的有机衔接。尊重学生个性,一人一策,实施小班制、导师制、国际化、学分制的个性化教学改革,为学生提供上不封顶的成长空间。
5.实施过程跟踪、成效评价的退出补选机制。实施强基计划荣誉学生资格管理制度,建立强基计划内流转和退出补选机制,激发学生学习兴趣,鼓励学生不断挑战自我、“跳起来摘桃子”。制定科学合理的退出补选机制,每学年对强基计划学生学业、思想等情况进行综合评价,未达到要求的学生,将退出强基计划并转入相同专业普通班,同时选拔相同数量的优秀学生进入强基计划的相应专业。被强基计划录取学生在校期间原则上不得转专业。
我校强基计划各专业的培养方案详见西安交通大学本科招生网。
六、日程安排
1.网上报名时间:4月10日~30日。
2.考核资格名单及选拔标准公示:6月27日前。
3.考核时间:7月1日~2日,进行笔试、面试和体育测试。考核具体安排以准考证为准,请关注我校本科招生网发布的《西安交通大学2022年强基计划考核指南》。
4.录取标准公示:7月5日前。
七、其他说明
1.关于学生综合素质档案。已建立省级统一信息平台的省份,由省级教育行政部门统一将考生电子化的综合素质档案提供给我校;未建立省级统一信息平台的省份,由各省级教育行政部门汇总本地各中学报考学生的综合素质档案后,统一上传至“强基计划”报名系统。
2.对于报名材料、综合素质档案造假或在我校考核中舞弊的考生,将取消强基计划的报名、考试和录取资格,并将有关情况通报考生所在地省级招生考试机构或教育行政部门,按相关规定处理。已经入学的按照教育部和我校相关规定取消学籍,毕业后发现的将撤销其学位,并注销其毕业证、学位证。中学应当对所出具的材料认真核实,出现弄虚作假情形的,我校保留采取相关措施的权力。
3.选拔考核期间,考生的交通、食宿等费用自理。入围考核的家庭经济困难考生可向我校提出申请,我校酌情提供部分路费和住宿补贴。
4.我校于7月5日前公布录取名单并公示录取标准。被正式录取的考生不再参加本省(区、市)后续高考志愿录取;未被录取的考生可正常参加本省(区、市)后续各批次志愿录取。
5.我校不组织,也不委托任何个人或中介机构组织开展与强基计划有关的任何考试招生工作,不举办任何形式的营利性或非营利性培训活动。
6.我校强基计划考核工作方案可能将视本地疫情防控情况做出相应调整,届时将另行通知。
八、监督及申诉方式
1.西安交通大学强基计划招生工作在校招生工作领导小组的领导下,由招生办公室负责具体工作的组织和实施。学校在实施本简章的过程中做到招生方案公开、选拔方法公平、录取结果公正。
2.考核成绩和体育测试结果等经校招生工作领导小组审定后在教育部强基计划报名系统内公布,拟录取考生名单和入选专业报请校招生工作领导小组审批,并按照教育部有关规定进行公示。
3.我校将对录取的学生进行入学资格复查,对不具备入学资格的考生,按教育部相关规定处理。
4.西安交通大学强基计划的招生录取工作接受校纪检监察部门、考生、家长以及社会各界的监督,做到机会公平、程序公开、结果公正。学校监督举报电话为:029-82668249,举报邮箱为:jwb@xjtu.edu.cn。
九、咨询及联系方式
地址:西安市碑林区咸宁西路28号西安交通大学招生办公室
邮 编:710049
咨询电话:029-82668320
传 真:029-82668322
电子邮箱:xjtuzs@xjtu.edu.cn
西安交通大学招生网:http://zs.xjtu.edu.cn/
强基计划报名网:https://bm.chsi.com.cn/jcxkzs/sch/10698
十、本简章由西安交通大学招生办公室负责解释。
西安交通大学招生办公室
2022年4月3日
