南都讯 记者 李梓毅 通讯员 广大宣 6月20日上午,广州大学举办2022年普高招生新闻媒体通气会。广州大学招生工作负责人介绍,广大今年将面向全国24个省(自治区、直辖市)招生,本科招生计划数7580人,其中广东招生计划6600人;招生专业74个,理工类专业的比例继续提高,占招生专业数的55%,占招生人数的52%。今年恢复交通工程和市场营销两个专业的招生,新增天文学招生专业,是省内第二个招收天文学专业本科生的院校。
一流专业建设创新高 形成六大类一流专业方阵“王牌军”
广州大学校长魏明海介绍,近年来,广州大学牢牢把握国家“双一流”及粤港澳大湾区建设、省市高水平大学建设战略机遇,深度对接国家创新驱动发展和粤港澳大湾区经济社会发展需求,持续优化“理厚工精、文优教特、交叉融合、创新发展”的学科专业布局,整体办学水平和国内外影响力快速提升。
据介绍,在U.S.News、泰晤士、上海软科等排行榜中,广州大学都进入中国内地高校百强行列,现有6个ESI全球前1%学科,其中计算机科学和工程学进入ESI全球前3‰,10个学科进入软科2021年“世界一流学科”榜单。
“今年,广州大学招生专业中包含了40个国家级一流本科专业建设点,52个省级一流专业建设点,加上省级优势特色专业,优质专业的招生人数占总计划数的85%以上。”魏明海表示,近五年来,广州大学本科招生人数维持在7550-7580 之间。在持续稳定招生规模的同时,教师增加了三分之一;重点依托国家级、省级一流专业建设点,形成了信息技术、工程技术、经管社科、人文艺术、师范教育、基础理科六大类一流专业方阵。
深化新工科、新文科、新师范建设 新增专业瞄准前沿
广州大学相关负责人表示,近年来,广州大学聚焦新工科、新文科、新师范建设,强化基础理科实力,积极探索新医科发展。不仅设置了智能制造工程、人工智能、数据科学与大数据技术、物联网工程、网络空间安全、软件工程、电子信息工程、信息安全、遥感科学与技术等专业,同时借助新文科、新师范建设,加强基础理论和通识教育,突出学科专业的交叉融合。
广州大学今年新增的天文学专业,是在多年培养硕士、博士研究生,有强大师资和科研实力基础上新办的本科专业。今年恢复招生的交通工程专业将面向交通运输系统规划与交通工程设计、交通工程建设、智能交通系统技术开发与运用、交通运营组织和经营管理等领域,以智能交通为主要方向和特色。另一恢复招生的市场营销专业将侧重数字化营销和国际化培养,注重培养学生运用现代信息技术和大数据商务分析技术解决管理实践问题的能力。
畅通“拔尖创新+卓越应用”分类培养 试点“本硕博贯通培养实验班”
魏明海表示,广州大学正大力实施“1+2”高质量人才培养工程,重点是进一步拓展本科拔尖创新人才、卓越应用人才分类培养模式。
广州大学校长 魏明海。
2022级本科生入学后第一、二、三年级都可选择本专业或本学院的拔尖创新班或卓越应用班,进入小班制的分类培养通道。拔尖创新型人才培养着眼于“科教协同—高质量研究生深造”,突出“基础+创新”,通过夯实“五基”(基本理论、知识、思维、技能、方法)、实施“五早”(早安排导师、早进科研团队、早进课题组、早进实验室、早出创新成果)引导学习志趣、提升学生的创新发展能力,期望大部分学生毕业时能升读高水平大学的研究生。
卓越应用型人才培养着眼于“产教协同—高质量就业创业”,强调“五基”“五实”(实验室实操、企业单位实习、社会实践、创新创业实践、劳动实践),通过大学的历练提升学生的核心竞争力和适应行业产业发展的能力,期望大部分毕业生能实现高质量就业创业。
同时,广州大学还将围绕“重大基础设施安全+智慧运维”“网络空间信息+智能应用技术”两大创新枢纽学科探索实施“精英培育行动”,在国家级一流本科专业建设点试点“本硕博贯通培养实验班”;围绕“新材料新装备新制造”“地理空间信息与智慧生态环境”“合成生物学与智能育种/精准医疗”“数字经济与数字文化”“大数据/认知科学与智慧教育”交叉创新平台促进学科专业交叉融合,学校制定了贯通培养方案和跨层次课程体系,以学科特色、导师优势、国际交换和奖助学金等吸引优秀本科生进入贯通培养渠道,定期进行动态考核。
持续优化育人环境 一批新建基础设施将陆续投入使用
近年来,广州大学积极拓展“一校三园”办学格局,持续优化提升校园环境,大力推进大学城校区新建综合教学楼、科研创新楼、学生和教师公寓、风雨球场以及黄埔校区(黄埔研究院/研究生院)近40万平方米、提升改造桂花岗校区办学设施等工程建设。随着2022级新生入校,大学城校区的一批新建基础设施将陆续投入使用,黄埔新校区也将在明年开始陆续投入使用。
广州大学黄埔校区效果图。
为适应“互联网+教育”的发展趋势和需求,学校大力推进“智慧图书馆”建设、打造系列“智慧教室”,已建设完成一批智慧教室,以及标准化考场、板书同步互动教室、小组多屏互动教室等智慧教学空间,其他课室也计划在未来的两年内投资6000万元,全面改造成为智慧课室。
优秀学子可适用免试转专业 拓展国际和港澳台交流培养
通气会上,广州大学相关负责人表示,今年,学校继续出台适用于2022级优秀学子的免试转专业优惠政策。凡高考成绩在生源省份录取考生中排名前40%,且第一学期学业成绩排所在专业前15%的学生,可在首选物理(理科)或历史(文科)相对应的专业组中免试任选转专业。免试转专业优惠政策不适用于政策性专项、中外合作项目和艺术体育类专业。
在国际和港澳台交流方面,学校已与国境外高水平大学合作举办“1+2+1”“3+1”“3+1+1”等联合培养项目近60个;已开展“世界一流大学卓越人才培养计划”,资助超过1300名本科生赴剑桥大学、加州大学伯克利分校、西澳大学、华威大学、海德堡大学等世界一流大学交流学习或攻读学位;旅游专业已与法国昂热大学、尼斯大学开展中外合作办学项目20年,累计招生1600人,近90%的毕业生获得中法两国学士学位,20%的毕业生被国外知名高校录取为研究生;学校还将积极为在校本科生提供赴港澳台交流交换的学习机会。
按类优化专业组 助考生锁定心仪专业
今年,广州大学继续优化设置广东录取的专业组,细分成学科相近或类别相同专业组。
广州大学今年的专业组主要有计算机与网络信息组、数理与数据技术组、工程技术组、教育与外语组、传媒与法学组、经济与管理组、化学组、地理学科组、生物与环境组、交通工程组、思想教育组等各类专业组,这些专业组内的专业相关度高,有与数字经济产业紧密相关的专业组,有众多“新工科”专业组成的组,有师范专业较为集中的专业组,也有经济与管理等传统优势专业组成的专业组。
招生要点一览:
1.广州大学面向全国招生,录取批次为一本或本科
广州大学面向24个省(自治区、直辖市)招生,计划分布在湖南、湖北、江西、海南、福建、广西、贵州、重庆、四川、云南、安徽、江苏、上海、河南、河北、山东、山西、甘肃、宁夏、内蒙古、新疆、吉林、辽宁和广东。在非高考改革省份,学校录取批次为一本批次,在部分高考改革省份,录取批次为本科批次。
2.广东提前批和本科批录取,设置多个专业组
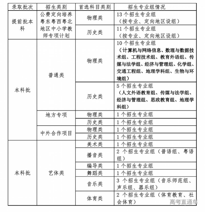
广州大学在广东录取批次分为:提前批本科,招收公费定向培养粤东粤西粤北地区中小学教师专项计划,物理类、历史类各设置13和11个招生专业组,特殊教育专业今年新列入教师定向专项计划;本科批招生类别为普通类、地方专项、中外合作办学,共设置招生专业组19个;本科批艺体类,共设置10个招生专业组。
广州大学2022本科招生录取批次及专业组。
3.“新师范”建设成效提升,毕业时可获教师资格
广州大学有17个师范专业(14个普通类师范专业和3个艺体类专业),今年招生规模1300人。自今年起,师范专业学生在毕业前参加学校组织的校内教育教学能力考核,合格即获得教师职业能力证书,经认定可取得教师资格。
4.分数优先遵循志愿,专业选择空间更大
广州大学录取的原则是分数优先遵循志愿,对于报考广州大学的考生,出档后,只要符合录取条件、服从志愿调剂,学校概不退档,保证录取。为增大被录取机会,建议考生可填报广州大学多个专业组。在校期间符合条件的学生在大一大二都可以申请转专业,有多次转专业的机会。
5.开通多种咨询直播,助力考生圆梦
在今年志愿填报期间,广州大学将持续开展高考志愿填报和专业学习答疑直播互动,开通全天候网上指导和咨询通道,为考生及家长提供全面周到咨询服务。广州大学欢迎考生及家长通过教育部“阳光高考”信息平台网上咨询周、省考试服务中心“广东招考在线”小程序等平台搜索广州大学咨询通道,省外考生可以参与当地招生委员会组织的高招网上咨询了解广大。


