2022西北大学招生快讯
| 招生快讯(三) |
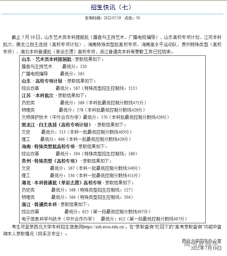
截止7月15日,湖南艺术类本科提前批(广播电视编导)、湖北艺术本科A平行(播音与主持艺术、戏剧影视文学)、河南特殊类型批高校专项、山西提前艺术体育本科(美术学)、陕西艺术本科C段(播音与主持艺术、广播电视编导、戏剧影视文学)、浙江高校专项计划、湖南本科批(特殊类型)、港澳台相关招生(澳门保送生招生、台湾学测生招生、港澳台联招)等录取工作等已经结束。 考生可登录西北大学本科招生信息网https://zsb.nwu.edu.cn/,在“录取查询”栏目下的“高考录取查询”功能中查询本人录取情况(院系及专业),陕西考生须在10位数的考生号前添加“2261”方可查询。 西北大学招生办公室 2022年7月15日
|
截止7月16日,北京本科普通批、广西特殊类型招生批(高校专项)、江西一本特殊选拔(高校专项)、江苏特殊类型(高校专项)等录取工作已经结束。
考生可登录西北大学本科招生信息网https://zsb.nwu.edu.cn/,在“录取查询”栏目下的“高考录取查询”功能中查询本人录取情况(院系及专业)。
西北大学招生办公室
2022年7月16日

