重磅!据教育部官网消息,北京师范大学-香港浸会大学联合国际学院(简称北师港浸大或UIC)正式更名为北师香港浸会大学👇
北师港浸大2025年广东省综合评价招生已于3月7日14:00起正式启动,凡符合条件者均可登录北师港浸大广东省综合评价报名系统进行网上报名。
北京师范大学-香港浸会大学联合国际学院
2025年广东省综合评价招生录取简章
根据《国务院关于深化考试招生制度改革的实施意见》和《教育部办公厅关于做好2025年普通高校部分特殊类型招生工作的通知》的文件精神,北京师范大学-香港浸会大学联合国际学院(以下简称“北师港浸大”)2025年继续在广东省开展综合评价招生录取模式试点工作。
一、 招生性质
招收2025年参加广东省普通高校统一招生考试,并通过本方案遴选达到规定要求的考生。
学校名称:北京师范大学-香港浸会大学联合国际学院
学校地址:广东省珠海市
办学性质:内地与香港合作办学
办学层次:本科
办学类型:全日制
业务主管:广东省教育厅
招生代码:16401
招生批次:提前批次特殊类型招生院校综合评价志愿栏
颁发证书:学生毕业达到学位标准和完成学业要求者将获颁发国际认可的香港浸会大学学士学位证书和北京师范大学-香港浸会大学联合国际学院本科毕业证书。
二、招生计划
2025年北师港浸大广东省综合评价招生计划以广东省招生办公室公布的《广东省2025年普通高等学校招生专业目录》为准。
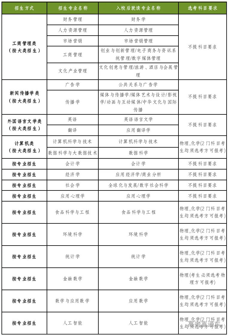
三、 招生专业
我校2025年将按专业大类加专业的方式进行招生,招生方式如下:
注:北师港浸大的大类招生专业分流工作以生为本、志愿优先、择优选拔,原则上在第一学年第二学期开始前完成专业确认,让学生在第二学期按相关专业的培养方案开始专业学习。学生入学后可深层次了解各学科和专业,依据自己的兴趣、特长、学习情况,自主填报分流专业志愿。各学院专业分流评审小组,将从个人意愿、个人能力、学业成绩、个人作品集、个人陈述、小组面试、老师评价七项标准中,挑选若干项作为本招生大类专业分流的选拔标准,综合确定专业分流名单。学校招生计划、选考科目要求最终以广东省招生办公布的2025年普通高校招生专业目录为准。
四、报名方式
1.报名资格
凡符合广东省2025年高考报名资格的优秀高中毕业生(含往届毕业生),高中学业水平合格性考试思想政治、历史、地理、物理、化学、生物学6门科目成绩均合格(新高考改革前的往届生高中学业水平考试各学科成绩都达到C级或以上),且高考成绩估计达到广东省特殊类型招生录取控制线,符合条件者均可报名。
我校所有本科专业实施英文教学,非英语语种考生不宜报考。
2.报名日期
2025年3月7日14:00-2025年5月25日
3.报名程序
(1)网上提交申请表:登录北师港浸大广东省综合评价报名系统进行注册(https://p.uic.edu.cn/admission/login),填写并提交申请表。申请须提交的内容包括:上传考生有效身份证正反面照片,上传考生彩色证件照,填写综合评价入学测试报名信息,填写考生高中学习成绩并上传成绩证明。
(2)在线支付综合评价评审费用:北师港浸大综合评价评审费为人民币280元。缴交方式为登录北师港浸大广东省综合评价报名系统后进行在线支付。逾期未缴交评审费者视为自动放弃并退出选拔程序。所有已缴交的评审费用将不予退还。
五、选拔程序
1.材料审查及考试资格查询:学校招生委员会对考生材料进行审查。学校拟于4月末起陆续公布考生考试资格信息,届时考生登录北师港浸大广东省综合评价报名系统,查询是否有资格参加北师港浸大综合评价入学测试。有考试资格的考生选择参加北师港浸大综合评价入学测试的日期。
2.综合评价入学测试:高考结束后、高考成绩公布前,考生参加北师港浸大全英文入学测试。测试地点:学校一期校园。入学测试以小组面试的方式进行,具体考试安排以我校招生信息网公布为准。
3.入学测试成绩查询:高考志愿填报前,考生登录学校综合评价报名系统查看是否通过入学测试。
4.高考志愿填报:高考成绩公布后,考生参加广东省普通高考志愿填报,在提前批次特殊类型招生院校综合评价志愿栏,填报北师港浸大。具体填报时间、批次安排以省招生办普通高考志愿填报工作的文件为准,专业志愿填报以广东省教育考试院高考志愿填报系统填报为准。
5.统招录取:高招录取期间,省招生办根据考生志愿,将填报我校志愿、符合投档条件的上线考生全部投档给我校,由我校综合评价录取标准择优录取。录取名单一旦确定,我校将不再受理录取考生的退档申请。
六、录取标准
参加并通过我校入学测试的考生,必须在广东省提前批次特殊类型招生院校综合评价志愿栏填报我校,未填报者无录取资格(若未能被我校录取,不影响其后续本科批次的投档和录取)。
对于报考我校2025年提前批次特殊类型招生院校综合评价志愿栏的广东省考生,要求高考成绩达到特殊类型招生录取控制线。录取时,学校按考生综合成绩根据北师港浸大广东省综合评价招生计划从高分到低分录取,其中:考生高考成绩占综合成绩的60%,我校组织的入学测试成绩占30%,高中阶段的学业水平合格性考试成绩占10%。如综合成绩相同而又不能同时录取时,则依次按照考生高考成绩、我校入学测试成绩、考生高中学业水平合格性考试成绩、高考成绩排位的顺序择优录取。
专业录取按“分数优先”原则,根据考生综合成绩总分从高分到低分按考生专业志愿顺序分档,依次类推,实行“分数清”录取规则。考生所填专业志愿都未被录取时,若服从专业调剂,则按照考生综合成绩总分从高分到低分顺序,如遇同分情况按以上同分原则处理,调剂到招生计划有空额的专业录取,否则,作退档处理。
综合评价录取成绩的构成如下:
综合评价录取总成绩满分为750分。其中,高考成绩(含政策性加分)按60%的比例计入;北师港浸大入学测试成绩满分为225分,按实际成绩计入;考生高中阶段的思想政治、历史、地理、物理、化学、生物学6门学业水平合格性考试科目成绩均须达到合格,并按对应等级折算办法计入学业水平合格性考试成绩。
考生高中阶段的思想政治、历史、地理、物理、化学、生物学6门高中学业水平合格性考试成绩折算办法:按照A等级对应75分、B等级对应64分、C等级对应41分、D等级对应19分计算各科目得分,考生高中学业水平合格性考试计入综合评价录取成绩=各科目等级分总和/6。
2021年新高考改革前的往届生3门高中学业水平考试成绩按以下等级对应方式计入:A级对应25分,B级对应21分,C级对应17分,新高考改革前的往届生高中学业水平考试计入综合评价录取成绩=各科目等级分总和。
七、录取规则
1..学校招生工作严格遵循“公平竞争、公正选拔、德智体美劳全面考核、综合评价、择优录取”的原则。学校综合评价报名系统开通入学测试成绩查询,考生可查询是否通过北师港浸大入学测试。同时,学校将按教育部及广东省教育考试院相关要求及时公布招生录取简章、资格考生名单等信息。
2.政策性加分:对享受加分政策的考生,我校承认符合教育部或广东省招生委员会加分政策的考生加分成绩。
3..学校录取考生的体检标准及新生入学身体检查标准按照教育部、卫生部、中国残疾人联合会颁布的《普通高等学校招生体检工作指导意见》和《教育部办公厅 卫生部办公厅关于普通高等学校招生学生入学身体检查取消乙肝项目检测有关问题的通知》的有关规定执行。新生入学身体健康状况复查不符合体检要求或不宜就读已录取专业者,按有关学籍管理规定办理,予以转专业或取消入学资格。
4..考生应对其提供的信息负责。若发现作假的行为,一经查实,立即取消相关学生的考试及录取资格。
八、收费标准及奖助学金
1.普通类招生专业学费:
每生每学年十一万元人民币
住宿费: 两人间:6400元/生·学年
住宿费: 三人间:4000元/生·学年
住宿费: 四人间:3500元/生·学年
如上级部门颁布新房型的收费标准,则按新标准执行,收费细则详见学校网站。
2.我校设置本科新生入学奖学金,细则详见学校《2025年本科新生入学奖学金实施办法》。对珠海籍新生设有学费减免政策,详见学校《2025年珠海籍本科新生学费减免实施办法》。
3.学生入学后的奖助学金,由学校本科生奖助学金委员会按照学校奖助学金的具体规定评定。
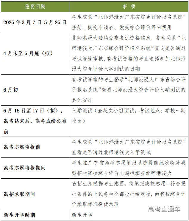
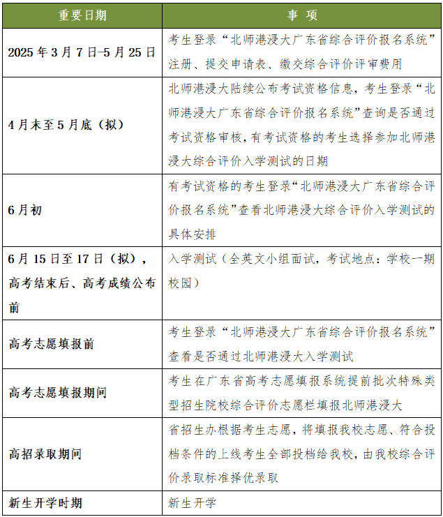
九、2025年北师港浸大广东省综合评价录取重要日程
十、附则
1.2025年我校在广东省统招计划见省招办公布的招生专业目录。
2.本实施办法的解释权属我校招生委员会。
3.我校招生办公室负责本实施办法的具体实施。
4.本招生录取简章会根据教育部和广东省综合评价录取的最新政策做相应调整并及时公布,最终以广东省教育考试院审核通过的为准。
5.我校并无组织任何入学面试培训,也从未授权任何个人或机构以任何形式开展考前辅导或培训,请家长和考生们谨防误导或受骗。
6.联系方式:
招生工作的监督与申诉部门:学校招生委员会,电话:(0756)3620332。相关投诉或举报实行实名制,投诉人需通过电子邮件(graceyanluo@uic.edu.cn)以书面的形式详述投诉或举报的内容、目的和证据等。
招生咨询部门:学校招生办公室
招生热线:(0756)3620011、3620022、3620033、3620044、3620055、3620066、3620077、3620088
传真号码:(0756)3620047
我校在广东报考QQ咨询群:588385957、513430174、541901761,可加QQ群了解,或咨询各地市招生负责人(详见https://admission.uic.edu.cn/contact.htm)
电子邮箱:admission@uic.edu.cn
学校网址:https://www.uic.edu.cn/
招生信息网:https://admission.uic.edu.cn/
招生微信公众号:北师港浸大招生办公室
学校一期校园地址:广东省珠海市香洲区唐家湾金同路2000号,邮政编码:519087。
北师香港浸会大学是首家中国内地与香港高等教育界合作创办的大学,也是内地第一所新型博雅大学。位于珠海市,成立于2005年4月,2016年获批开办研究生教育,2021年入选广东省高水平大学建设计划(重点学科建设高校)。
学校实施英文教学,设立13个系,在约30个本科专业(方向)招生,并开设研究型和授课型研究生专业,本科毕业生获颁北师港浸大毕业证书和香港浸会大学学士学位,硕士和博士研究生获颁香港浸会大学学位。
目前拥有2个国家级一流本科专业建设点(计算机科学与技术、统计学);1个广东省一流本科专业建设点(应用经济学);4个广东省高水平大学重点建设学科(统计学、计算机科学与技术、数学、传播学)。
近年来,UIC本科毕业生逾八成选择深造,选择深造的毕业生逾八成进入全球前百强大学,选择就业的备受世界500强企业、政府机构等企事业单位的认可。
据学校公布的录取情况,2024年北师港浸大(UIC)在广东省的录取工作成绩斐然👇 学校24年在广东省实行多元化招生录取模式,在本科批次普通类、提前批次特殊类型综合评价招收历史类、物理类考生,并在本科批次艺体类招收艺术类考生。其中本科批次普通类录取情况表现优异,历史组、物理不限组和物化组的最低录取分数及录取排名均有显著提升,历史组最低分569分,省排位较去年提升2059位;物理不限组最低分582分,省排位较23年提升7321位;物化组最低分586分,省排位较23年提升10486位。 物理类: 202物理不限组,计划8人,最低分582,省排名35270。该专业组包含新闻传播学类、会计学、经济学、应用心理学、金融数学等专业。 205物化组计划20人,最低分586,省排位32105。该专业组包含计算机类、统计学、数学与应用数学、人工智能等专业。 历史类: 201历史组计划13人,最低分569,省排名8769。该专业组包含工商管理类、新闻传播学类、会计学、经济学等专业。 至于综评,学校2024年综评报考人数与23年相比大幅增长,报名人数近1.4万人,再创新高。经严格的资格审核,超8000名考生获得入学测试资格。最终学校综合评价历史组录取最低分(综合分)为598.1分、物理加不限组录取最低分(综合分)为601.5分、物化组录取最低分(综合分)为606.4分,历史、物理类总体生源质量提升明显。 北师港浸大(UIC)24年在广东综合评价录取人数达到926人。对比普通本科批招生计划数,广东考生想要考北师港浸大最好报考综合评价! 2024年通过综评录取UIC的人数最多TOP5高中有:深圳市科学高中(31人)、深圳外国语学校(29人)、深圳高级中学(27人)、广州中学(26人)、南山外国语高级中学(26人)、深圳市第二高级中学(25人),具体名单如下(滑动浏览):





