根据北京外国语大学高水平运动队建设需要和人才培养目标,依据教育部办公厅《关于做好2021年普通高校特殊类型招生工作的通知》(教学厅[2020]13号)等有关规定,北京外国语大学2021年将继续选拔招收优秀的高水平游泳运动员。具体招生办法如下:
一、招生计划
我校招收高水平运动员坚持择优录取、宁缺毋滥的原则,同时根据运动队建队实际需要和考生测试水平,2021年拟招收0-14人。
二、招生项目
游泳
三、报名条件
1.符合普通高校年度招生工作规定的报名要求且具备以下条件之一者,可参加我校高水平运动员招生考试报名:
(1)高级中等教育学校毕业,获得国家二级运动员(含)以上证书且高中阶段在省级(含)以上比赛中获得集体项目前六名的主力队员或个人项目前三名者。
(2)具有高级中等教育学校毕业同等学力,获得国家一级运动员(含)以上证书者,或近三年内在全国(或国际)比赛中获得集体项目前八名的主力队员。
注:凡以同等学历报考的考生必须提供与高级中等教育相当的学习证明和成绩单,由省级教育行政部门对其资格进行认定。未经资格认定的同等学历考生不得报考。
2.参加高水平运动员测试的考生应参加其户口所在地省级高校招生委员会办公室(以下简称省级招办)统一组织的高考报名。
3.限制报名资格
我校只招收业余注册运动员,以下两种情况均不能报考我校:
(1)在国家体育总局游泳运动中心注册过的专业运动员。
(2)曾代表各省(自治区、直辖市)、职业俱乐部、行业体协(不含学生体协)、企业、学校参加过限制性比赛的运动员,限制性比赛包括:全国春季游泳锦标赛、全国夏季游泳锦标赛、全国游泳冠军赛、全国游泳锦标赛、全国青年游泳锦标赛、16周岁以上国际性游泳比赛等赛事。
4.原则上获得国家一级运动员(含)以上证书的考生方可报考我校。
四、招生程序
高水平运动员的选拔测试招生,需经过考生网上报名申请、现场报到、资格审查、游泳专项测试(全国统测)、签约认定、文化课考试与录取等程序。凡选拔测试招生程序不完整的考生,我校不予签约认证与录取。
1.报名申请
符合报考条件的考生可登录北京外国语大学本科招生网(网址:https://joinus.bfsu.edu.cn/),在《北京外国语大学2021年高水平运动员招生简章》中下载并填写附件:《北京外国语大学高水平运动员报名表》(请点击附件一下载),填好后将电子版发送至北外体育教研部邮箱:bwtyb@bfsu.edu.cn,不接受现场报名。考生需打印《北京外国语大学高水平运动员报名表》,然后由考生所在的学校在该表最后一栏“所在单位意见”中填写是否同意报考,并加盖公章。
考生来我校现场报到时,需要提供二代身份证、运动员等级证书、获奖名次证书、比赛秩序册、成绩册、学籍证的原件及复印件,同时提交《北京外国语大学高水平运动员报名表》及《高水平运动队考生反兴奋剂承诺书》原件。
网上报名时间:2020年12月19日—26日。
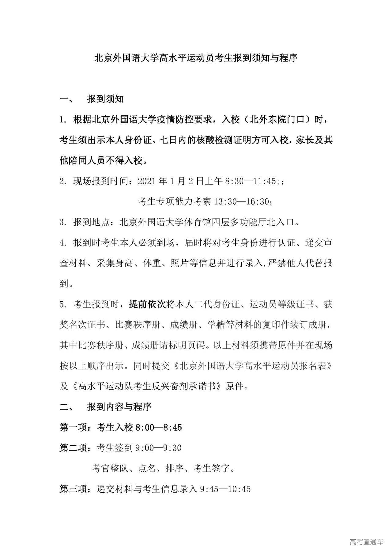
2.现场报到
报到时间:2021年1月2日8:30—11:45
报到地点:北京外国语大学体育馆四层多功能厅
考生专项能力考察时间:2021年1月2日13:30—16:30
报到须知与程序见附件三。
3.资格审查
我校将对考生提供的申请材料进行审核。如考生提供的材料与我校的报名条件及要求提供的材料不符,将无法获得考生资格合格认定,后果自负。发现弄虚作假者,将取消其入学资格,并根据教育部规定追究相关人员及单位的责任。资格审查合格名单将在我校本科招生网上予以公布。
4.游泳专项测试
(1)测试方式
经我校资格审查通过的考生须参加全国统测,以考生参加全国游泳统测所取得的我校所设定游泳项目的成绩作为认定依据。
(2)测试内容与要求
测试内容:根据我校2020年比赛整体情况和我校高水平游泳队整体布局,2021年重点招收以下项目的学生:
|
男子项目 |
预录取人数 |
女子项目 |
预录取人数 |
|
100米自由泳 |
0—1 |
100米自由泳 |
0—2 |
|
200米自由泳 |
0—1 |
200米自由泳 |
0—1 |
|
200米蛙泳 |
0—1 |
400米自由泳 |
0—1 |
|
200米仰泳 |
0—1 |
100米蛙泳 |
0—1 |
|
200米蝶泳 |
0—1 |
100米蝶泳 |
0—1 |
|
200米混合泳 |
0—1 |
200米仰泳 |
0—1 |
|
200米混合泳 |
0—1 |
测试要求:
(1)每名考生在以上项目中自选一项作为参加全国统测的测试项目,我校将以全国统测成绩作为依据。
(2)考生参加全国统测,所测试项目必须与《北京外国语大学高水平运动员报名表》所报项目一致,且测试成绩必须达到该项目国家一级运动员标准。
(3)严禁考生替、代考或服用违禁药品,违规者将被取消考试资格和成绩,同时通报省级招生考试机构取消该生当年高考报名和录取资格。
5.签约认定
(1)成绩排名:我校将根据考生参加全国统测最终有效成绩所得分数和加分进行男女分开排名。依次排名如下:
①同一项目按成绩所得分数高低排序,分数相同将所测成绩秒数低者列前。如出现某一项目的第一名放弃签约,该项目的下一名递补为第一名,以此类推。
②各项目的第一名按照测试成绩所得分数由高至低进行排序,分数相同时将依据2017年学生运动会大学甲组该项目成绩,名次高者排名列前。
③各项目非第一名(女子100米自游泳前2名)且成绩比较优秀的考生,将根据测试成绩高低顺序及建队需要机动调整为替补(0—2名)。具体方法如下:
A.某一项目出现报名空档或某一项目考生测试成绩均未合格,将安排替补站位,按成绩高低排序。
B.为该项目第一名(女子100米自游泳前2名)替补。
(2)签约原则:按照各项目的第一名成绩(女子100米自游泳前2名)高低依次与考生签订本科单独招生文化课考试(0—3名)、本科二批次控制线的65%(0—4名)、本科二批次控制线(0—2名)、本科一批次控制线(0—5名)。
(3)加分事项:现场测试成绩达到以下成绩者可获得额外加分:
①超过2017年学生运动会大学甲组成绩第一名者,在总分上加1分;
②破全国大学生游泳锦标赛甲组纪录者,在总分上加1分;
③达到中华人民共和国游泳运动员国家健将级标准者,在总分上加1分;
④测试成绩符合以上多项条款时,可累计加分。
(4)注意事项:对于合并本科批次的省份,我校将参考省级招生考试机构划定的高校运动队参加录取控制分数线,原则上不得低于合并批次前的相应参考录取控制分数线。
(5)签约公布:预录取名单将在我校本科招生网及“阳光高考”平台上予以公示。
6.文化课考试与录取
(1)与我校签订本科二批次控制线的65%、本科二批次控制线、本科一批次控制线预录取协议的考生,须在其户口所在地参加普通高校招生全国统一考试,并于第一批次第一志愿(实行平行投档的省份须为第一顺序志愿)报考我校。如省级考试院对填报志愿有特殊规定的,按考试院规定填报。
(2)与我校签订单独招生考试资格拟录取协议的考生,须在其户口所在地参加国家体育总局统一组织的运动训练专业单独招生文化课考试,考试时间为2021年4月17日至18日。我校根据办学规定和培养要求,结合有关教育招生考试机构提供的考生成绩分布,自主划定文化课考试成绩合格分数线,此类考生最低分数线不得低于运动训练专业统一划定的文化课最低线。我校划定的文化课合格线及录取考生文化课成绩在我校及教育部“阳光高考”信息平台公示。
(3)被我校录取的高水平运动员将安排在外交学、国际经济与贸易、工商管理、新闻学专业。
(4)学生在校期间,须认真参加并完成游泳队的训练和比赛任务,不得因运动员转会、到俱乐部试训等任何理由提出休学申请。学生无故不参加游泳队的正常训练及比赛,将按照学校相关管理规定进行处理。
五、联系方式
1.电子邮箱:bwtyb@bfsu.edu.cn
2.咨询电话:010-88816997李老师 010-88818936刘老师
3.咨询时间:2020年12月20日—27日上午9:00----11:30
4.邮寄地址:北京市海淀区西三环北路2号,北京外国语大学体育教研部
5.邮政编码:100089
六、监督机制
北京外国语大学招生监察办公室负责全程监督,接受投诉。有关单位及学生本人应本着诚信的原则,严格按照程序公平、公正、公开地进行测试工作。
投诉电话:010—88816259
七、附则
本章程经北京外国语大学招生工作领导小组研究通过,由招生办公室负责解释。若教育部公布新的政策及工作要求,本简章将相应进行调整。
北京外国语大学招生办公室体育教研部
2020年12月18日




