
同济大学2021年高水平运动队
招生简章
一、招生对象
1.符合教育部有关2021年高考报名条件,并取得生源所在地高考报名号;
2.具有高级中等教育学校毕业学历或高级中等教育毕业同等学历。
凡以同等学历报考的考生必须提供与高级中等教育相当的学习证明、成绩单和省级教育行政部门相关证明。
二、招生项目和计划
我校2021年各招生项目的计划按“单独招生”和“高考招生”两个类别单列,考生根据自身情况选择其中一个类别报考。各招生项目(分位置、小项)、招生类别的计划及最大签约数如表1:
三、报考条件
1. 男子足球(11人制):
单独招生:获得一级(含)以上运动员技术等级证书;且高中阶段在省(自治区、直辖市)比赛中获得前三名的主力队员或全国比赛中获得前六名的主力队员或入选全国校园足球夏令营总营最佳阵容名单者。
高考招生:获得一级(含)以上运动员技术等级证书;且高中阶段在省(自治区、直辖市)比赛中获得前三名的主力队员或全国比赛中获得前八名的主力队员或入选全国校园足球夏令营总营最佳阵容名单者。
不招收:(1)凡曾参加中国足球超级联赛、中国足球甲级联赛、中国足球乙级联赛者(含联赛预备队及增补运动员,以中国足协公布的上述赛事秩序册为准);(2)在任何地方足协、足球俱乐部注册并不符合无条件自由转会者。
2. 田径:
单独招生:获得一级(含)以上运动员技术等级证书;且高中阶段在省(自治区、直辖市)比赛中获得个人前三名(不含接力项目)或全国比赛个人前六名(不含接力项目)。
高考招生:获得二级(含)以上运动员技术等级证书;且高中阶段在省(自治区、直辖市)比赛中获得个人前三名(不含接力项目)或全国比赛个人前八名(不含接力项目)。
不招收:参加过全国田径锦标赛(含室内赛、越野赛和竞走赛),全国田径分站赛、分区赛、冠军赛、大奖赛、总决赛,全国青年田径锦标赛的运动员。
3. 游泳:
单独招生:获得一级(含)以上运动员技术等级证书;且高中阶段在省(自治区、直辖市)比赛中获得个人前三名(不含接力项目)或全国比赛个人前六名(不含接力项目)。
高考招生:获得一级(含)以上运动员技术等级证书;且高中阶段在省(自治区、直辖市)比赛中获得个人前三名(不含接力项目)或全国比赛个人前八名(不含接力项目)。
不招收:在国家体育总局游泳运动管理中心和中国游泳协会注册过的运动员。
4. 羽毛球:
高考招生:获得二级(含)以上单打、双打、混双运动员技术等级证书;且高中阶段在省(自治区、直辖市)比赛中获得前三名或全国比赛中获得前八名。
不招收:15岁(含,以出生年月日为准)以后在国家体育总局乒羽管理中心和中国羽毛球协会注册过的运动员。
羽毛球等级证、比赛成绩不包含男子团体、女子团体项目。
注:
(1)以上比赛均指教育部(教委)、体育总局(体育局)组织的各类赛事。
(2)高考综合改革省份的选择“高考招生”类别考生,选考科目须包含物理科目,其他选考科目不作要求。
(3)考生所持运动员技术等级证书中的运动项目须与我校招生项目一致。其中,田径项目小项也须严格对应;游泳项目小项按照泳姿(自由泳、仰泳、蛙泳、蝶泳)或混合泳对应。
(4)凡以同等学历报考的考生,须获得一级(含)以上运动员技术等级证书,且必须提供与高级中等教育相当的学习证明和成绩单,由省级教育行政部门协助招生学校对其资格进行认定,通过认定后方可报考。
四、报名申请
1. 报名时间
高水平运动队报名时间为2020年12月20日8:30-2020年12月29日24:00。
2. 报名方式
凡符合报名条件的考生,必须在规定报名时间内登录教育部“阳光高考特殊类型招生报名平台”(网址为http://gaokao.chsi.com.cn/gspyddbm/)(以下简称报名平台),根据报名平台的要求和流程,如实填写报名申请信息,并上传相关报名材料,完成报名申请。
上传材料包括:
(1)《同济大学2021年高水平运动队申请表》(在报名平台完成报名后自动生成,须下载打印,并经考生本人及监护人签字,中学负责人及中学校长签字、加盖中学校章后,再上传报名平台);
(2)考生本人身份证(正反面扫描件);
(3)运动员技术等级证书(扫描件);
(4)运动员技术等级信息的截图(通过中国运动文化教育网“运动员-运动员技术等级查询”查询,网址为http://www.ydyeducation.com/);
(5)符合报考条件的同一次比赛的比赛秩序册、比赛成绩册(或比赛成绩证明)和获奖证书(三者缺一不可);请在材料中将本人名字标出;如比赛秩序册、比赛成绩册(或比赛成绩证明)原件过厚,可扫描封面、目录和有本人信息的相关页面,但在我校组织的报名审核现场验证时必须提供整册原件;
(6)高中学历毕业证明(详见附件2);
(7)反兴奋剂承诺书(详见附件3);
(8)男子足球还须提供《高水平运动队集体项目主力队员证明》(详见附件4)。
高水平运动队报名采用网上报名的方式,无需邮寄报名材料,考生必须上传所有完整报名材料至报名平台,所上传的报名材料必须使用扫描生成的电子文件,不要采用相机翻拍方式,以确保上传电子文件清晰可读。上传的《同济大学2021年高水平运动队申请表》的申请表编号必须与报名系统中最新编号保持一致。如因上传报名材料不完整、不清晰而影响材料审核,责任自负。逾期未完成报名或未按要求上传相关报名材料者视为无效报名。
报名平台中的志愿状态为“待审核”才表示考生完成报名流程。
报名材料须真实有效,凡材料不实者,一经发现取消专业测试资格以及与之相关的录取等资格。
五、选拔程序
1. 报名审核
对于在规定时间内完成网上报名申请且内容和形式符合要求的考生,我校将组织专家进行报名审核,确定通过报名审核的考生名单,考生可登录报名平台查询。
羽毛球项目通过报名审核考生数,如按小项计不足4人,则取消相应小项招生。
2. 现场验证
通过报名审核的考生,无论专业测试为我校校测或国家体育总局统测,均参加我校组织的现场验证。未参加现场验证视为放弃报考。
现场验证时须查验准考证和所有报名材料原件,收取考生《2021年高水平运动队考生反兴奋剂承诺书》原件;田径、羽毛球项目考生,还需购买测试期间个人“人身意外伤害保险”,并在现场验证时查验保险单据原件。以上材料原件不全或与报名材料不符的考生,不能通过现场验证。
现场验证时间:2021年1月16日(星期六)(9:00-15:00)
现场验证地点:同济大学体育教学部(上海市杨浦区四平路1239号新体育馆)
3. 专业测试
通过现场验证的考生,须参加专业测试。具体要求如下:
(1)羽毛球、田径
报考羽毛球、田径项目的考生须参加我校组织的专业测试。
测试时间:2021年1月17日(星期日)
测试地点:详见准考证安排。
专业测试内容及评分标准详见附件5。考生参加专业测试时须携带本人居民身份证、准考证和《同济大学2021年新冠肺炎防控健康安全承诺书》(详见附件6)。其他疫情防控需要的准备工作另行通知。
(2)男子足球、游泳
报考男子足球、游泳项目的考生须参加国家体育总局统一组织的运动训练、武术与民族体育专业全国统测。考生参加统测的位置或小项应与在我校报名时严格一致,若统测未区分位置、小项,或未设置我校招生位置、小项,则考生参加的统测成绩须经我校认定通过后方为有效。
4. 文化测试
选择“单独招生”的考生须自行报名参加国家体育总局统一组织的运动训练、武术与民族体育专业单独招生文化课考试(具体要求详见附件1);选择“高考招生”的考生须自行报名参加高考。
注:所有参加国家体育总局组织的文化测试或专业测试考生均须在规定时间内通过“中国运动文化教育网”或“体教联盟APP”中“普通高等学校运动训练、武术与民族传统体育专业招生系统”进行注册和报名。注册时间为2021年2月1日至3月1日12:00;报名时间为2021年3月1日至3月10日12:00。
六、资格认定
1. 无论专业测试为我校校测或国家体育总局统测,我校各报考类别和招生项目的专业测试成绩合格分数线如下:
(1)单独招生:男子足球项目75分;田径、游泳项目90分。
(2)高考招生:男子足球项目65分;羽毛球项目70分,且专家组综合评分不低于7分;田径、游泳项目78分。
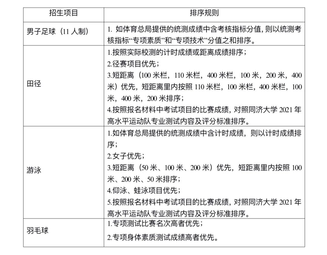
2. 专业测试成绩合格考生(报考“单独招生”类别的考生,其文化课统一考试成绩须不低于国家体育总局运动训练专业统一划定的文化课最低线),区分考生报考的招生项目(不分位置、小项)、招生类别,按照专业测试成绩分别从高到低排序,专业测试成绩相同的情况下,同一招生项目考生排序,按以下规则进行处理:
依据考生报考的招生项目(分位置、小项)、招生类别及其相应的计划数和最大签约数,遵循“专业测试成绩高者优先”的原则确定签约资格考生及其招生政策,实际签约数不超过最大签约数。如按照上述排序规则仍无法排序,由我校招生领导小组会议讨论决定签约资格考生及其招生政策。
3. 签约资格考生须签订《同济大学2021年高水平运动队招生协议书》,明确入校后参加训练、比赛等活动的义务和责任,签约者成为入选资格考生,不签约者视为自动放弃签约资格。
4. 入选资格考生名单在同济大学本科招生网公布,并按规定上传教育部阳光高考平台进行公示。
七、录取办法
公示无异议的入选资格考生,须达到考生所在省(自治区、直辖市)规定的高水平运动员资格认定和测试等第标准,投档进入我校后,依据考生签约协议书和相应招生项目(分位置、小项)、招生类别的计划,择优进行录取,各招生项目(分位置、小项)、招生类别的录取数不超过相应的招生计划。
八、其他
1. 如各省级招办对“本科第二批次录取控制分数线(二本线)”有不同规定,以各省级招办规定为准。
2. 我校严格落实招生“阳光工程”各项要求,坚持程序公开、竞争公平、选拔公正的原则,认真做好高水平运动队招生工作,择优录取,宁缺毋滥。
3. 考生及其所在中学应诚实守信,填写的内容和提供的材料必须真实。若弄虚作假,一经查实,依据有关规定予以严肃处理。
4. 我校将对部分成绩优秀的考生进行兴奋剂检测(抽检),从严查处服用兴奋剂等严重作弊行为。
5. 高水平运动队签约考生正式录取后就读经济与管理学院市场营销专业。
6. 我校高水平运动队报名及专业测试不收取任何费用。
7. 本简章发布后,教育部高水平运动队招生政策若有调整,学校将按教育部调整后的政策作相应调整。
8. 本简章发布后,选拔程序可能视疫情防控情况、教育部和我校实际情况作出相应调整。
9. 为确保招生工作公平、公开和公正,高水平运动队招生的过程将接受我校招生工作监督小组的严格监督,同时接受社会监督。学校监察部门监督邮箱:jcc@tongji.edu.cn。
10. 学校将在校内网上开设高水平运动队活动情况公示专栏,公示运动队成员名单及参加训练、比赛和获得荣誉等情况,接受全校学生监督。
11. 本招生简章解释权属同济大学本科生院招生办公室。
九、联系方式
同济大学本科生院招生办公室:021-65982643
邮箱:tjzsb@tongji.edu.cn
同济大学体育教学部:021-65987033王老师(游泳、田径、羽毛球)
同济大学国际足球学院:021-65986799吕老师(男子足球)
2020年12月


