广州华商职业学院
2020年高职扩招招生简章
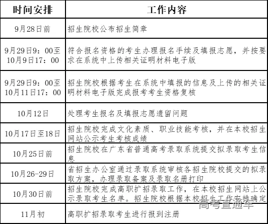
一 学校简介 广州华商职业学院是经广东省人民政府批准成立(粤府函[2009]47号文),国家教育部备案,华商教育集团旗下的一所全日制高等专科院校。学院面向省内外招收普通高等学历教育国家任务生,具有大学专科学历证书颁发权。 学院拥有实力雄厚的师资队伍、现代化的实验实训大楼、藏书丰富的图书馆、校企共建的特色专业和重点专业,凸显出学院的办学优势和实力;优美的校园环境、标准的体育场所、一流的学生饭堂、空调房学生宿舍,为学生提供优良的学习和生活条件。学院以先进的办学理念、雄厚的办学实力、科学的培养方案、良好的培养质量赢得了社会各界广泛的认可。 SCENERY 优美的 校园风光 二 招生计划 经省教育厅审核批准,2020年我校高职扩招专项计划开展“1个计划”:面向退役军人、下岗失业人员、农民工、高素质农民、企业在职员工等社会人员开展的“社会人员学历提升计划”,招生计划:2110人,招生专业:9个,学制:3年,教学地点:高职学校/中职学校/校外教学点/企业。 三 招生对象 2020年高职扩招专项行动招生对象为符合《关于做好广东省2020年普通高校招生统一考试报名工作的通知》(粤招〔2019〕13号)规定的高考报名条件的退役军人、下岗失业人员、农民工、高素质农民、企业在职员工等,以及符合条件的港澳台考生。根据《广东省高职扩招专项工作实施方案》(粤教职〔2019〕34号)等文件精神,累计具有广东省1年(含)以上社保并与我省企业签订了劳动合同的外省户籍在职员工也可报考,社保统计截止时间为2020年8月31日。 四 培养方式 采用在岗培养与学校培养相结合的人才培养模式,实行工学交替等学习形式,采取适合成人、方便就学、灵活多元的教学模式,探索线上与线下混合教学和网上教学,实施学分制管理改革。 1.教学地点:高职学校、校外教学点、企业、中职学校。由教学地点进行日常教学管理。 2.学籍管理:高职学校。试点班学生符合我校毕业条件和要求的,可获得我校普通专科毕业证书。 重要提示:各试点班学生,入学后不得转学,不得转入试点专业或其他专业非试点班,非试点班学生不能转入试点班学习。原则上不得转专业、不得转教学地点,个别学生因工作地点变动等特殊情况申请转教学地点,理由充分、情况属实且符合相关要求的,经我校招委会按照省厅相关文件精神集体商定可同意学生转教学地点;转入教学地点的专业选择受限制的;如符合国家和省相关要求,经教育行政部门批准,可转专业,但不得转入非2020年高职扩招招生专业。 五 报名条件 六 报名时间、报名地点、报名材料 (一)报名时间:9月29日9:00至10月9日17:00。 1.考生登录广东省高职扩招报名及志愿填报系统(http://www.eeagd.edu.cn/pgks),根据系统指引阅签诚信承诺书,填写注册信息、报名信息及志愿信息、联系方式、个人简历、家庭关系等信息,获取报名号、绑定手机号; 2. 通过微信小程序采集相片并经核对信息; 3. 信息核对无误后根据实际按照要求上传相关证明材料电子版。 (二)报名地点:高职扩招报名及志愿填报工作全部在网上进行。 (三)报名材料:退役军人、下岗失业人员、农民工、高素质农民填报高技能人才学历提升计划。考生仅可根据自身实际选择1类计划类型,1所院校1个专业进行填报。 ①广东省户籍考生:须上传本人身份证、户口簿、高中阶段(含普通高中、中职、中专、职中、技校,下同)学校毕业证书原件或同等学力证明电子版。 ②广东省户籍退役军人考生:须上传本人身份证、户口簿、高中阶段(含普通高中、中职、中专、职中、技校,下同)学校毕业证书原件或同等学力证明、退役证(或复员证、退伍证)原件电子版。 ③港澳台考生:符合条件的港澳考生上传本人香港或澳门居民身份证、《港澳居民来往内地通行证》或《港澳居民居住证》、高中阶段学校毕业证书原件或同等学力证明电子版;符合条件的台湾省籍考生上传本人在台湾居住的有效身份证明、《台湾居民来往内地通行证》或《台湾居民居住证》、高中阶段学校毕业证书原件或同等学力证明电子版。 ④外省户籍在粤工作人员:须上传本人身份证、高中阶段学校毕业证书原件或同等学力证明、本人与企业签订的劳动合同,以及本人累计在粤满一年的参保证明电子版。参保证明时间计算截止日期为2020年8月31日,由考生携带身份证或社会保障卡前往属地社会保险基金管理局办事大厅打印或在广东政务服务网上打印。外省户籍在粤工作人员参保情况将在考生报名结束后由省社保部门统一复核。对于复核情况不属实的考生,取消高职扩招专项行动报名资格,由此产生的一切后果由考生负责。 注:退役军人指符合相关规定,退出现役的军官、士官和义务兵; 下岗失业人员包括在人力资源社会保障部门公共就业服务机构登记失业的人员和因企业生产经营困难停工停产的下岗待岗职工; 农民工指户籍仍在农村、在本地从事非农产业或外出从业的劳动者; 高素质农民指长期稳定以农业及关联产业为主要职业,具有一定规模化水平,具备较高科学文化素质和生产经营能力,农业生产经营收入是主要劳动收入的现代农业从业者。 (四)报考资格审核、复核及志愿确认时间为2020年9月29日9:00至10月11日17:00。 高职扩招考生报考资格审定工作实行网上审核与线下审核相结合的方式,我校先根据考生在系统中填报信息以及上传的相关证明材料电子版对考生进行资格审核,如有需要,将联系考生线下提供补充证明材料。由于考生未正确填报联系方式,我校无法联系考生提供必要的证明材料的,考生报考资格审核不通过的后果由考生自负。 招生院校在以上时间段进行资格复核,考生一经报考院校资格复核通过,即完成志愿确认,不能再进行志愿更改。招生院校打印考生资格审核登记表及相关证明材料留存备查。 (五)报名流程图 七 考核方式 八 录取时间及录取原则 九 录取通知书的发放、新生注册和复查 1.录取通知书发放时间:11月初,由我校统一发放。 2.经我校录取的考生,须在规定时间内办理缴交学费注册,逾期未注册者,取消入学资格。新生入学后,招生院校应对录取新生进行资格复查。复查后发现在报名和考试过程中有弄虚作假或其他违纪违规行为者,将按规定取消入学资格。 十 入学时间 2020年11月,具体时间见录取通知书。 十一 工作日程安排 十二 咨询联系方式 广州华商职业学院招生就业处、继续教育处:020-32882222 地址:广州市增城区荔湖街华商路一号 网址:http://www.gzhsvc.edu.cn/ 微信公众号:广州华商职业学院招生就业处 广州华商继续教育学院 招生就业处 继续教育学院 我校高职扩招招生录取情况主要通过以上微信公众号发布,敬请关注。 十三 精选问答 1.广州华商职业学院是一所怎样的学校? 答:广州华商职业学院是经广东省人民政府批准成立(粤府函[2009]47号文),国家教育部备案,华商教育集团旗下的一所全日制高等专科院校。学院面向省内外招收普通高等学历教育国家任务生,具有大学专科学历证书颁发权。 2. 2020年高职扩招专项计划的学习地点和学习方式是怎样的? 答:我校按照“标准不降、模式多元、学制灵活”原则,根据生源特点,制定和实施针对性、适应性和实效性强的人才培养方案。教学方式采用在岗培养与学校培养相结合的现代学徒制人才培养模式,实行工学交替等弹性学习形式,采取适合社会人员、方便就学、灵活多元的教学模式,探索线上与线下混合教学和网上教学的教学模式,实施学分制管理改革。高技能人才学历提升计划可开展“走读”教学,学生平时在岗学习,工作日晚上或者节假日在教学地点集中上课。 3.2020高职扩招专项计划的毕业证书与普通高考录取的毕业证书有什么不同? 答:通过高职扩招专项行动录取的考生在2020年秋季入学。学生修完教育教学计划规定内容,成绩合格,达到毕业条件和要求的,可获得高校普通专科毕业证书。毕业生在落实就业、参加机关事业单位招聘、职称评审、职级晋升等方面与普通高校毕业生享受同等待遇。 4.2020年高职扩招专项计划学生享受哪些资助政策? 答:符合条件的学生,可按《财政部 教育部 人力资源社会保障部 退役军人部 中央军委国防动员部关于印发<学生资助资金管理办法>的通知》(财科教〔2019〕19号)等文件精神申请资助。 本招生简章如与广东省教育考试院最终公布的文件有冲突者,以广东省教育考试院为准。








