我校2024年现代学徒制 招生简章 现已新鲜出炉 大家快随小编的 脚步一起来看看吧~
1 学院简介:
招生代码:11114 广东南华工商职业学院是广东省总工会于1993年在广东省总工会干部学校基础上建立的全日制公办普通高等学校。 学院现有天河、清远校区,校园面积1100多亩,在校生1.3万人。 我校作为2024年高等职业院校自主招生普通现代学徒制试点院校,面向合作企业在职员工开展现代学徒制试点项目。开设电子商务1个专业,招生计划共50人,教学地点设在合作的企业。
一、招生对象及报考条件 2024年高等职业院校自主招生普通现代学徒制试点招生对象为符合广东省招生委员会《关于做好广东省2024年普通高校招生统一考试报名工作的通知》(粤招〔2023〕7号)普通高考报名条件规定,且获得高考报名号的试点招生专业合作企业在职员工。
二、招生专业、招生计划、 学费标准、合作单位
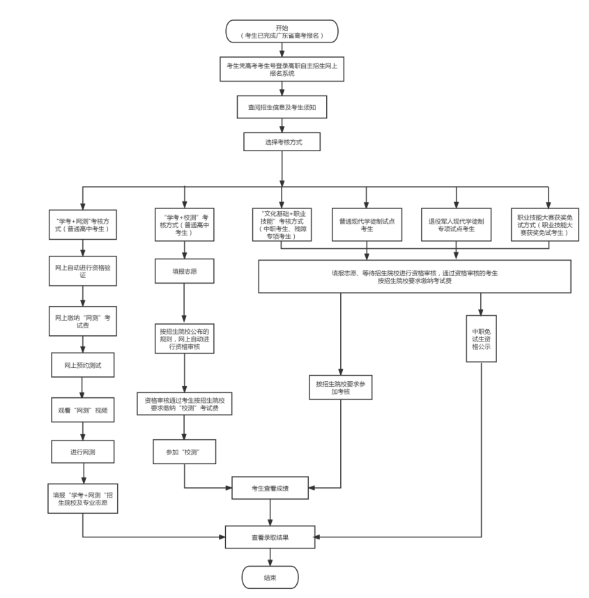
三、报名及志愿填报 报名时间为5月9日到5月12日 所有报考考生须符合广东省招生委员会《关于做好广东省2024年普通高校招生统一考试报名工作的通知》(粤招〔2023〕7号)普通高考报名条件规定,且获得高考报名号的试点招生专业合作企业在职员工考生可直接使用已获得高考报名号进行院校专业志愿填报。 试点录取的学生应在录取前与合作企业签订符合《中华人民共和国劳动合同法》等法律法规要求且有效的劳动合同,劳动合同期限应涵盖录取学生学习期间。考生如有弄虚作假行为,将根据国家有关规定,严肃处理,在报名阶段发现的,取消报考资格;在入学前发现的,取消入学资格;入学后发现的,取消录取资格或者学籍。 报考流程 5月9日10:00至12日16:00,考生凭高考报名号及密码登录“广东省2024年高职院校自主招生网上报名系统”(下称“网上报名系统”,网址:https://pg.eeagd.edu.cn/gzks/)报名,签订《诚信考试承诺书》,选择“普通现代学徒制试点”(不分考生类型)填报志愿,录入相关报名信息、上传有关证明材料(原件扫描版,下同),经我校确认报考资格后,考生不得更改考核方式。 考生须上传证明材料 普通现代学徒制考生须上传与试点专业合作企业的劳动合同原件电子版。如是退役军人的在职员工考生,还须上传本人退役证或复员证、退伍证)原件电子版。
审核考生报考资格 高职院校自主招生报考资格审定工作实行网上审核,我校先根据考生在系统中填报信息以及上传的相关证明材料电子版对考生进行资格审核,如有需要,我校会联系考生重新上传补充材料。由于考生未正确填报联系方式,我校无法联系考生提供必要的证明材料的,考生报考资格审核不通过的后果由考生自负。 考生报考资格审核工作由我校组织开展。我校会对考生的户籍信息、学历信息、退役军人考生的退役证明材料、劳动合同签订情况审核。现代学徒制试点报考考生资格由我校会同试点合作企业联合审定,且只能录取试点合作企业在岗职工。5月13日前在我校招生网站公布获得报考资格的考生名单(请考生自行关注,如因错过时间,没有参加入学测试,后果由考生自负)。 特别提醒!!! 高校在校生、2024年被依据普通高中学业水平考试成绩招生录取、普通高等学校招收中等职业学校毕业生统一考试招生录取的考生,以及中高职贯通三二分段转段录取的考生不得参加高职院校自主招生录取。报考高职普通自主招生并被录取的考生不得参加其他类型高职(专科)层次的招生录取。 附上广东省2024年高职院校自主招生考生报考流程图 四、入学测试(5月18号或19号待定) 测试由我校自主确定考核形式,自主命题组织开展。测试的内容包含文化素质及职业技能,测试满分值为100分,拟录取考生的测试成绩原则上不低于测试满分值的40%。(考试方案5月15日前在官网公布) 五、录取规则及录取时间 (5月25日至5月31日) 1、测试结束后,我校在招生网站公示考生测试成绩,公示3天无异议后,我校根据报考考生的专业志愿及测试成绩情况划定各类型各专业最低录取分数线。原则上拟录取考生的测试成绩不低于测试满分值100分的40%。根据各专业各类型考生考核成绩由高分到低分依次录取,在最低录取分数线上录满计划为止。总分相同时,“职业技能”考核成绩高者优先录取。 2、考生测试成绩公示3天无异议后,根据拟录取的考生名单上报省招生办公室审核备案,经省招生办公室审核通过的考生方可确认为正式录取并寄发录取通知书。 六、新生注册与复查 2024年高等职业院校自主招生普通现代学徒制试点录取的考生,拟定于2024年9月底入学,须在规定时间内缴交学费及注册。逾期未注册者,取消入学资格。 新生入学后,我校将对录取新生进行资格复查。复查后发现在报名和考核过程中有弄虚作假或其他违纪违规行为者,将按规定取消其入学资格。 七、人才培养及毕业证书 (一)采用在岗培养与学校培养相结合的人才培养模式,实行工学交替等学习形式,采取适合成人、方便就学、灵活多元的教学模式,探索线上与线下混合教学和网上教学,实施学分制管理改革。 (二)入学后不得转学,不得转专业,不得转入试点专业非试点班。其他专业学生或试点专业非试点班学生均不能转入试点班学习。 (三)高等职业院校自主招生普通现代学徒制试点录取的考生,在2024年秋季入学,符合我校毕业条件和要求的,可获得由广东南华工商职业学院颁发的高校普通专科毕业证书。毕业生在落实就业、参加机关事业单位招聘、职称评审、职级晋升等方面与普通高校毕业生享受同等待遇。 八、资助政策
符合条件的学生,可按《财政部 教育部 人力资源社会保障部 退役军人部 中央军委国防动员部关于印发<学生资助资金管理办法>的通知》(财科教〔2019〕19号)等文件精神申请资助。 九、工作日程安排
十、联系方式 地址:广州市天河区沙太南路113号招生办 咨询电话 : 020-37198588 020-87732281


