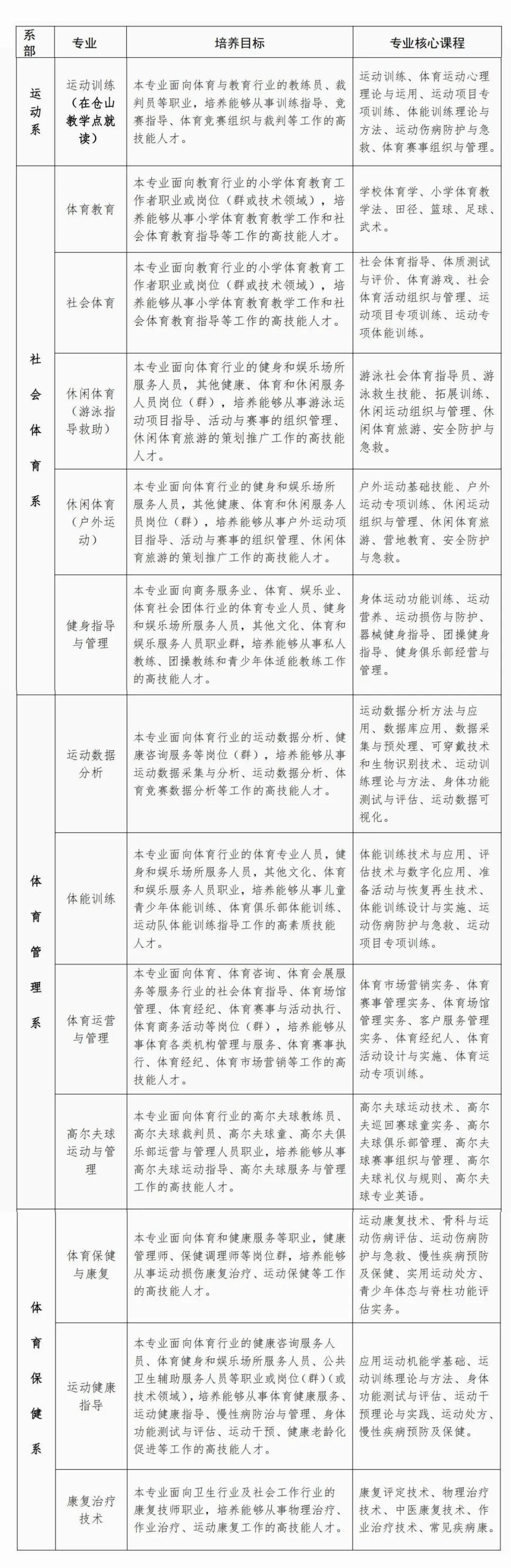
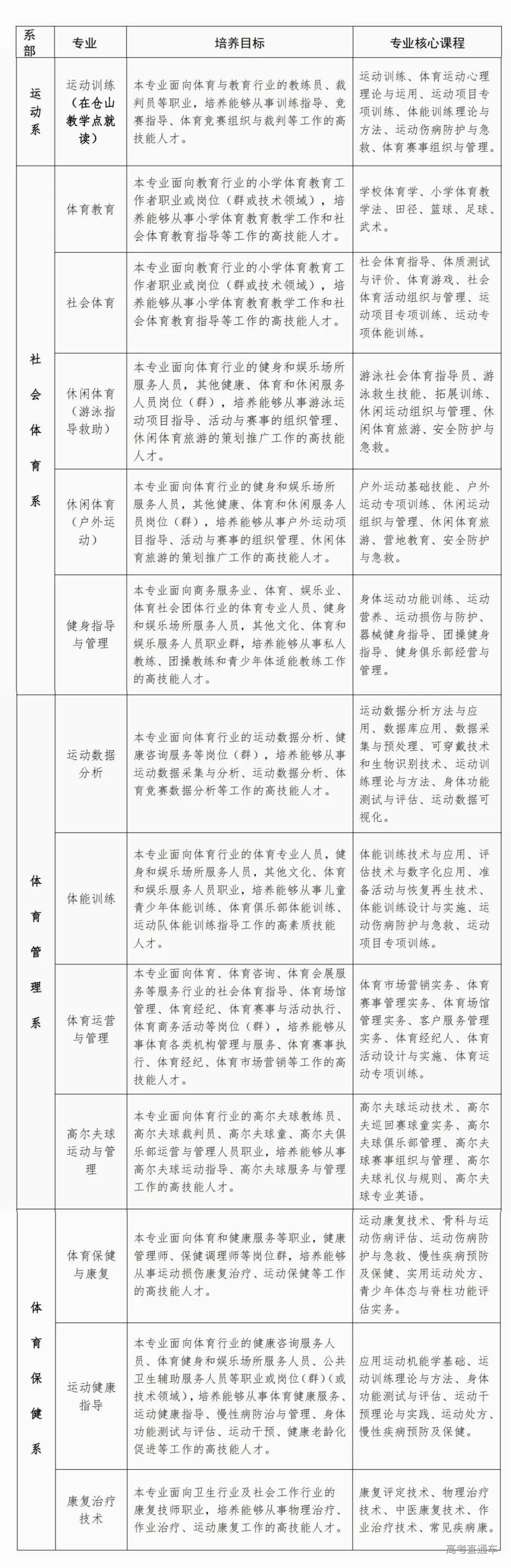
福建体育职业技术学院于2005年经福建省人民政府批准成立,由福建省体育局主管,教学业务由福建省教育厅指导和管理,是福建省内唯一一所省属公办体育高等职业院校,承担为体育行业、健康服务业培养高技能人才的任务。学院是全国体育职业教育教学指导委员会副主任委员单位,近年来主持高职体育类7项专业简介、8项专业教学标准的修(制)订工作。近五年获福建省职业教育教学成果奖一等奖2项、二等奖1项。
今年学校招生总规模达到2129人,其中普通高考计划招生1360人,较往年大幅度提升,为广大考生提供了更多的报考机会。
2025年普通高考福建省内分专业 招生计划(物理科目组) (院校代号:7011)
2025年普通高考福建省内分专业 招生计划(历史科目组) (院校代号:7011)
2025年福建省高职(专科)批考生 网上填报志愿时间安排表
学院往年录取分数请登录学院官网查看:
https://www.fjipe.cn/html/list.htm?pageName=lnfs&cid=164

学院地址:
福州市鼓楼区福飞路151号(校本部)
福州市仓山区齐安路756号(仓山教学点)
联系部门:
福建体育职业技术学院招生办公室
联系电话(上班时间拨打):
0591-87722512、87731192
学院官方网址:
http://www.fjipe.cn/
学院官方微信:
福建体育职业技术学院





