一、学校全称:合肥通用职业技术学院
二、办学层次:高职(专科)
三、办学地址:安徽省合肥市蜀山区长江西路888号
四、办学类型:公办普通高等职业学校
五、招生计划
六、志愿填报办法及时间
已参加安徽省2023年普通高校招生考试报名并取得考生号的考生,于2023年3月28日10:00至4月2日16:00,登录gkbm.ahzsks.cn填报院校及专业志愿。报名流程详见省教育招生考试院网站(www.ahzsks.cn)公告栏或安徽省教育招生考试院微信公众号。每位考生可填报3个专业志愿和1个专业服从志愿(中职毕业生依据第一专业志愿参加我校的职业技能考试科目)。
七、退役军人资格审核
退役军人参加我校组织的职业技能考试或职业适应性测试前,需进行资格审核。请于4月15日前将身份证扫描件、退役军人证明材料扫描件、毕业证书扫描件发至我校招办邮箱hftyxyzsb@163.com。
八、入学测试办法
高职院校分类考试实行“文化素质+职业技能”的考试评价方式。文化素质测试由省教育招生考试院统一组织,职业技能考试(职业适应性测试)由我校采用校考方式。
(一)测试内容与方式
1.文化素质测试
(1)所有考生(退役军人除外)均须参加省教育招生考试院统一组织的文化素质测试,统一划定合格线,达线考生方可参加我校组织的职业适应性测试或职业技能考试。
(2)资格审核通过的退役军人免文化素质测试,须参加我校组织的职业技能考试(中职毕业生)或职业适应性测试(除中职毕业生以外的其他考生)。
2.职业适应性测试
参加职业适应性测试的考生为普通高中毕业生、具有高中阶段学历或同等学力及以上的社会人员。
(1)测试方式:线下笔试,测试时长120分钟。
(2)测试分值:满分为300分。
(3)测试内容
主要考查考生未来从事生产、建设、服务、管理等一线工作所必备的基本职业素质,包括综合素养、职业认知和职业规划3个模块。
①综合素养:政治素质、思想素质、文化素质、文学知识、法纪意识、时事政治。
②职业规划:正确的职业理想、职业观、择业观、创业观、成才观、职业生涯规划能力、职业素质、职业能力自觉性、适应社会、融入社会、就业与创业认知。
③职业认知:对相关行业与职业群的认知、职业资格、兴趣爱好与职业价值观,个性调适与自我控制,团队协作意识与创新意识。
3.职业技能考试
参加职业技能考试的考生为中职学校、中等技工学校等中等职业学校毕业生。
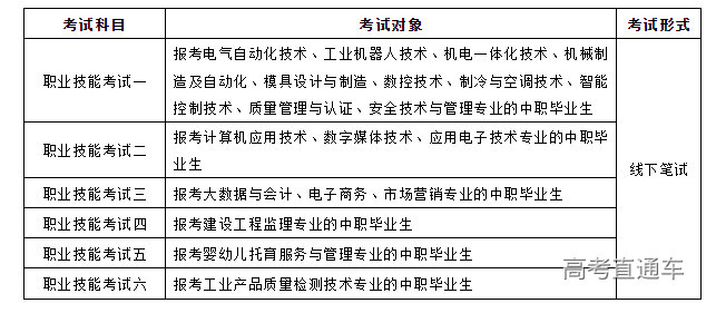
报考各专业的考生需参加的职业技能考试科目见下表:
(1)考试方式:线下笔试,测试时长120分钟。
(2)考试分值:满分为300分(专业能力测试200分,技术技能测试100分)。
(3)考试内容:主要考核考生综合专业能力和岗位技能、通用技术等,包括专业能力测试和技术技能测试,包括综合素养、专业能力和技术技能3个模块。
职业技能考试一
①综合素养:政治素质、思想素质、文化素质、文学知识、法纪意识、时事政治。
②专业能力:机械识图、机械加工工艺、机械装配工艺、热处理工艺、材料选型、标准件选型、数控设备操作维修、电工电子理论、常用元器件选择、仪器仪表基本原理。
③技术技能:机械制造基础、零部件测量技术、机械装配调试、机械加工工艺制订、数控技术、电气安全、常用仪器仪表操作、电路故障排查。
职业技能考试二
①综合素养:政治素质、思想素质、文化素质、文学知识、法纪意识、时事政治。
②专业能力:计算机基础理论知识、电工电子理论、常用元器件选择、仪器仪表基本原理。
③技术技能:计算机操作系统操作、办公自动化软件基本操作、电气安全、常用仪器仪表操作、电路故障排查。
职业技能考试三
①综合素养:政治素质、思想素质、文化素质、文学知识、法纪意识、时事政治。
②专业能力:计算机应用、管理、市场营销、金融、财务、电子商务、创新创业等知识与能力。
③技术技能:办公软件操作、市场调查、信息编辑、商务谈判、网上支付、营销策划、财务管理、成本核算等技能。
职业技能考试四
①综合素养:政治素质、思想素质、文化素质、文学知识、法纪意识、时事政治。
②专业能力:建筑力学与构造、建筑材料、建筑法规、工程施工与管理等知识与能力。
③技术技能:建筑制图与建筑平法施工图识读、建筑测量等技能。
职业技能考试五
①综合素养:政治素质、思想素质、文化素质、文学知识、法纪意识、时事政治。
②专业能力:学前儿童教育学,学前儿童心理学与行为观察,学前儿童卫生保健、保育,0-6岁儿童健康教育、家庭与社区教育。
③技术技能:指导婴幼儿早期发展的幼儿教育语言技能应用;促进婴幼儿早期发展的音乐、美术、舞蹈律动等艺术形式的理解和技能运用;幼儿体适能开发、游戏组织技能运用等岗位群所应具备的技术技能。
职业技能考试六
①综合素养:政治素质、思想素质、文化素质、文学知识、法纪意识、时事政治。
②专业能力:机械制图标准和规范、零件图的基本知识和画法、机器的组成、运动副的基础知识、机械的摩擦与润滑、常用金属材料及热处理的基本知识、机械安全。
③技术技能:常用零件测绘工具的使用、机械操作规程、机械制造工艺、零件取样、设备故障处理、产品质量控制。
(二)测试时间与地点
备注:考生参加校考时,根据所参加校考类型选择其中的一场测试。
(三)校考缴费与准考证领取
1. 文化素质测试合格(或免于参加文化素质测试)且报考我校的考生登陆我校分类考试招生报名缴费平台进行线上缴费,具体缴费时间和平台地址另行通知,请关注我校网站(www.hftyxy.com)。
因特殊原因未能在校考前网上缴费的考生,可与我校招生办联系,电话:0551-65335652,65319638。
我校按照安徽省物价局规定的收费标准,向考生收取测试费:120元/生(皖价费函[2018]217号)。
2. 参加文化素质测试的考生,在省考试院规定的时间登录gkbm.ahzsks.cn自行打印文化素质测试准考证,具体安排和操作办法请关注省教育招生考试院网站和微信公众号。
3. 参加职业适应性测试(或职业技能考试)的考生,准考证打印的具体安排和操作办法请关注我校网站和微信公众号。
(四)成绩公布及复核办法
1.文化测试成绩
由省考试院统一发布,具体查询办法请关注省考试院网站及微信公众号。
2.学校测试成绩
(1)成绩查询:登录合肥通用职业技术学院分类考试服务平台查询。
(2)成绩复核:登录合肥通用职业技术学院分类考试服务平台复核。
(五)录取成绩
根据招生计划、考生数和测试成绩等因素,我校划定校考合格分数线。
文化素质测试合格的考生,依据考生入学测试成绩进行录取,,考生入学测试成绩(100%)=文化素质测试成绩(30%)+职业技能(职业适应性)测试成绩(70%)。
九、录取办法
(一)录取规则
1. 面向普通高中计划:录取遵循“志愿优先”原则,即根据考生的第一专业志愿,按照考生入学测试成绩从高分到低分依次录取,若第一专业志愿无法满足,则根据第二专业志愿从高分到低分依次录取,依此类推,进行后续专业志愿录取。当考生所填报的专业志愿均无法满足时,若填报专业服从志愿,则由学校调剂到有空余计划的专业,若未填报专业服从志愿,则不予录取。录取时,若考生入学测试成绩相同,则按照职业适应性测试成绩从高分到低分录取,若考生职业适应性测试成绩相同,则依次按照职业适应性测试中综合素养、职业认知、职业规划三个模块测试成绩,从高分到低分依次录取。退役军人达到校考合格线优先录取。
2. 面向中职计划:录取遵循“志愿优先”原则,按专业类别分别录取。即根据考生的第一专业志愿,按照考生入学测试成绩从高分到低分依次录取,若第一专业志愿无法满足,则根据第二专业志愿从高分到低分依次录取,依此类推,进行后续专业志愿录取。当考生所填报的专业志愿均无法满足时,若填报专业服从志愿,则由学校调剂到有空余计划的专业,若未填报专业服从志愿,则不予录取。录取时,若考生入学测试成绩相同,则按照职业技能考试成绩从高分到低分录取,若职业技能考试成绩相同,则依次按照职业技能考试中的技术技能测试成绩、专业能力测试成绩,从高分到低分依次录取。退役军人达到校考合格线优先录取。
3. 技能拔尖人才录取办法
(1)获得全国职业院校技能大赛、世界技能大赛、中国职业技能大赛(国家级一类大赛)三等奖及以上(或前10名)的中等职业学校应届毕业生。
(2)获得安徽省职业院校技能大赛、世界技能大赛安徽省选拔赛一等奖的中等职业学校应届毕业生。
(3)具有高级工或技师资格(或相当职业资格),获得县级劳动模范或先进个人称号的在职在岗中等职业学校毕业生。
满足以上条件之一,报考我校与获奖赛项相同或相近专业且文化素质测试合格的考生,请填写《免试申请表》,并附相关材料(获奖证书、高级工证书或职业资格证书、获劳动模范或先进个人称号文件等材料),于4月30日前提交至我校招生办公室用于资格审核,经学校资格审核、考核公示后,可予以免试并优先录取。具体流程请登陆我校官网(网址:www.hftyxy.com)。
(二)计划调整原则
录取过程中,在不突破招生总计划和确保公平公正的基础上,结合学校办学条件、生源报考情况,对专业间计划或面向普通高中毕业生、面向中职毕业生间计划作相应调整。
(三)录取确认
1.学校预录取:2023年5月12日前,我校招生信息网公示预录取考生信息。
2.考生录取确认:2023年5月16日-17日,预录取考生登录gkbm.ahzsks.cn,选择我校进行录取确认,确认后即被我校正式录取。未在规定时间进行录取确认的考生视为放弃录取资格。
十、相关事宜
(一)奖贷助补免政策:与普通高考学生享同等奖贷助补免政策。
(二)身体健康状况要求:执行《普通高等学校招生体检工作指导意见》要求。
(三)学费标准:我院学费按照皖价费函[2016]89号规定的标准收费。收费标准如有变更,以最新核准的收费标准执行。
(四)学籍管理:学生按规定时间办理入学手续后,按照《普通高等学校学生管理规定》及学校相关规定注册学籍,做好学籍管理工作。
(五)毕业证书:完成学业经考核合格,颁发合肥通用职业技术学院高职(大专)毕业证书。
十一、其他须知
(一)合肥通用职业技术学院(www.hftyxy.com)是我校相关招生考试、录取信息发布的唯一渠道,请广大考生主动及时关注,考生因个人未及时关注相关信息造成后果的由考生本人承担。
(二)分类考试招生期间,我校可能通过短信平台发布提示,请确保报名填报的手机畅通。
(三)在报名、考试中违规的考生及有关工作人员,严格按照《国家教育考试违规处理办法》和教育部有关文件规定处理;涉嫌违法的,移送司法机关,依照《中华人民共和国刑法》等追究其法律责任。
(四)本校严格执行国家招生政策,坚决杜绝任何形式的有偿招生,坚决杜绝本校教职工参与任何中介机构或辅导机构教学、讲座等活动。以学校名义进行非法招生宣传、培训等活动的中介机构或个人,本校将依法追究其责任。学校举报电话:0551-65335819,安徽省教育招生考试院举报电话:0551-63619961,举报信箱:jiancha@ahedu.gov.cn。
(五)考生一经报考我校相关专业,即视为已知晓并自愿遵守我校招生章程相关规定。
(六)本章程自发布之日起执行,由合肥通用职业技术学院负责解释。
十二、联系方式:
(一)咨询电话:0551-65335652、65319638、18856989877。
(二)学校网址:www.hftyxy.com。


