学校招生代码:12962
公办全日制专科(高职)
学校开展的自主招生类型为:普通高职自主招生(中职)、职业技能大赛获奖免试录取、普通现代学徒制试点3种类型。报考本校的考生可填报1个专业志愿。详见下表:
(一)所有报考考生须符合广东省招生委员会《关于做好广东省2025年普通高校招生统一考试报名工作的通知》(粤招〔2024〕6号)普通高考报名条件规定,并参加了广东省2025年普通高考报名。 (二)普通高职自主招生(中职)考生为应、往届中职(含中专、职中、技校,下同)毕业生,本校对中职考生中职阶段就读专业及职业资格证书均不做要求。 (三)普通现代学徒制试点考生应为试点招生专业合作企业的在职员工(其他招生方式的除外)。试点录取的学生应在录取前与合作企业签订符合《中华人民共和国劳动合同法》等法律法规要求且有效的劳动合同(以下简称为“合法有效的劳动合同”,合同期限应涵盖录取学生学习期间)和现代学徒制培养三方协议,并由合作企业购买3个月(含)以上社保(统计截止时间为2025年4月30日)。考生如有弄虚作假行为,将根据国家有关规定严肃处理,在报名阶段发现的,取消报考资格;在入学前发现的,取消入学资格;入学后发现的,取消录取资格或者学籍。
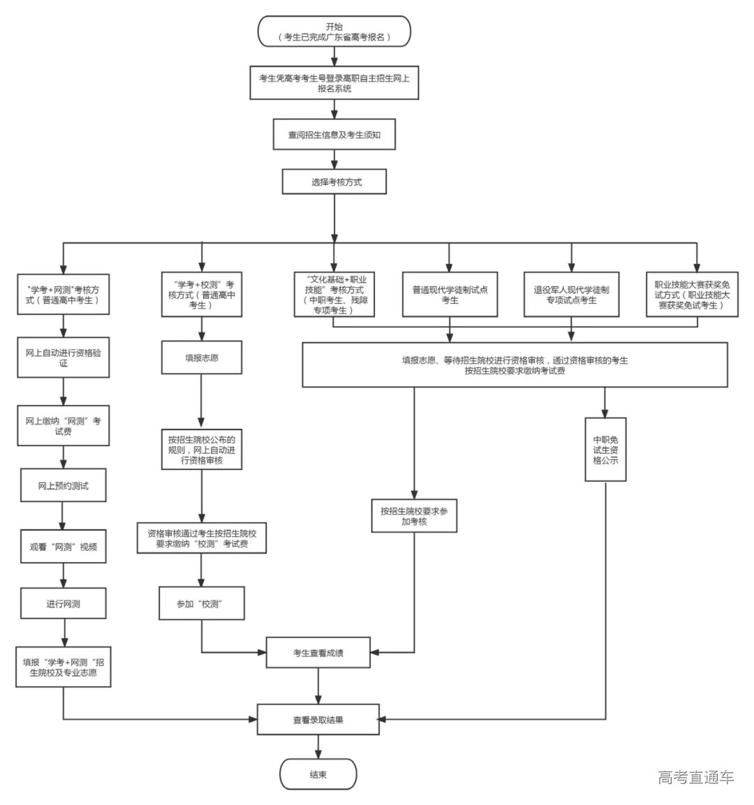
2025年5月7日10:00 至2025年5月10日16:00 有意愿报考我校的考生凭高考报名号及密码登录广东省2025年高职院校自主招生网上报名系统(以下简称“网上报名系统”,网址:https://pg.eeagd.edu.cn/gzks/)报名,签订《诚信考试承诺书》,在“文化基础+职业技能”(面向中职考生)、“普通现代学徒制试点”(不分考生类型)及“职业技能大赛获奖免试生”(面向中职考生)三种考核方式中选择一种填报志愿、缴交考试费,录入相关报名信息、上传有关证明材料(原件扫描版,下同)。 经本校确认报考资格后,考生不得更改所填报的考核类型及院校、专业志愿,缴纳的考试费概不退费。 图/广东省2025年高职院校自主招生 考生报考流程图(点击查看大图) (一)考核方式 1.普通高职自主招生招收中职考生 实行“文化基础+职业技能”的考核方式。综合文化知识和专业综合理论、职业技能占比例为4:3:3。中职考生入学考核总分满分值为500分,其中综合文化知识考核满分值为200分,专业综合理论考核满分值为150分,职业技能考核满分值为150分。本校将按照专业,对专业综合理论、职业技能考核分别命题、分别考核,按照各专业招生计划分别录取。 2.普通现代学徒制试点考生 采用“文化素质+职业技能”考核方式,主要侧重于职业技能考核。“文化素质”及“职业技能”测试满分值合计100分,其中文化素质考核内容分值为40分,职业技能考核内容分值为60分。 3.职业技能大赛获奖免试录取考生 在省级(含)以上行政部门主办的职业技能大赛获二等奖(含)以上或国家级、世界级中职生职业技能大赛三等奖以上的学生,经我校核实资格、公示无异议后,可免试录取。免试录取职业技能大赛获奖考生的具体要求如下: 4.职业技能考核免考条件 报考本校高职自主招生(含普通现代学徒制试点)的考生均需参加考试,不设置职业技能免考条件。 (海珠校区) (二)招生录取 1.广东省自主招生录取实行网上录取,按照“学校负责、招办监督”原则进行。学校在符合高职自主招生报考条件、考核成绩达到学校划定的各招生专业录取最低分数线的考生中,根据考生所填报专业志愿及专业的招生计划,按考生合成总分从高分到低分录取。考生总分相同时,按职业技能考核成绩从高分到低分择优录取;职业技能考核成绩相同时,按专业综合理论考核成绩从高分到低分择优录取(现代学徒制则按文化素质考核成绩从高分到低分择优录取);专业综合理论考核成绩相同时,按综合文化知识考核成绩从高分到低分择优录取。 2. 拟录取中职考生的文化基础考核成绩不得低于考核满分值的40%(即140分),职业技能考核成绩不得低于考核满分值的40%(即60分);拟录取的普通现代学徒制试点考生考核成绩不得低于考核满分值的40%(即40分)。 3. 被我校自主招生录取的考生可正常参加夏季高考本科层次院校的录取,以及专科层次定向培养军士院校的录取,但不能参加夏季高考除定向培养军士外其他专科层次院校的招生录取。被我校自主招生录取考生参加夏季高考被本科院校或专科层次定向培养军士院校录取后,取消我校自主招生录取资格。我校不接受被本科院校或专科层次定向培养军士院校录取的考生报到注册。 (一)通过普通高职自主招生招收的学生,不得转学,原则上不得转专业。 (二)普通现代学徒制试点班学生不得转学,不得转专业,原则上不得转入同一专业普通班;试点班学生因应征入伍、生病等特殊原因经学校同意休学、复学后,如本校当年没有继续开展试点的,经本校、试点企业和学生协商一致,可按有关规定,转入同一专业普通班学习。 (一)考生成绩将于5月21日前在学校官微、学校招生信息网站及“广外艺招生”微信公众号公示,公示期3天。 (二)考生考核成绩公示无异议后,拟录取的考生名单报省招生办公室审核备案,经省招生办公室审核通过的考生方可确认为正式录取。学校根据省招生办公室审核通过后的名单发放录取通知书。 (三)学校录取程序透明、公开,录取工作在学校纪检部门监督下进行。 (一)学校录取考生的体检标准按照《普通高等学校招生体检工作指导意见》和《教育部办公厅 卫生部办公厅关于普通高等学校招生学生入学身体检查取消乙肝项目检测有关问题的通知》(教学厅〔2010〕2号)的有关规定执行。对于残障考生,若其生活能够自理,符合所报专业要求,且高考成绩达到录取标准,予以正常录取。 (二)新生入学后,学校以《普通高等学校招生体检工作指导意见》、《教育部办公厅 卫生部办公厅关于普通高等学校招生学生入学身体检查取消乙肝项目检测有关问题的通知》为依据,对新生身体健康状况进行复查,对经复查不符合体检要求或不宜就读已录取专业者,按有关学籍管理规定办理,再考虑是否予以转专业或取消学籍。 (天平架校区) 学校按照“省厅牵头、院校负责、自我约束、社会监督”的实施原则,精心组织,妥善安排好2025年自主招生工作。学校根据招收对象、特点和要求,明确工作目标,理清工作思路,落实工作任务,理顺工作流程,有条不紊地实施好组考工作。认真做好报名、资格审查、命题、考试安全保密、录取等各个环节的工作,确保按计划、高质量完成自主招生试点工作。加强考务工作过程管理和监控,严格考务实施,严肃考风考纪,规范技能考试和面试考核环节,自觉接受教育纪检监察部门及社会的监督。 学校深入实施高校招生“阳光工程”,构建公开透明的自主招生信息公开体系,将招生政策、考生报考资格和报考条件、招生计划、考核要求、拟录取名单、录取信息、考生咨询及申诉渠道和重大违规事件处理结果予以公开,让广大考生和社会及时获取招生信息,切实维护广大考生的合法权益,确保自主招生工作健康有序进行。 经学校招生录取的考生,须在规定时间内办理缴交学费注册手续,逾期未注册者,作放弃入学资格处理。 新生报到时须核验考生高中阶段(含普通高中、中职、中专、职中、技校)学校毕业证书或同等学力证明,无相应证书证明将不予报到和注册。 新生入学三个月内,学校将对学生进行政治、文化、健康等方面的复查。对在报名和考试过程中有弄虚作假或其他违纪违规行为者,将按规定取消学籍。 学校收费标准按《关于调整公办普通高校学费的通知》(粤发改价格〔2016〕367号)和《广东省发展改革委 广东省教育厅 广东省财政厅 关于印发<广东省普通高等学校学分制收费管理办法(2021年修订)>的通知》(粤发改规〔2021〕10号)公布的标准执行。 普通类理科专业学费6410元/生·学年;普通类其他专业学费5250元/生·学年;艺术类专业学费10000元/生·学年;住宿费750-1200元/生·学年。 国家助学贷款、奖学金、助学金等助学措施按照教育部、广东省教育厅和学校相关规定执行。 (花都校区) 1.招生咨询及联系方式 咨询电话:020-38458158、38458086、38458500 电子邮箱:zsb@gtcfla.net 学校网址:https://www.gtcfla.edu.cn/ 招生网址:https://zs.gtcfla.edu.cn/ 2. 招生工作的监督与申诉 接受纪律监督与申诉的联系部门:纪检室(审计工作部) 联系人:李老师 监督电话:020-38458854 电子邮箱:jwjcsj@gtcfla.net








