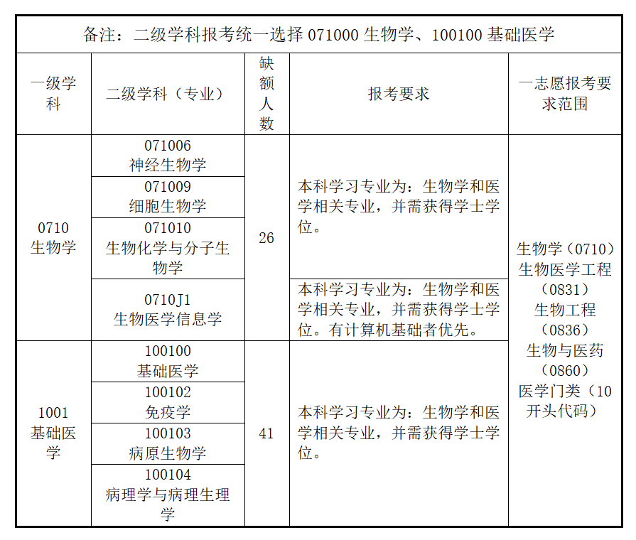
根据《海南医科大学2026年硕士研究生招生复试录取办法》《海南医科大学2026年硕士研究生招生调剂复试工作办法》,结合海南省医学科学院(简称:医科院)第一批复试录取结果和招生计划调整,医科院基础医学、生物学专业拟接收调剂申请,现就有关事项通知如下:
请考生填报调剂志愿前,仔细阅读《海南医科大学2026年硕士研究生招生调剂复试工作办法》(点击文件名称可查看)相关要求。 调剂考生初试成绩(各单科及总成绩)达到第一志愿报考专业的国家B类地区国家线,并符合我院的复试基本分数线和报考条件要求。 原则上申请调剂考生第一志愿与调入专业相同相近,或初试科目与调入专业相同相近。 我院不接收任何形式的专科毕业生、成人高校本科生、自考生和网络教育等考生的调剂,不接收少数民族照顾分数线考生的调剂。 报考我院一志愿复试不合格的考生不得再次申请我院同一单位同一专业的调剂复试。 调剂系统开放时间:4月8日00:00—18:00,所有申请调剂的考生请及时登录中国研究生招生信息网(https://yz.chsi.com.cn)全国硕士研究生招生调剂服务系统填报志愿。 4月9日18:00前通过系统通知进入第一轮调剂复试的考生。我院志愿锁定时间为36小时,到期自动解锁,考生可自行修改志愿或继续保留我院志愿等待后续调剂的机会。 考生在接到入围通知后必须在规定时间(最长不超过4小时)内进行回复确认,不及时回复确认的视为自动放弃,取消复试资格。 申请调剂考生只能填写我院一个二级招生单位的一个专业,即只能填写一个我院志愿,多报视为无效报名。 复试采取差额复试形式,调剂入围比例设置在1:2-4,不足1名时按1名计算。 第一轮调剂复试预估为4月12日—14日,具体时间、考场安排见海南医科大学研究生招生信息网公告。 调剂工作具体要求详见《海南省医学科学院2026年硕士研究生招生调剂工作实施细则》(点击文件名称可查看)。 医科院招生调剂联系人:吕老师 电话:0898-66970921 邮箱:ykykyb@muhn.edu.cn 海南省医学科学院是经海南省委机构编制委员会批准、在海南医科大学增挂牌子的机构,与海南医科大学是“一个机构两块牌子”。 医科院作为海南省医学领域高层次人才落地的科研支持平台,相对独立运行,创新体制机制,去行政化管理,以学术为本,努力打造成为海南省生命医学领军人才集聚地、青年医学科技人才培育地、生物医药科技创新策源地和高层次学科管理人才孵化地。医科院已建立相对完整的现代生物学和医学技术体系,并营造了良好的学术氛围。





