浙江中医药大学是浙江省重点建设高校,浙江省人民政府、国家中医药管理局、教育部共建高校,是全国首批招收和培养中医药研究生、在浙江省属高校中首批获得博士学位授予权和博士后科研流动站的院校,是首批获得港澳台地区招生权、首批招收香港中学文凭考试学生的高等中医药院校。
按照《关于做好2020年普通高等学校部分特殊类型招生工作的通知》(教学司〔2019〕10号)有关规定,结合我校高水平运动队建设需要,2020年我校继续面向全国有招生计划的省(自治区、直辖市)招收运动成绩优秀、德智体美劳全面发展、具有良好发展潜力和培养前途的高水平运动队队员,具体如下:
一、招生机构与原则
高水平运动队招生工作在浙江中医药大学本科生招生工作领导小组的领导下,由高水平运动队招生工作委员会具体负责实施。
高水平运动队招生工作将本着“公平、公正、公开”的原则,严格程序,择优录取,宁缺毋滥。
二、招生计划与项目
2020年我校高水平运动队拟招生25名(考生可以根据我校2019年本科招生省份了解所在省份是否有招生计划及招生科类),招生项目为武术套路(0-15人)、女子足球(0-10人)。其中武术套路项目二级运动员只面向浙江省招生,女子足球不限。各项目计划如下:
注:A档录取资格为:参加国家体育总局科教司统一组织的运动员训练、武术与民族传统体育专业招生文化考试,达到运动训练专业统一划定的文化课最低线,予以录取(拟申请我校A档录取资格的考生需登录“中国运动文化教育网”或“体教联盟”APP体育单招管理系统中自主进行注册、报名、缴费并参加文化课考试,未注册、未报名、未参加文化课考试、未达到分数要求者我校不予录取)。
B档录取资格为:高考成绩达到考生生源省份本科第二批(段)录取控制分数线65%(合并本科批次的省份,以省级招办划定的参考录取控制分数线为准)予以录取。
C档录取资格为:高考成绩达到考生生源省份本科第二批(段)录取控制分数线(合并本科批次的省份,以省级招办划定的参考录取控制分数线为准)予以录取。
招生项目各档符合人数超过拟录人数时,武术套路以全国项目统考成绩进行排名,女子足球以我校校测成绩进行排名。
三、报考条件
考生符合教育部和生源所在省(自治区、直辖市)规定的高水平运动队报考条件,品行端正、身心健康,已报名参加2020年高考,所持本人运动员技术等级证书中的运动项目应与报考我校的运动项目一致(原则上运动小项也对应一致),且具备以下所列条件之一者:
1.具有高级中等教育毕业同等学力,获得国家一级运动员(含)以上证书者,或近三年内在全国(或国际)集体项目比赛中获得前八名的主力队员;
2.高级中等教育学校毕业,获得国家二级运动员(含)以上证书且高中阶段在省级(含)以上比赛中获得集体项目前六名的主力队员或个人项目前三名者。
凡以同等学历报考的考生必须提供与高级中等教育相当的学习证明和成绩单,由省级教育行政部门协助我校对其资格进行认定。未经资格认定的同等学历考生不得报考。
四、报名时间与材料要求
(一)报名时间
自简章发布之日起开始报名,考生须在2020年2月28日前(以邮戳为准)将报名材料通过邮政特快专递(EMS)邮寄至浙江省杭州市滨江区滨文路548号浙江中医药大学学生处招生办公室,储老师收(邮编310053,联系电话0571-86633331,备注“高水平运动员”字样)。报名表(附件1)电子稿发送至招生办邮箱:zsb zcmu.edu.cn。所有申请材料均不退还,逾期或材料不全者不予受理(只接受邮政特快专递即EMS,请勿使用其他快递公司快递)。
(二)报名材料要求
1.浙江中医药大学高水平运动队招生相关表格原件(见附件1至附件4);
2.近期2寸正面免冠照片3张(背面注明毕业学校、姓名);
3.身份证复印件1份(正反面复印在同一张A4纸上,无身份证使用户口簿复印件);
4.所在中学提供的高中学历证明或高中毕业证书复印件1份(须经所在中学签署审核意见并加盖学校公章;具有高中毕业同等学力的考生,须提供与高中教育相当的学习证明和成绩等证明材料);
5.运动员技术等级综合查询系统查询结果打印件1份;
6.高中阶段获得的国家运动员等级证书复印件1份;
7.与运动员等级证书上比赛成绩相一致的省级(含)以上比赛(运动会)比赛秩序册、成绩册、获奖证书复印件各1份。
以上复印件材料须经所在中学或竞训职能部门签署审核意见并加盖公章。
五、招生项目体育专项测试安排
(一)武术套路
我校2020年高水平运动队武术套路项目体育专项测试采用国家体育总局委托实施的统考方式,在上海体育学院进行,按照《体育总局科教司关于做好2020年体育单招及部分高校高水平运动队招生专业统考考务工作有关事宜的通知》(体科字〔2019〕200号),测试方法和标准执行国家体育总局制定的《普通高等学校运动训练、武术与民族传统体育专业体育专项考试方法与评分标准》。
考生应根据考试项目注册(2020年2月1日至3月1日12:00)、报名时间(2020年3月1日至3月10日12:00)、体育专项测试安排(上海体育学院,2020年4月10日9:00-14:00报到,4月11日-4月12日测试),自主做好注册、报名、参加考试的工作,有关要求和流程参看国家体育总局和考试承办单位的相关规定。
(二)女子足球
考生须参加浙江中医药大学统一组织的高水平运动队女子足球体育专项校测。我校进行的女子足球测试成绩不代替各省(自治区、直辖市)统一组织的测试或认定的成绩,拟报考我校的考生须根据所在省(自治区、直辖市)的相关规定,参加所在省(自治区、直辖市)的高水平运动队统一测试与资格认定,在测试成绩合格的基础上我校再行组织测试。
1.报到时间
2020年4月11日(星期六)14:00-17:00,具体以实际通知为准。
2.报到地点
浙江省杭州市滨江区滨文路548号浙江中医药大学体育部210办公室。
3.校测时间
2020年4月12日(星期日)上午9:00,具体以实际通知为准。
4.校测地点
浙江中医药大学(滨文校区)足球场
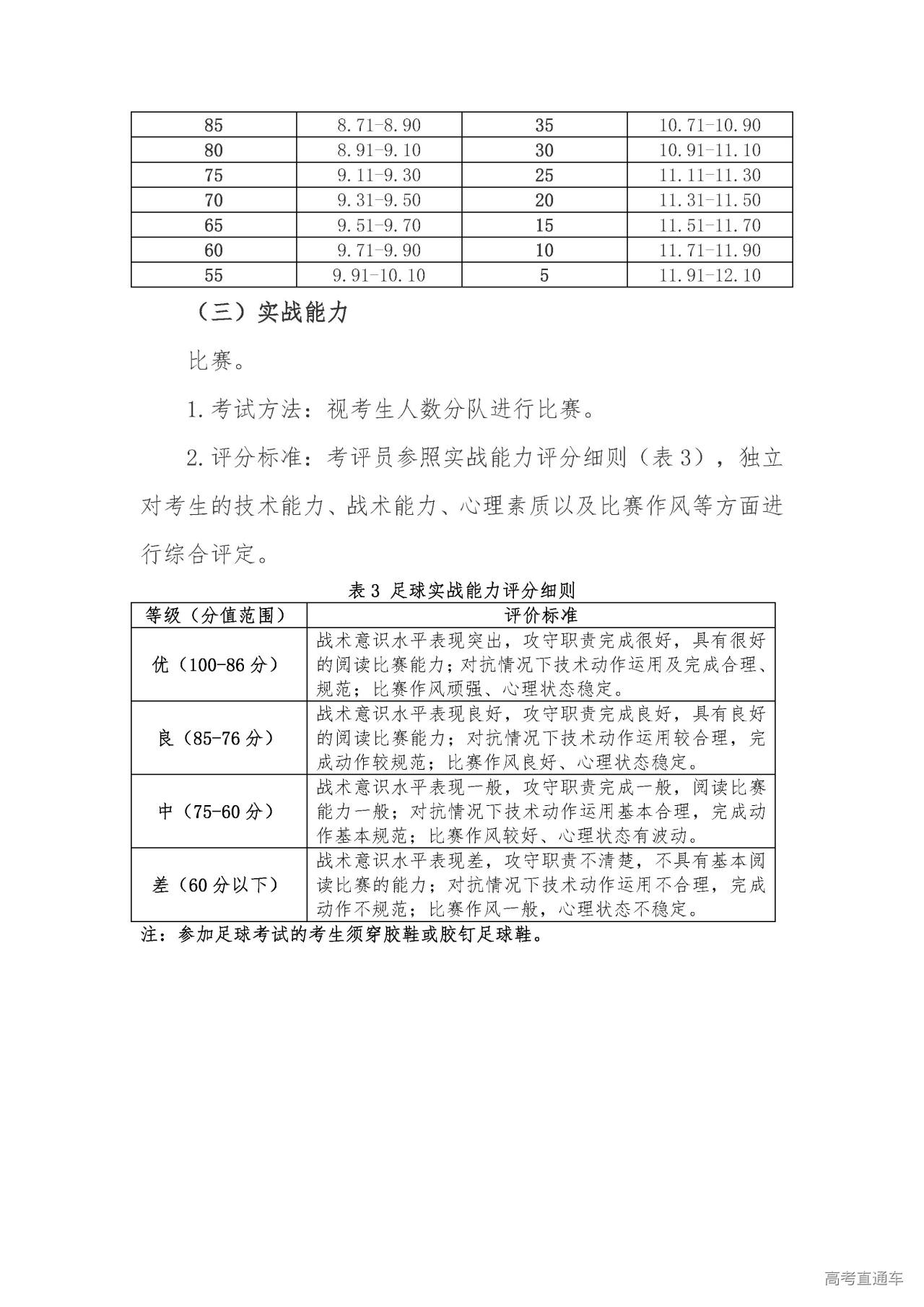
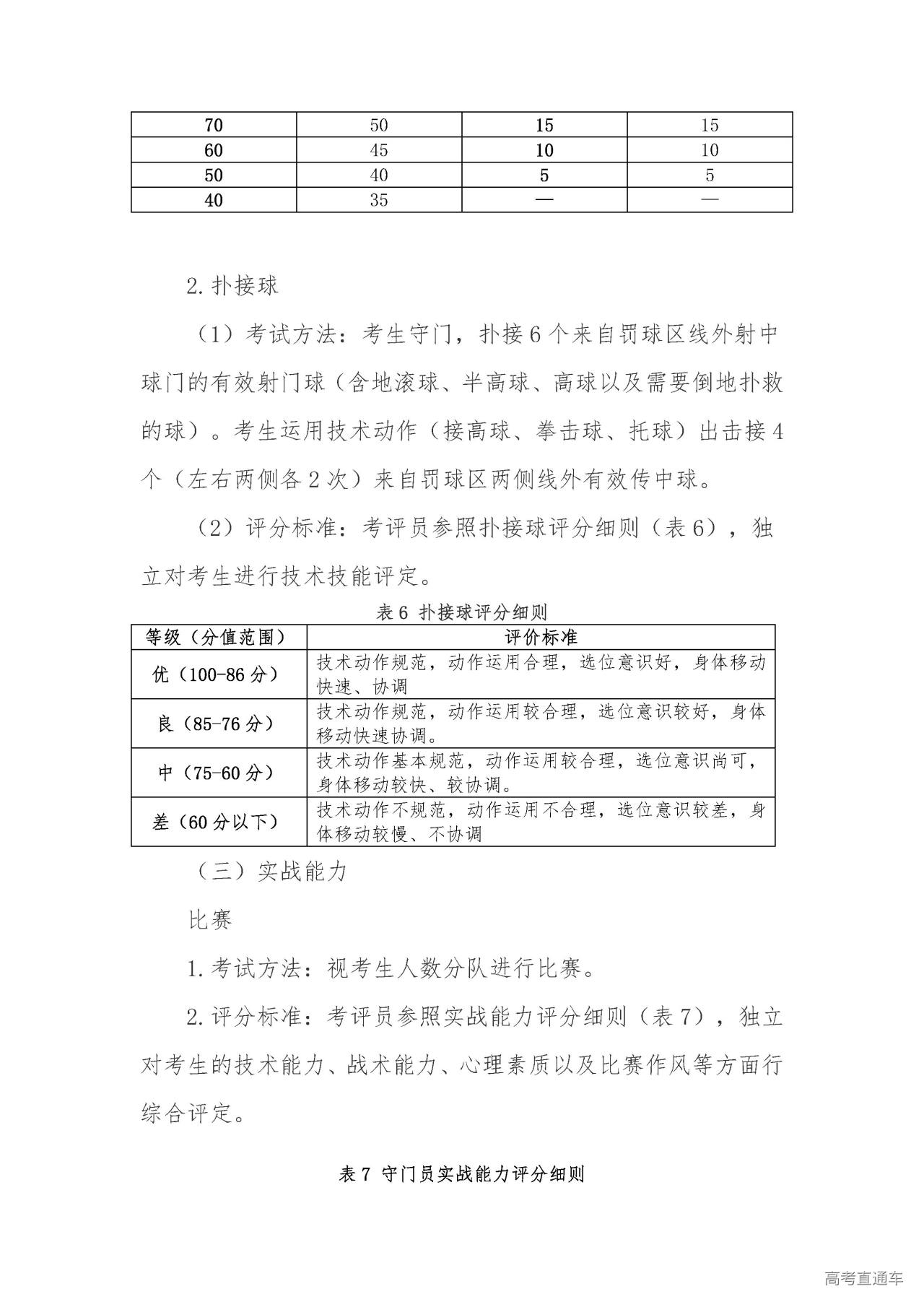
5.校测内容
女子足球体育专项测试内容、总分及所占比例如下。详细标准见附件《浙江中医药大学2020年高水平运动队招生女子足球测试项目及标准》。
(1)非守门员位置:
(2)守门员:
凡参加我校校测的考生需事先自行购买人身意外保险,报到时与本人身份证原件同时递交查验。
6.校测成绩及合格名单公布
所有参加我校女子足球体育专项测试的考生成绩及合格名单于校测结束后7个工作日内在浙江中医药大学本科招生网(http://zsb.zcmu.edu.cn/)公布。
六、文化课考试及注意事项
根据教育部文件要求,凡符合我校高水平运动队报名条件且获得一级(含)以上运动员证书,拟申请单独招生考试资格的考生,需参加国家体育总局科教司统一组织的运动训练、武术与民族传统体育专业招生文化课考试。请考生自主登录“中国运动文化教育网”(www.ydyeducation.com)或“体教联盟”APP体育单招管理系统中自主进行注册(2020年2月1日-3月1日12:00)、报名(2020年3月1日至3月10日12:00)、缴费参加文化课考试(2020年4月18日-4月19日)。文化课考试注册、报名、考试安排以“中国运动文化教育网”、“体教联盟APP”公布的为准。
我校将根据招生项目体育专项测试成绩(武术套路全国统考、女子足球校测)排名最终确定单独招生考试资格名单。排名未进入单独招生考试资格名单的一级(含)以上运动员和二级运动员均须参加普通高校招生全国统一考试。
七、录取办法
(一)凡报考我校高水平运动队的考生应按项目要求参加对应项目体育专项测试校测或全国统考,不参加对应项目体育专项测试视为自动放弃。
(二)经我校审核且体育专项测试合格的考生,将通过我校本科招生网、教育部“阳光高考”平台(http://gaokao.chsi.cn)进行公示,并统一报教育部和考生所在省(自治区、直辖市)招生主管部门核准、备案。公示合格考生高考志愿填报时需按所在生源省份考试院等的要求进行志愿填报,达到我校公示的录取档次标准后,我校予以录取。
(三)文化成绩达到录取档次标准要求,且体育专项测试合格的考生,依照本人在报名表申请的专业予以录取(除“中医学5+3一体化培养”专业外,其余专业考生均可报考。同时,除浙江省外,外省理科考生只能填报理科类及文理兼招类专业,文科考生只能填报文科类及文理兼招类专业)。
(四)我校有权利要求考生进行兴奋剂抽查检测,检测费用由考生本人承担,药检不合格者不予录取。
(五)我校将在本科招生网上及时发布招收高水平运动队队员有关通知和信息,请留意关注并配合做好有关个人信息的采集工作。凡未如期按照我校要求办理有关事项或有关个人信息提供不准确而影响录取的由考生本人负责。
八、约束及监督机制
(一)高水平运动队招生的全过程由学校纪检监察部门参与、实施监督(监督电话:0571-86613530),并主动接受社会各界监督。
(二)学校严格按教育部文件规定,依据国家体育总局“运动员技术等级综合查询系统”核实考生运动技术等级,将合格考生名单报生源所在地省级招办和教育部核准、备案和公示,未经教育部公示的考生,我校不予录取。
(三)我校将对测试过程进行全程录像,认真实行责任制和责任追究制。对违反规定的工作人员,要严厉查处;凡通过弄虚作假等欺骗手段报考或录取的考生,一经发现,取消其当年报考或录取资格;已被录取入学者,取消其入学资格或学籍。
(四)我校录取的高水平运动队队员须与学校签订培养协议,在校学习期间,必须遵守学校的有关规定,服从安排,参加学校组织的有关体育训练和比赛活动,承担个人应尽的义务。
九、联系方式
学校地址:浙江省杭州市滨江区滨文路548号
邮编:310053
电话:0571-86613087(体育部)、0571-86613520(招生办公室)
学校网址:http://www.zcmu.edu.cn
本科招生网:http://zsb.zcmu.edu.cn
十、本简章由浙江中医药大学招生办公室负责解释。如教育部招收高水平运动员政策有新的变化,以教育部和当地省级招生主管部门规定为准。














