第一章 总则
第一条 根据《浙江省高职提前招生试点管理暂行办法》及《浙江省教育考试院关于加强三位一体招生和高职提前招生工作管理的通知》等文件精神,制定本章程。
第二章 学校概况
第二条 学校全称:宁波职业技术学院;学校国标码:10863。
第三条 办学类型及层次:公办全日制普通高职院校。
第四条 学校是国家首批示范性高等职业院校、国家优质专科高等职业院校、中国特色高水平高职学校和专业建设计划建设单位、全国深化创新创业教育改革示范校、全国首批职业院校数字校园建设实验校、浙江省重点建设高职院校、浙江省国际化特色高校、浙江省四年制高等职业教育人才培养试点院校。学校荣获全国职业院校教学管理50强、学生管理50强和全国高等职业院校服务贡献50强、教学资源50强、国际影响力50强。
学校以“融港链天下、荟智育匠才”为发展愿景,坚持“立足区域、服务区域、融入区域”办学定位。对接宁波经济技术开发区、宁波保税区、大榭开发区、宁波出口加工区、梅山保税港区组成的宁波北仑新区,设置与区域绿色石化、高端装备制造等万千亿级产业发展需求紧密对接的绿色化工、智能制造等8个专业群,现设有38个专科专业,与本科院校联合开设5个本科专业,全日制在校生12000多人。
第三章 招生计划及学费标准
第五条 招生计划320人,其中普高招生计划170人,单独考试招生计划150人。具体招生专业、类别、计划等详细情况如下:

第四章 报名条件与办法
第六条 报名条件
(一)已办理浙江省2023年普通高校招生考试或单独考试招生考试报名手续的考生。
(二)遵守中华人民共和国宪法和法律,在校期间无违纪处分记录。
(三)部分专业报考特别要求:
第七条 每位考生只能填报1个专业,报名信息提交后不得更改。
第八条 其中面向普高招生的旅游管理(中外合作办学)、旅游管理、市场营销3个专业按专业招生计划的1:5确定综合测评入围名单;若某专业报考人数未达到规定入围比例的,则该专业符合报考条件的考生全部入围;若入围资格线出现考生总分相同的则一并入围。其他专业不设入围。
第九条 招生流程
备注:
1.报名网址:https://zhaosheng.nbpt.edu.cn
2.报名费140元/人,采用网上缴费,报名费缴纳后概不退还。
3.素质特长材料提交要求:将相关奖状、证书原件扫描或拍照上传至报名系统(图片要求清晰、完整),除此之外的各类证明不予认可。
第五章 考试办法
第十条 高职提前招生选拔考试以高中学考或浙江省职业技能考试为基本依据(成绩以浙江省教育考试院提供为准),结合学校综合测评项目进行折算。
第十一条 学校综合测评项目分为综合素质测试、特长认定与测试两个模块。
(一)综合素质测试:满分80分
1.专业素质测试:采用面试形式,主要测试专业所需特质能力要求如语言表达、反应能力等基本素质。
2.文化基础测试:采用机试的形式,以浙江省单独考试招生文化考试语文、数学考试大纲为依据,注重基础知识及其应用。
3.职业倾向性测试:采用机试的形式,考查考生对行业的关注度和社会视野,职业兴趣、擅长领域和专业发展潜能。
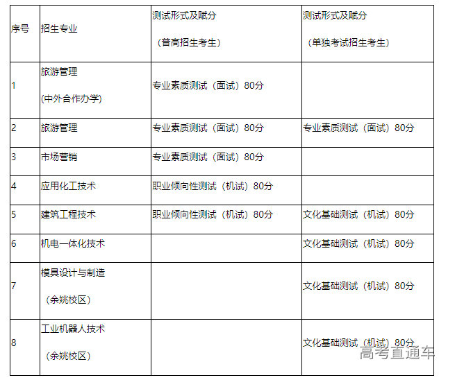
具体各专业、各类别考生综合素质测试形式及赋分情况如下:
(二)特长认定与测试:满分20分
1.特长项目及赋分办法:
2.特长认定与测试:
1)奖项获得时间须在高中阶段且在我校高职提前招生报名截止日期之前,所有特长项目不累加,以最高分为准。
2)素质特长项目需通过学校招生工作领导小组审核认定,通过初审的考生需按规定携带原件到参加现场测试认定,具备相应奖项证书水平的予以赋分。现场测试认定的具体安排在学校招生网另行公布。
第十二条 总成绩计算公式如下:
(一)普高招生考生
总成绩200分=高中学考折算成绩100分+综合素质测试成绩80分+特长认定与测试成绩20分。
高中学考折算成绩以考生10门学考科目成绩等级为依据进行折算,满分为100分。若在省外参加学考的,须提供学籍所在省的省级机构出具或签署意见的学业水平考试成绩证书或证明(原件)。学考成绩等级折算规则如下:
(二)单独考试招生考生
总成绩200分=浙江省高校招生职业技能考试折算成绩100分+综合素质测试成绩80分+特长认定与测试成绩20分。
浙江省高校招生职业技能考试折算成绩按限报科类对应的“浙江省高校招生职业技能考试成绩÷3”方式折算。
第六章 录取
第十三条 录取时根据各专业的招生计划按1:1比例确定“拟录取考生”,按1:3比例确定“备录取考生”。学校一轮录取结束后,不足计划根据备录顺序递补;未在规定时间内登陆服务平台选定录取学校的考生视为自动放弃该批次所有拟录取资格。未按章程规定参加我校综合素质测试的考生不予录取。
第十四条 若某一专业同类别录取最低分总分相同时,普高招生考生依次按特长分、综合素质测试分、高中学考等级折算后的成绩进行排序录取,高中学考等级折算后的成绩单项排列顺序:语文、数学、外语、思想政治、物理、技术、历史、化学、地理、生物,若依然相同的,普通高中综合素质评价等级高的考生优先;单独考试招生考生依次按特长分、综合素质测试分、职业技能考试成绩进行排序录取。高中阶段具备相关选修课程学分或相关选修课程成绩优良的,在同等条件下优先录取。
第十五条 若某专业实际参考人数少于或者等于该专业招生计划数时,则该专业按实际参考人数85%的比例确定拟录取考生名单(小数点进位取整),不再设置备录考生。
第十六条 体检要求按照教育部等部门印发的《普通高等学校招生体检工作指导意见》及有关补充规定执行。已录取的考生如查出体检不符合高考相关规定,学校将报上级主管部门批准,取消其录取资格。
第七章 招生监督与违规处理
第十七条 学校招生工作领导小组全面负责制定招生政策,讨论决定重大招生事宜。根据教育部和浙江省教育考试院要求,实行浙江省教育考试院监督、学校负责的体制,按公开、公平、公正的原则,择优录取。
第十八条 学校高职提前招生监督工作由学校纪检部门按照学校相关管理规定实施监督,最后考试成绩在第一时间由教务处(招生办公室)、纪委办公室各备案一份。主动接受浙江省教育考试院、教育行政主管部门和社会各界的监督。
第十九条 考生应本着诚信原则报考我校,所提供的各项材料均应真实有效。如有虚报、隐瞒或伪造、涂改有关材料及其它欺诈手段等行为,将按《普通高等学校招生违规行为处理暂行办法》(教育部令第36号)规定处理。
第二十条 受限考生(含科类、身体健康要求、学考等级等各类限制)未正确报考的责任由考生自负,主观故意、情节严重的以作弊处理。
第八章 注意事项
第二十一条 学校招生网以及招生办微信公众号为学校发布高职提前招生事宜的官方渠道,一切信息以官方渠道发布为准,因考生自身原因未能及时了解学校发布信息的后果由考生自负。考生承诺书采用在学校高职提前招生网上阅读并确认的形式,凡确认的考生均视作已阅读并承诺遵守各项约定。
第二十二条 在成绩公示期内,考生凭身份证号及报名时设置的密码查看本人成绩;如有异议的,须在规定时间内将纸质申请传真至我校招生办。公示期满,公示的成绩为最终有效成绩。
第九章 联系方式
第二十三条 学校教务处(招生办公室)负责接待及解答高职提前招生工作的有关事宜。咨询、联系方式如下:
学校招生网:https://zhaosheng.nbpt.edu.cn
招生微信公众号:宁职院招生办
咨询电话:0574-86894901/02/03/04
监督电话:0574-86891931
通讯地址:宁波经济技术开发区庐山东路388号联盟大厦1209教务处(招生办公室);邮编:315800
第十章 附则
第二十四条 如遇重大突发情况,学校将视情保留对相关考核内容、方式、时间地点等调整的权利。
第二十五条 本章程由学校招生工作领导小组负责解释。
宁波职业技术学院
2023年2月22日




