福建工程学院直招军士专业计划表

2022-07-22 16:32 福建征兵 评论
福建理工大学
福建福州市-公办-理工类
查看详情

直招军士

从有关部门获悉,2022年全国从普通高等学校毕业生中直接招收军士(简称直招军士)指标已下达。9月中旬组织报到入营,9月30日招收工作结束。


图片

一、招收对象




 普通高等学校全日制应届、往届毕业生,所学专业符合部队专业需要,年龄不超过24周岁(1998年1月1日以后出生)。所学专业在就读的普通高等学校已经开展职业技能鉴定的,应当取得中级以上职业资格证书。

二、招收条件




(一)具备应征公民的基本条件;其中,政治条件和体格条件分别按照《军队征集和招录人员政治考核规定》《应征公民体格检查标准》及有关规定执行。
(二)全日制大专以上学历,所学专业符合部队专业需要;其中,所学专业在就读的普通高等学校已经开展职业技能鉴定的,应当取得中级以上职业资格证书。
(三)年龄不超过24周岁(1998年1月1日以后出生)。
(四)志愿至少服现役满5年。

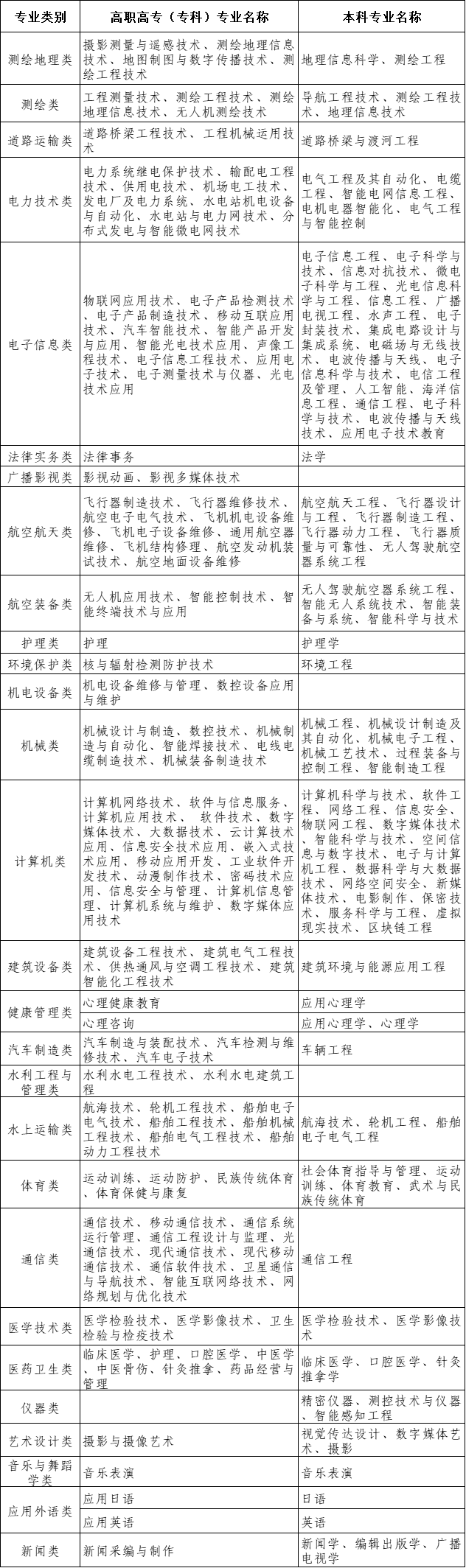
三、招收专业




图片

四、报名渠道



 全国征兵网 

https://www.gfbzb.gov.cn/

直招军士采取网上报名,普通高等学校毕业生可登录“全国征兵网”查询招收专业,符合专业范围和招收条件的,通过“招收军士”端口进行报名。报名人员因招收专业和员额限制未被录取的,仍然可以参加今年下半年义务兵征集。

 关注“福建征兵”微信公众号 

点击菜单栏“我要当兵”“招收军士”
直通报名页面

图片

五、招收程序




招收军士按照网上报名、资格审查、体格检查、政治考核、综合测评、批准入伍、交接运输的程序办理。

县级以上征兵办公室负责组织对报名人员进行体格检查和政治考核,合格者由县级以上征兵办公室会同学校或者有关部门进行专业审定。对体格检查、政治考核、专业审定合格者,经全面衡量,择优批准服现役,并签订《招收军士协议书》。

六、相关政策待遇




(一)被批准服现役的招收对象,由县(市、区)征兵办公室发给《应征公民入伍通知书》,其家庭在当地享受军属待遇。

(二)对符合资助条件的高校学生,在入伍时对其在校期间缴纳的学费实行一次性补偿或获得的国家助学贷款实行代偿。
(三)直招军士在服役期间表现优秀、符合有关规定的可以按计划选拔为基层干部。
(四)直招军士入伍后,由所在部队按照审批权限下达军士任职命令,并授予相应军衔。招收的普通高等学校毕业生,其高中(中职)毕业后在国家规定学制内在校就读的年数视同服现役时间;其中,4年制大学本科毕业生入伍后授予下士军衔,服役满1年后授予中士军衔;3年制大学专科毕业生入伍后授予下士军衔,服役满2年后授予中士军衔。
(五)招收军士入伍后由部队按照新选取军士供应办法和标准统一发放被装,在新兵训练和岗前培训期间,按义务兵新兵标准发放津贴;从授予军士军衔的当月起,按照相应的军士工资标准发放工资。

图片

详细的招收流程、相关政策等请咨询应征地县级以上征兵办公室。
图片
图片

福建工程学院多种形式践学《闽山闽水物华新—习近平福建足迹》



登录高考直通车APP
查看完整试题答案
好的
查看完整试题
特别声明:
1. 本站注明稿件来源为其他媒体的文/图等稿件均为转载稿,本站转载出于非商业性的教育和科研之目的,并不意味着赞同其观点或证实其内容的真实性。如转载稿涉及版权等问题,请作者在两周内速来电或来函联系,本站根据实际情况会进行下架处理。
2. 任何媒体、网站或个人未经本网协议授权不得转载、链接、转贴或以其他方式复制发表,违者本站将依法追究责任。
举报理由选择
确定
高考直通车官网

哇哦!快加入高考直通车APP,发现更多精彩内容,与学霸一起交流学习吧!