学校简介
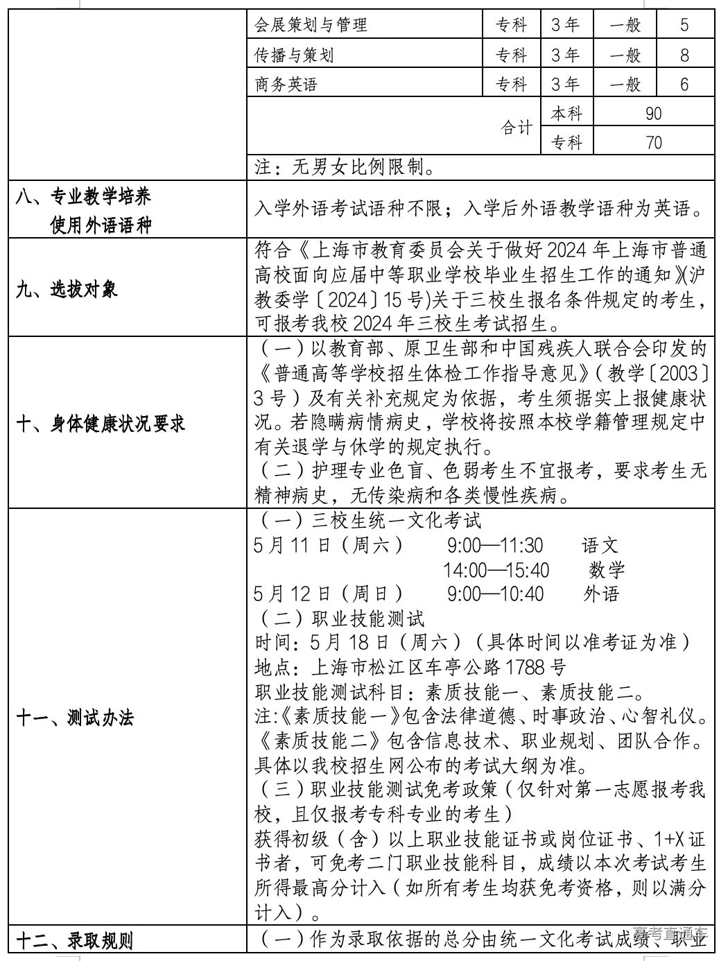
招生计划及说明
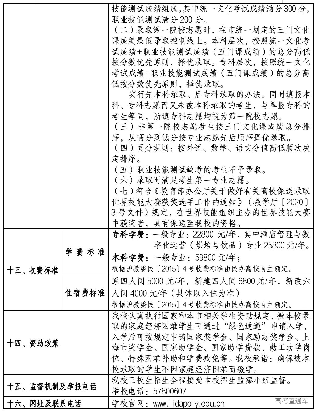
选拔对象 符合《上海市教育委员会关于做好2024年上海市普通高校面向应届中等职业学校毕业生招生工作的通知》(沪教委学〔2024〕15号)关于三校生报名条件规定的考生,可报考我校2024年三校生考试招生。 身体健康状况要求 (一)以教育部、原卫生部和中国残疾人联合会印发的《普通高等学校招生体检工作指导意见》(教学〔2003〕3号)及有关补充规定为依据,考生须据实上报健康状况。若隐瞒病情病史,学校将按照本校学籍管理规定中有关退学与休学的规定执行。 (二)护理专业色盲、色弱考生不宜报考,要求考生无精神病史,无传染病和各类慢性疾病。 测试办法 (一)三校生统一文化考试 5月11日(周六) 9:00—11:30 语文 14:00—15:40 数学 5月12日(周日) 9:00—10:40 外语 (二)职业技能测试 时间:5月18日(周六)(具体时间以准考证为准) 地点:上海市松江区车亭公路1788号 职业技能测试科目:素质技能一、素质技能二。 注:《素质技能一》包含法律道德、时事政治、心智礼仪。《素质技能二》包含信息技术、职业规划、团队合作。具体以我校招生网公布的考试大纲为准。 (三)职业技能测试免考政策(仅针对第一志愿报考我校,且仅报考专科专业的考生) 获得初级(含)以上职业技能证书或岗位证书、1+X证书者,可免考二门职业技能科目,成绩以本次考试考生所得最高分计入(如所有考生均获免考资格,则以满分计入)。 录取规则 (一)作为录取依据的总分由统一文化考试成绩、职业技能测试成绩组成,其中统一文化考试成绩满分300分,职业技能测试满分200分。 (二)录取第一院校志愿时,在市统一划定的三门文化课成绩最低录取控制线上。本科层次,按照统一文化考试成绩+职业技能测试成绩(五门课成绩)的总分高低按分数优先原则,择优录取。专科层次,按照统一文化考试成绩+职业技能测试成绩(五门课成绩)的总分高低按分数优先原则,择优录取。 实行先本科录取、后专科录取的办法。同时填报本科、专科志愿而又未被本科录取的考生,与单报专科的考生等同,所填专科志愿均视为第一院校志愿。 (三)非第一院校志愿考生按三门文化课成绩总分排序,从高分到低分按专业志愿先后顺序择优录取。 (四)同分规则:按外语、数学、语文分值高低顺次决定排序。 (五)职业技能测试缺考的考生不予录取。 (六)录取时满足考生第一专业志愿。 (七)符合《教育部办公厅关于做好有关高校保送录取世界技能大赛获奖选手工作的通知》(教学厅〔2020〕3号文件)规定,在世界技能组织主办的世界技能大赛中获奖者,具有保送至我校的资格。 收费标准 学费标准 专科学费:一般专业:22800 元/年,其中酒店管理与数字化运营(烘焙与饮品)专业25800元/年。 本科学费:一般专业:59800元/年; 根据沪教委民〔2015〕4号收费标准由民办高校自主确定。 住宿费标准 原四人间5000元/年,新建四人间6800元/年,新改六人间4000元/年(具体以入住为准) 根据沪教委民〔2015〕4号收费标准由民办高校自主确定。 资助政策 我校认真执行国家和本市相关学生资助规定,被本校录取的家庭经济困难学生可通过“绿色通道”申请入学,入学后可按规定申请国家奖学金、国家励志奖学金、上海市奖学金、国家助学金、国家助学贷款、勤工助学岗位、特殊困难补助和学费减免等。我校承诺:确保被本校录取的学生不因家庭经济困难而辍学。 监督机制及举报电话 我校三校生招生全程接受本校招生监察小组监督。举报电话:57800607 网址及联系电话 学校官网:www.lidapoly.edu.cn 学校微信公众号:上海立达学院 学校招生网:zs.lidapoly.edu.cn 招办微信公众号:上海立达学院招生办 咨询电话:021-57803530、57803531、57800622 其他须知 (一)根据统一规定时间,考生通过“上海招考热线”网站(www.shmeea.edu.cn)填报志愿、网上付费、下载和打印文化考试准考证。 (二)其他情况详见学校招生简章或官网。 日程安排






