青岛科技大学2023年综合评价招生简章
第一章总则
依据《中华人民共和国教育法》《中华人民共和国高等教育法》和《山东省深化考试招生制度改革实施方案》等,结合学校招生工作的具体情况,制定本章程。
第一条本章程适用于2023年青岛科技大学综合评价招生工作。
第二条学校招生工作遵循“公平竞争、公正选拔、公开程序,德智体美全面考核、综合评价、择优录取”的原则。
第二章学校概况
第三条学校全称:青岛科技大学学校代码:10426
第四条学校地址:
崂山校区:青岛市松岭路99号邮政编码:266061
四方校区:青岛市郑州路53号邮政编码:266042
高密校区:高密市杏坛西街1号邮政编码:261500
济南校区:济南市文化东路80号邮政编码:250014
第五条办学性质:国有公办普通高等本科院校
第三章组织机构
第六条成立学校综合评价招生工作领导小组,全面负责招生工作,集体研究决定招生工作中的重大问题。
第七条学校招生办公室是组织和实施招生工作的常设机构,在学校招生工作领导小组的领导下,贯彻执行国家招生政策和规定,具体负责学校综合评价招生工作的组织实施。
第八条学校纪委对招生工作实施监督。
第四章招生计划与报名办法
第九条招生计划。学校综合评价招生面向山东省内夏季高考生源,总计划数为170名。具体招生专业、选考科目要求和招生计划如下表:
第十条报名条件。高中阶段为2017-2020级的具有山东省2023年普通高等学校招生统一考试报名资格的考生,品德优良,身心健康,高中三年参加不少于10个工作日的社区服务和1周社会实践,并完成不少于6学分的考察探究活动(研究性学习、研学旅行、野外考察等);综合素质较高,具有创新精神和培养潜质,学业水平考试10门科目全部合格,且符合以下条件之一的考生均可自行申请报考:
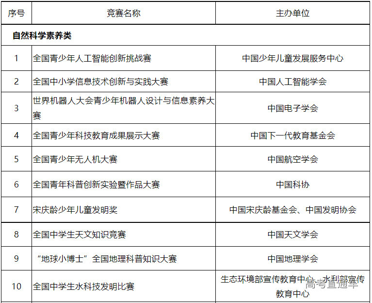
1.高中阶段在《教育部办公厅关于公布2022—2025学年面向中小学生的全国性竞赛活动的通知》所规定的部分比赛中获得省级三等奖及以上,具体赛事见下表:
注:学校将按照“控制总量,择优入围”的原则,在所有符合最低要求的考生中,根据各赛事的获奖及报名情况,择优确定初审通过名单。
2.高中阶段获得省级“优秀学生干部”、“省三好学生”等荣誉称号。
第十一条报名方式
1.网上报名:凡符合报考条件的考生均须按时通过教育部阳光高考平台招生报名系统(https://gaokao.chsi.com.cn/zzbm/)进行网上报名。申请人根据网上提示的报名流程办理报名相关手续,确认无误后,通过报名系统生成《青岛科技大学综合评价招生申请表》。
2.学生还须在学校指定平台上提交个人信息及有效获奖信息(以学校招生办网站通知为准)。
3.网上报名和现场报到时需提交的材料:
(1)加盖中学公章的《青岛科技大学综合评价招生申请表》;
(2)身份证复印件;
(3)盖有所在中学公章的学业水平测试合格证明;
(4)参加社区服务、社会实践、考察探究活动、自主选修学分学习情况等方面经历及其表现的客观记录与相关证明材料,加盖中学公章;
(5)盖有所在中学公章的高中阶段获奖证书或资格证明材料复印件(仅需上传报名条件中规定的获奖证书,请不要上传其他不相关证书);
(6)个人陈述,内容包括个人成长经历及体会、特长及取得的成果、进入高校的努力方向及规划等,要求考生本人亲笔撰写,不接受电脑打印件,字数控制在1000字左右(要求本人手写,代笔和打印无效);
(7)《青岛科技大学2023年综合评价招生考试诚信承诺书》(见附件,所填内容要求本人手写)。
第五章选拔程序与录取办法
第十二条选拔程序
1.初审:学校综合评价招生工作专家以专业为单位对考生申请书面材料进行初审。根据考生的高中综合素质评价情况、学业水平测试成绩、竞赛获奖情况、中学阶段综合表现以及个人陈述情况,专家对书面材料进行评定,按照“控制总量,择优入围”的原则,在所有符合最低要求的考生中,根据各奖项的获奖及报名情况,择优确定初审通过名单。
2.综合素质测试:测试方式为面试为主(具体测试方案以学校招生办网站通知为准),测试满分100分,主要考查学生的综合素质、专业素养和专业潜质。考生综合素质测试成绩须达到60分以上,在此基础上按照招生计划数1:6的比例以综合素质测试成绩由高到低确定入围考生名单。入围考生名单在学校本科招生信息网进行公示,将公示无异议的入围考生数据库报山东省教育招生考试院备案。
第十三条录取办法
1.入围考生须参加山东省2023年统一高考。录取批次安排在提前批录取,高考成绩须达到山东省2023年普通类一段线且不低于山东省2023普通高校特殊类型招生控制线的线下20分。
2.在填报山东省普通高校招生高考志愿时,入围考生应在普通类提前批次填报综合评价招生试点高校志愿,只能选择一所高校填报。不填报或填报未入围综合评价招生试点高校志愿,视为放弃该项招生资格,但不影响其他志愿录取。填报专业志愿须在我校公示的综合评价招生专业中选择,否则视为无效。
3.对于进档考生,按综合成绩从高到低择优录取,考生综合成绩相同时,依次比对学校综合素质测试成绩,高考文化成绩、考生全省位次,分数或位次高者优先录取。
考生综合成绩计算公式:
考生综合成绩=综合素质测试成绩*30%+高考成绩*70%(两项成绩均折算为百分制)。
4.学校按照考生综合成绩从高分到低分确定预录取名单,并报山东省教育招生考试院审核,形成录取名单,录取名单分别在学校本科招生网和教育部阳光高考平台网站进行公示。
5.对考生身体健康要求,根据教育部等部门印发的《普通高等学校招生体检工作指导意见》实施。
第十四条综合评价招生工作时间安排
1.考生报名:5月5日上午9:00至5月10日上午12:00前登录阳光高考特殊类型招生报名平台综合评价报名系统(https://gaokao.chsi.com.cn/zzbm/)和指定平台(以学校招生办网站通知为准)完成报名;
2.初审结果查询:6月6日至6月9日(以具体通知为准);
3.学校综合素质测试:6月18日(以具体通知为准);
4.学校综合素质测试结果查询:6月25日前(以具体通知为准)。
第六章其他
第十五条综合评价招生专业实施学分制人才培养模式。学费标准按照山东省发展和改革委员会、山东省财政厅、山东省教育厅批准的最新标准执行。
第十六条考生应本着“诚信”的原则提供真实准确的报名申请材料,申请材料中存在虚假内容或者隐匿可能对考生产生不利影响的重大事项的,一经查实,立即取消其资格,并将有关情况通报省教育招生考试院,由省教育招生考试院依照相关规定取消其高考相应资格;已经入学的,按照教育部和我校相关规定处理。中学应当对所出具的推荐材料或者盖章认可的自荐材料认真核实,出现弄虚作假情形的,我校将上报相关部门并保留采取相关措施的权利。
第十七条本章程由青岛科技大学招生办公室负责解释。本章程如有与国家法律、法规、规章和上级有关政策相抵触,以国家法律、法规、规章和上级有关政策为准。
第十八条其他注意事项请及时关注学校招生网站发布的综合评价招生相关信息,因此错过报名或考试相关流程的责任自负。
第十九条招生咨询联系方式:
1、办公电话:0532-88957996
2、学校网址:www.qust.edu.cn
3、招生网址:zs.qust.edu.cn
4、E-mail:zsb qust.edu.cn
5、通讯地址:青岛市松岭路99号青岛科技大学招生办公室邮政编码:266061



