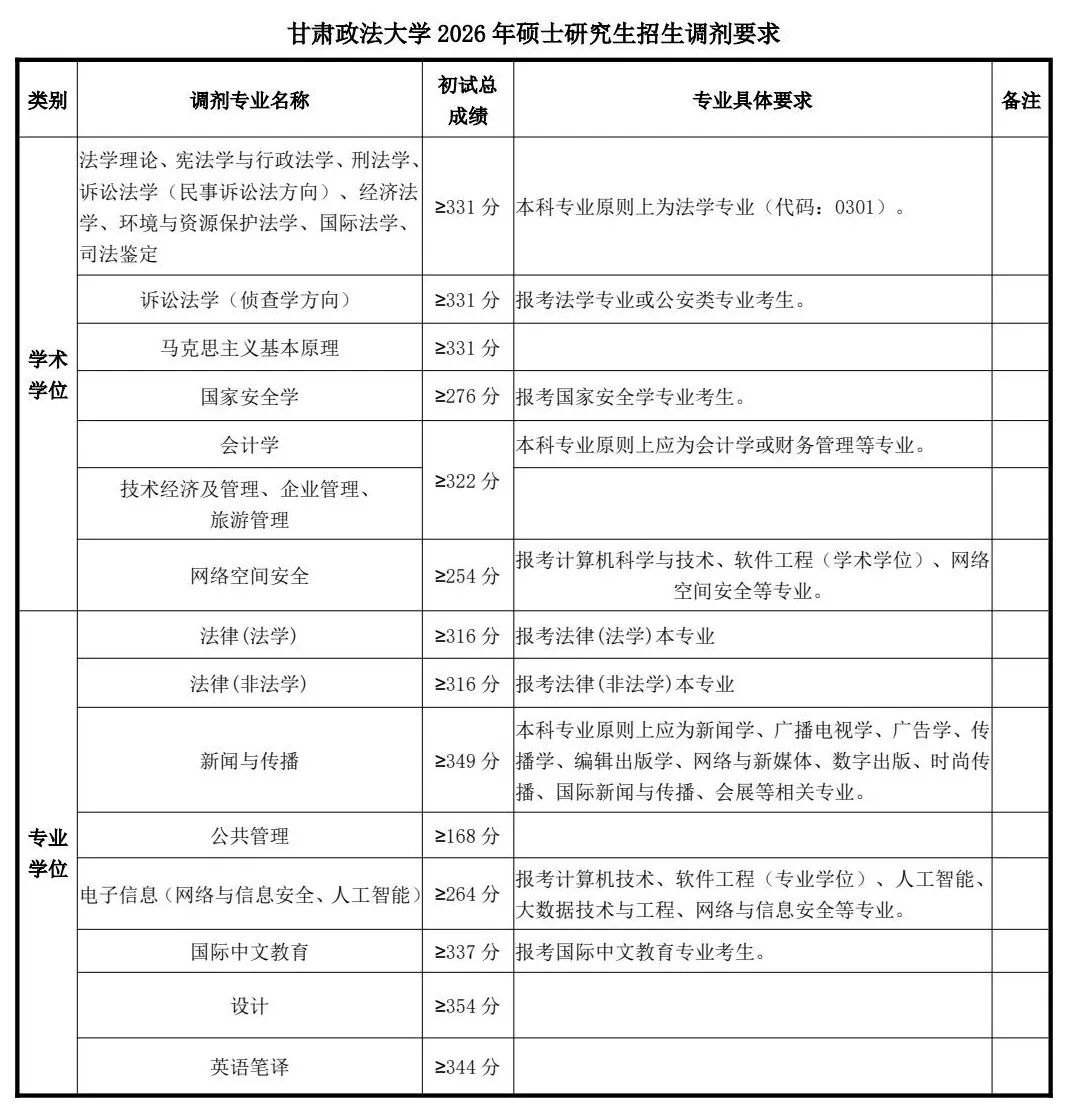
根据教育部《2026年全国硕士研究生招生工作管理规定》《关于做好2026年全国硕士研究生招生录取工作的通知》、2026年全国硕士研究生招生录取工作会议精神和《关于做好甘肃省2026年全国硕士研究生招生复试录取工作的通知》文件要求,结合学校实际,特制定本调剂办法。 01 工作原则 CHAPTER 01 调剂工作是硕士研究生招生录取的重要环节,是满足考生多元志愿的重要渠道。我校研究生复试调剂工作以学业水平标准作为遴选依据,坚持“按需招生、全面衡量、择优录取、宁缺毋滥”原则,严格按照全国硕士研究生招生管理规定确定的考生调剂基本条件和要求以及我校自主确定并公布的调剂要求和办法开展调剂工作。 02 调剂时间 CHAPTER 02 我校调剂工作自4月8日开始,第一批次调剂系统开放时间为2026年4月8日凌晨0:00,系统开放时长不少于12小时。个别专业如需再次调剂,其开通和关闭时间将会在学校研究生工作处官网发布公告。网上申请调剂时间截止后,学校根据考生申请志愿、一志愿报考情况、初试成绩、专业背景、诚信状况以及科研创新能力等情况遴选准许参加复试的考生,确定复试名单,复试名单经审核通过后予以发布。入围复试名单的调剂考生均应在网上确认是否参加复试。 03 调剂专业 CHAPTER 03 (一)学术学位:法学理论、宪法学与行政法学、刑法学、诉讼法学(民事诉讼法方向)、经济法学、环境与资源保护法学、国际法学、诉讼法学(侦查学方向)、司法鉴定、马克思主义基本原理、网络空间安全、会计学、技术经济及管理、企业管理、旅游管理、国家安全学。 (二)专业学位:法律(法学)、法律(非法学)、新闻与传播、英语笔译、公共管理、电子信息(网络与信息安全、人工智能)、设计、国际中文教育。 04 调剂要求 CHAPTER 04 调剂我校相关专业的考生,应符合《2026年全国硕士研究生招生管理规定》相关要求,且初试成绩在符合调入专业B区《2026年全国硕士研究生招生考试进入复试的初试成绩基本要求》的基础上,部分专业初试总成绩须达到学校划定的分数线,要求如下: (一)符合调入专业的报考条件。 (二)初试成绩符合第一志愿报考专业在调入地区的全国初试成绩基本要求。 (三)调入专业与第一志愿报考专业相同或相近,应在同一学科门类范围内。 (四)初试科目与调入专业初试科目相同或相近。 (五)第一志愿报考工商管理、公共管理、会计、旅游管理、图书情报、工程管理、审计等7个专业学位的考生,在满足调入专业报考条件、且初试成绩同时符合调出专业和调入专业在调入地区的全国初试成绩基本要求的基础上,可申请相互调剂,但不得调入其他专业;其他专业考生也不得调入以上7个专业学位。 (六)第一志愿报考法律(非法学)专业学位硕士的考生不得调入其他专业,其他专业的考生也不得调入该专业。 (七)具体调剂信息以“中国研究生招生信息网”调剂服务系统开通专业为准。其他要求均按照《2026年全国硕士研究生招生工作管理规定》执行。 05 调剂程序 CHAPTER 05 (一)符合我校调剂要求的考生自调剂开始,登录中国研究生招生信息网(http://yz.chsi.com.cn/)调剂系统填报调剂志愿。 (二)我校研究生工作处在中国研究生招生信息网“调剂系统”中查阅考生调剂信息,对调入我校的考生条件进行审核,并通过中国研究生招生信息网“调剂系统”向符合条件的考生择优发出复试通知,同意复试的考生需尽快回复“接受复试”。 (三)同意参加复试的考生在学校规定的时间参加复试,不按期参加复试者视为自动放弃资格。 (四)考生收到我校拟录取通知后,必须在我校要求的时限内答复是否接受待录取,否则我校将取消“待录取”。 06 其他事宜 CHAPTER 06 我校调剂系统锁定时间设定为24小时,系统自动解锁后,考生如未收到复试通知,可继续填报我校其他志愿或其他学校志愿。 调剂复试时间地点等安排另行通知,相关信息请考生密切关注甘肃政法大学研究生工作处官网。 通讯地址:兰州市安宁西路6号甘肃政法大学研究生招生工作办公室 联系电话:0931—7601383 传真:0931-7602158 邮编:730070 邮箱:zfyzb@gsupl.edu.cn







