地方专项招生计划 —— 我校2025“地方专项计划”招收120人 —— 最新消息如下
报考条件
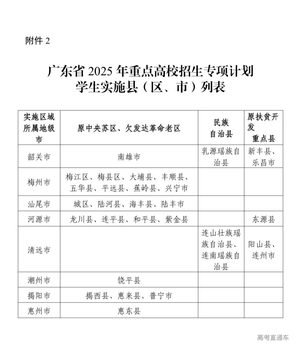
1 符合我省 2025 年普通高校招生统一考试报考条件并已报名,且同时符合下列条件的考生,可以报考重点高校招生专项计划: (一)考生本人及父亲或母亲或法定监护人的户籍在实施区域内。考生本人具有上述区域连续 3 年以上户籍,户籍时间计算截点为 2025 年 8 月 31 日。 (二)考生本人具有户籍所在县区高中连续 3 年学籍并实际就读。 报考专项计划的考生高考成绩要达到省招生委员会划定的相应录取分数线。 往年被专项计划录取后放弃入学资格或退学的考生,不再具有专项计划报考资格。 2
招生方式和志愿填报
一、招生方式 地方专项计划录取纳入本科批次进行,实行单独划线、平行志愿投档的录取方式。 二、志愿填报 考生必须在规定时间内按要求完成报名申请,通过资格审核并公示后方能在普通高考志愿填报时选报高校专项计划和地方专项计划。志愿填报时间和要求见省招生办公室2025年普通高等学校招生网上填报志愿工作文件。
报考方式和资格审查公示
01、报考方式 1.“地方专项计划”报名申请 4月14日至20日,考生凭注册账号和密码在“广东省普高报名系统”中完成报名申请。逾期不再受理“地方专项计划”报名申请。 2.信息采集 “广东省普高报名系统”将采集考生本人、考生父亲和母亲(或其他法定监护人)的户籍信息,以及考生高中三年的就读学校和学籍等信息。 (1)考生须上传本人户口本首页、本人页及父亲和母亲(或其他法定监护人)户口页电子版(须带公章页,下同)。对于因行政区域撤并或名称调整,考生申报的户籍信息与考生户口簿上呈现的信息不完全相符的,考生须上传两者实属同一区域的证明材料电子版,否则视为虚假信息。 (2)根据《民法典》第二十七条父母是未成年子女的监护人。未成年人的父母已经死亡或者没有监护能力的,由下列有监护能力的人按顺序担任监护人:祖父母、外祖父母;兄、姐;其他愿意担任监护人的个人或者组织,但是须经未成年人住所地的居民委员会、村民委员会或者民政部门同意。如考生父母不具有法定监护人资格,须提供其他法定监护人户口页电子版,同时提供法定监护人资格证明电子版。 (3)考生申请报名时,如“广东省普高报名系统”呈现的考生学籍信息与实际情况不符,考生须上传加盖高中阶段实际就读学校公章的学习经历证明材料电子版。 02、报考资格审核及公示 “高校专项计划”及“地方专项计划”考生资格审核工作按照属地管理原则,由考生普通高考报名所在地负责,实行网上审核。“广东省普高报名系统”与公安部门、学籍管理部门进行相关数据对接,提供辅助审核建议。各级招生考试机构根据考生申报信息、辅助审核建议,以及考生上传的相关证明材料完成审核,并加具审核意见。 1、资格审核 (1)资格初核。4月14日至22日,报名点完成考生资格初核。报名点必须指派专人认真审核考生申报的信息以及考生上传的户口本、学习经历等证明材料,审核不合格的须注明具体原因;撤回给考生重新补充材料的,须注明待补充材料内容,同时提醒考生于4月22日前重新上传材料并提交审核。逾期未重新提交审核的考生视为自动放弃报名资格。 资格初核完成后,由中学报名点在校内公示本校初核合格的考生名单,县(市、区)招生办报名点公示初核合格的社会青年考生名单。 (2)资格复核。4月25日前,相关县(市、区)招生办对初核合格的考生进行资格复核;4月30日前,相关地级市招生办对本市辖所有复核合格考生进行资格复审,逾期未完成考生资格复审而产生的遗留问题由相关地级市招生办公室(考试中心、考试院)负责解释。 省教育厅与省公安厅、省招生办公室进行考生资格联审,审核通过的考生名单将在省教育考试院网站进行公示。 2、资格公示 考生资格审核通过后,由地级市招生办公室公示本辖区内报考考生名单。公示信息包括审核通过考生的姓名、性别、学籍学校、户籍地信息,父亲或母亲或法定监护人姓名、户籍地信息。各单位公示时间不少于 10 个工作日,网站公示信息保留至当年年底。 对公示有异议的考生,由地级市招生办进行调查核实。经地级市招生办确认不符合报考条件的考生,在高考志愿填报时不得填报专项计划志愿。录取结束后,省招生办公室将所有被专项计划录取的考生名单在网站进行公示,接受社会监督。


