岁末收官之际,喜讯再传。北京市科学技术委员会、中关村科技园区管理委员会近日公布2025年北京市重点实验室拟认定名单,北大医学获批牵头建设23家,继2024年获批12家之后,再获丰收。获批实验室紧密围绕北京国际科技创新中心建设与首都高精尖产业发展布局,聚焦医药健康领域多个前沿方向,标志着北大医学在服务国家战略与首都发展方面迈出坚实一步。这不仅为北京大学“科技创新年”增添浓墨重彩的一笔,更将系统性优化北大医学在基础研究、应用基础研究、共性技术及前沿交叉领域的顶层布局,显著提升原始创新与关键核心技术攻关能力,为推动高水平医学研究及成果转化注入强劲动能。
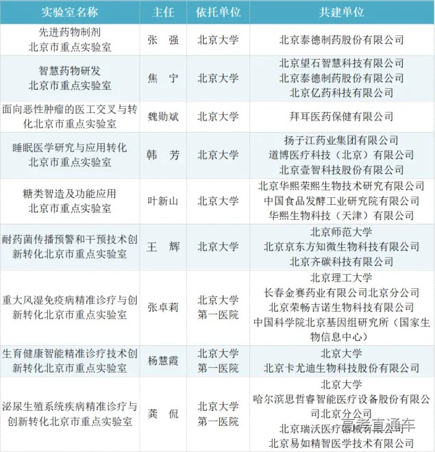
新增北京市重点实验室名单 (按依托单位及申报领域排序)

