各位考生:
根据山东省教育厅《关于做好2022年高职(专科)单独招生和综合评价招生工作的通知》(鲁教学函[2021]19号)要求,学院2022年继续开展高职(专科)单独招生和综合评价招生工作,现将考试大纲发布,请及时查收,安心备考。
备注:
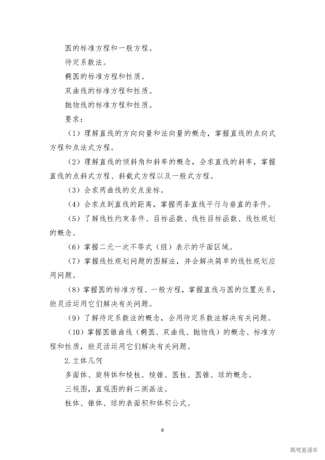
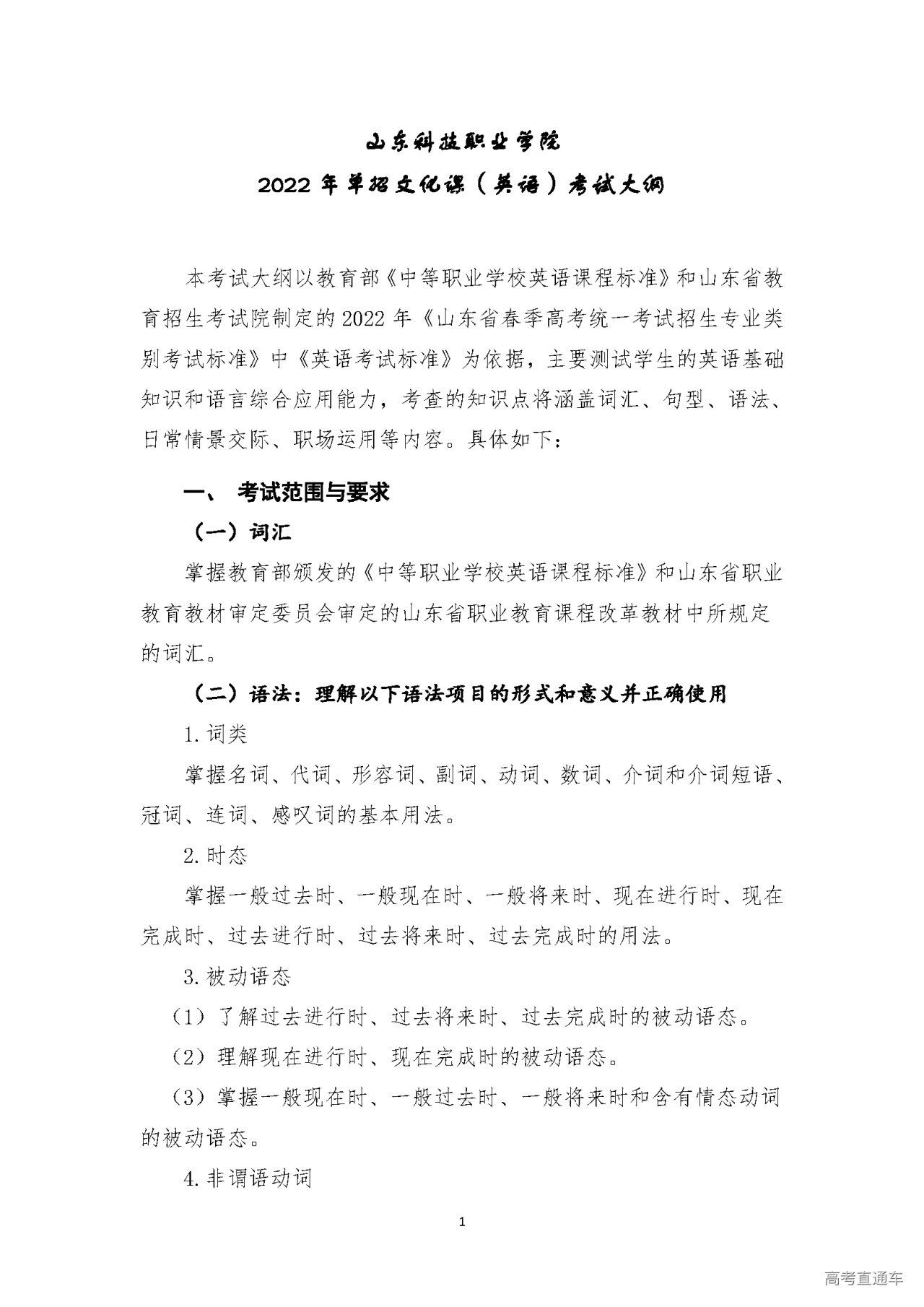
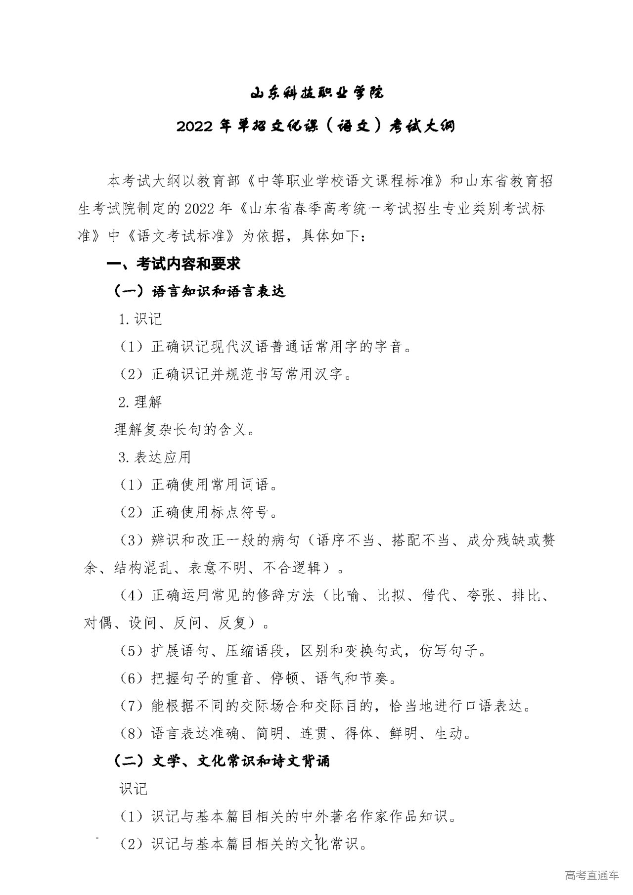
1.报考单独招生普通类专业的考生,相关文化课考试大纲请查看附件1。
2.报考单独招生退役士兵专业的考生只参加面试,面试要求与综合评价招生普通类专业要求一致,详见附件2。
3.报考综合评价招生普通类专业的考生,具体面试要求详见附件2。
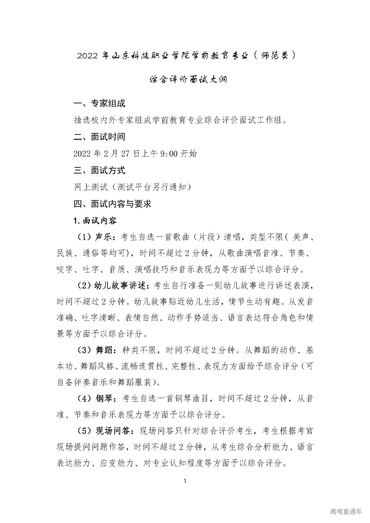
4.报考综合评价学前教育的考生,具体面试要求详见附件3。
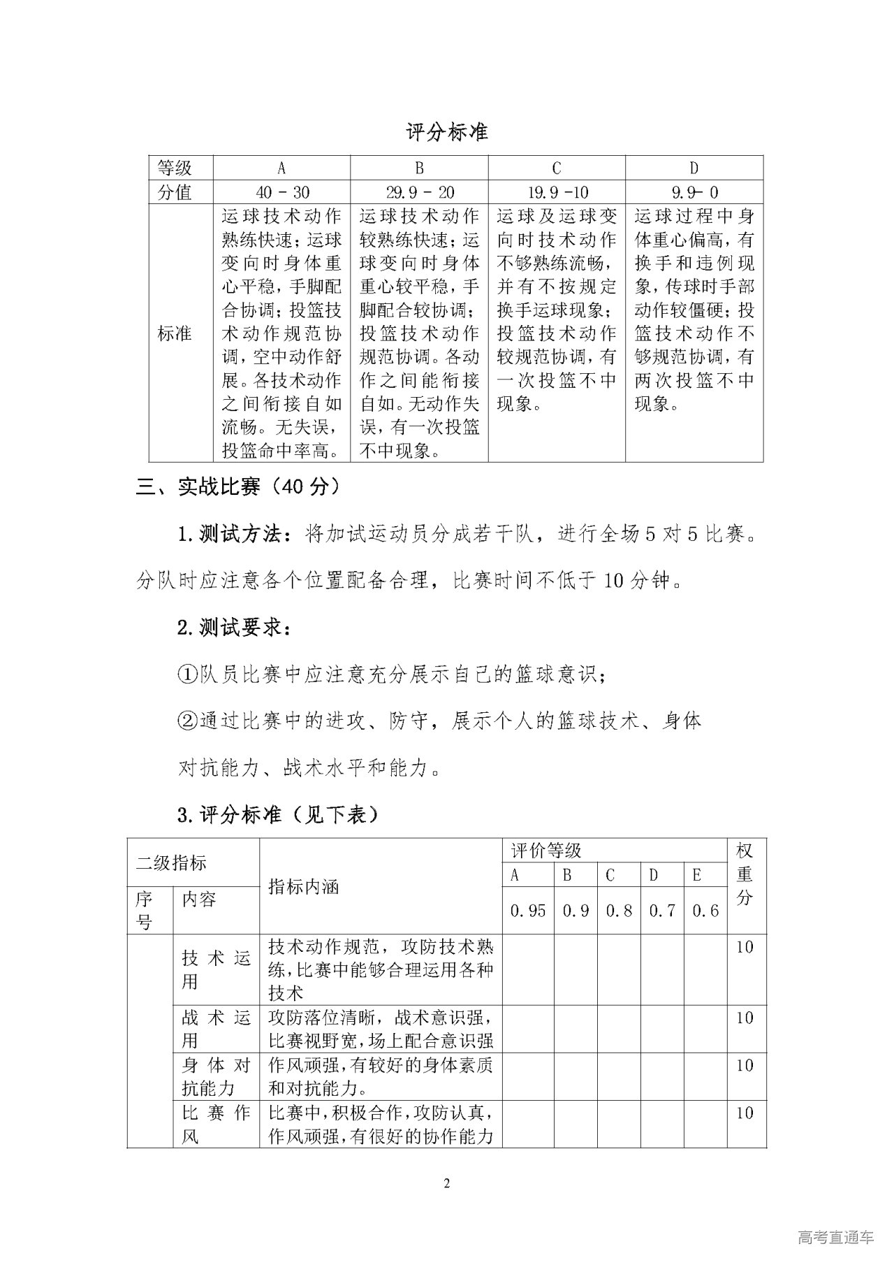
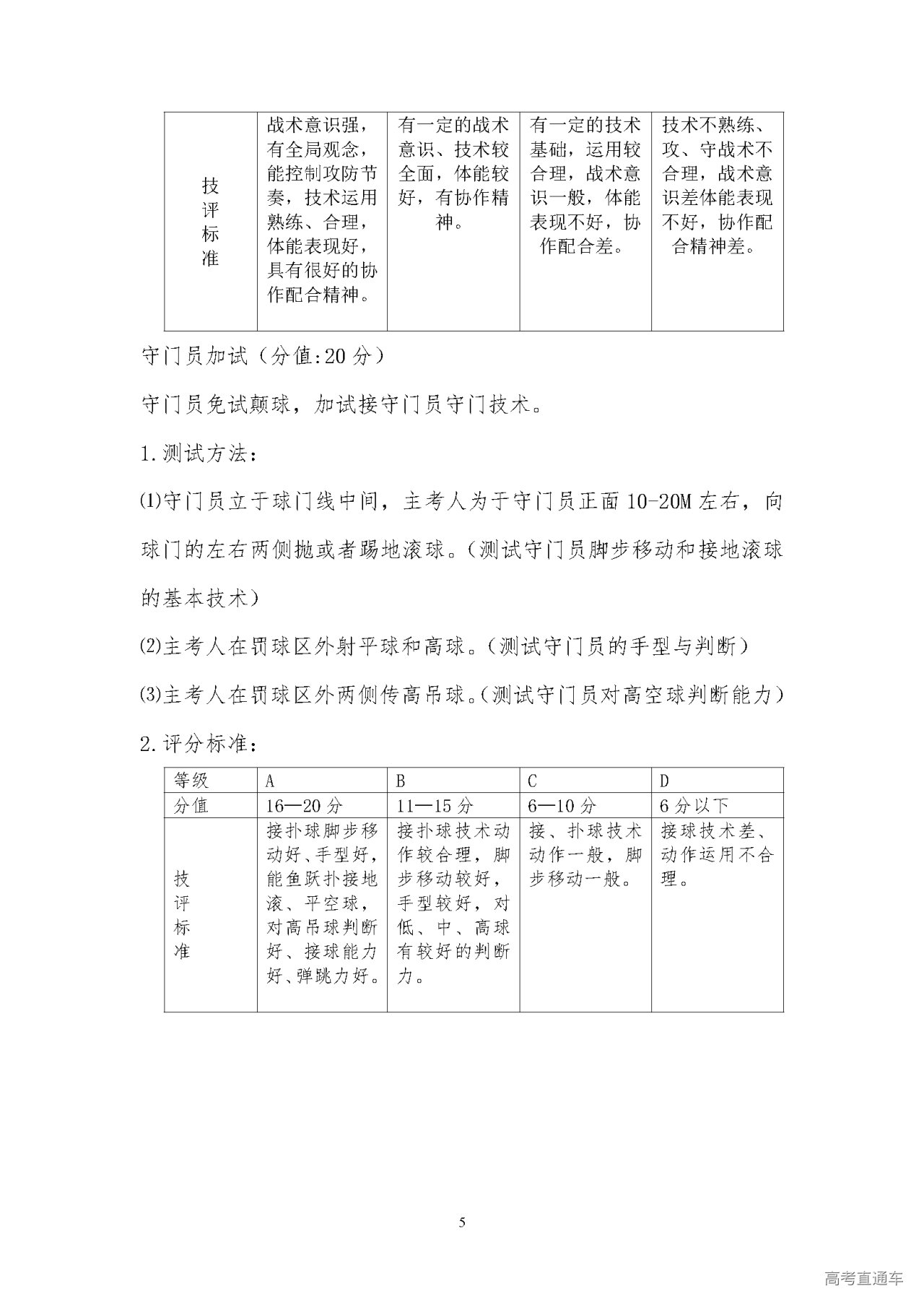
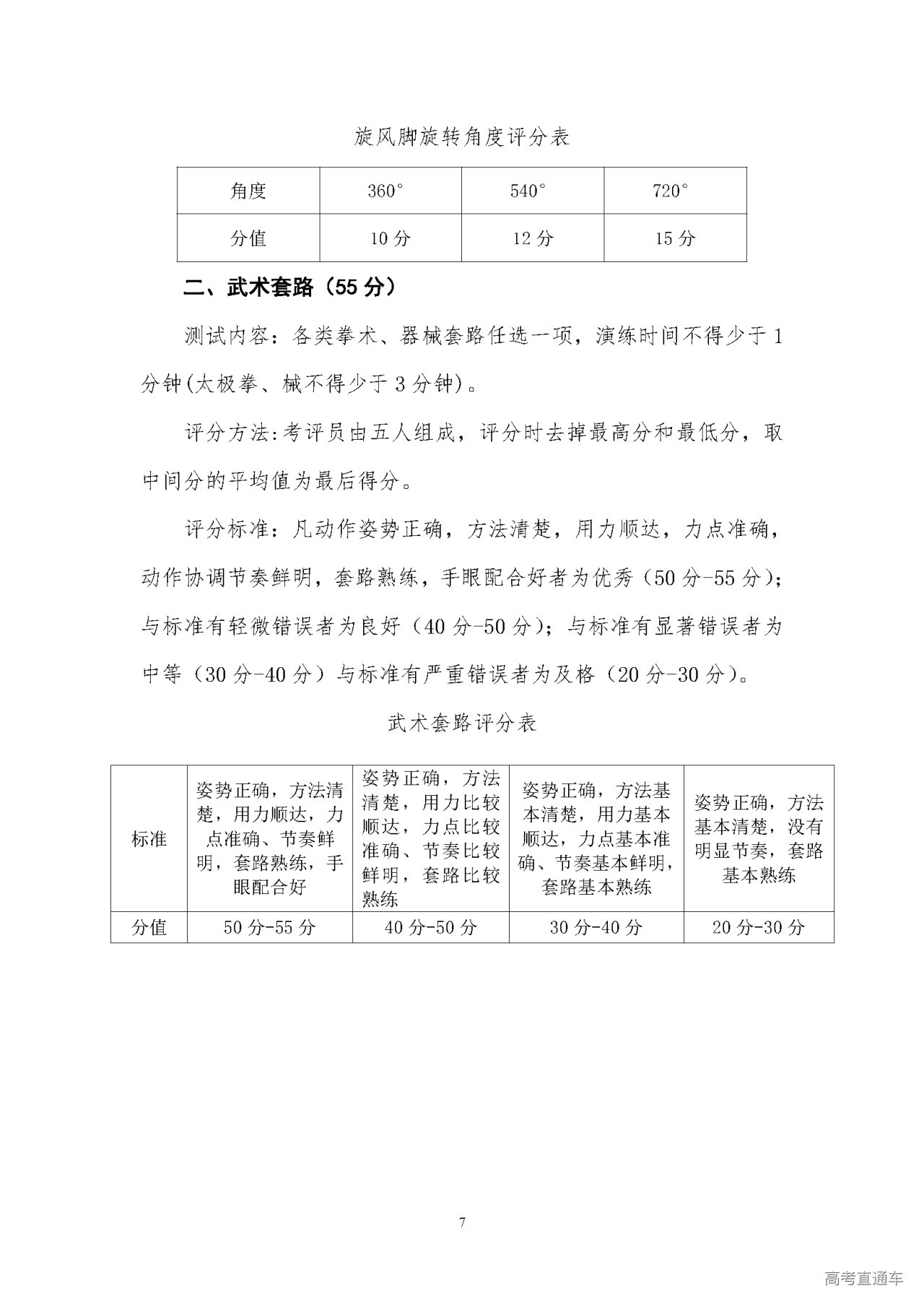
5.报考综合评价运动专长的考生,具体测试要求详见附件4。
6.有关考试不明事宜,请联系0536-8187499。
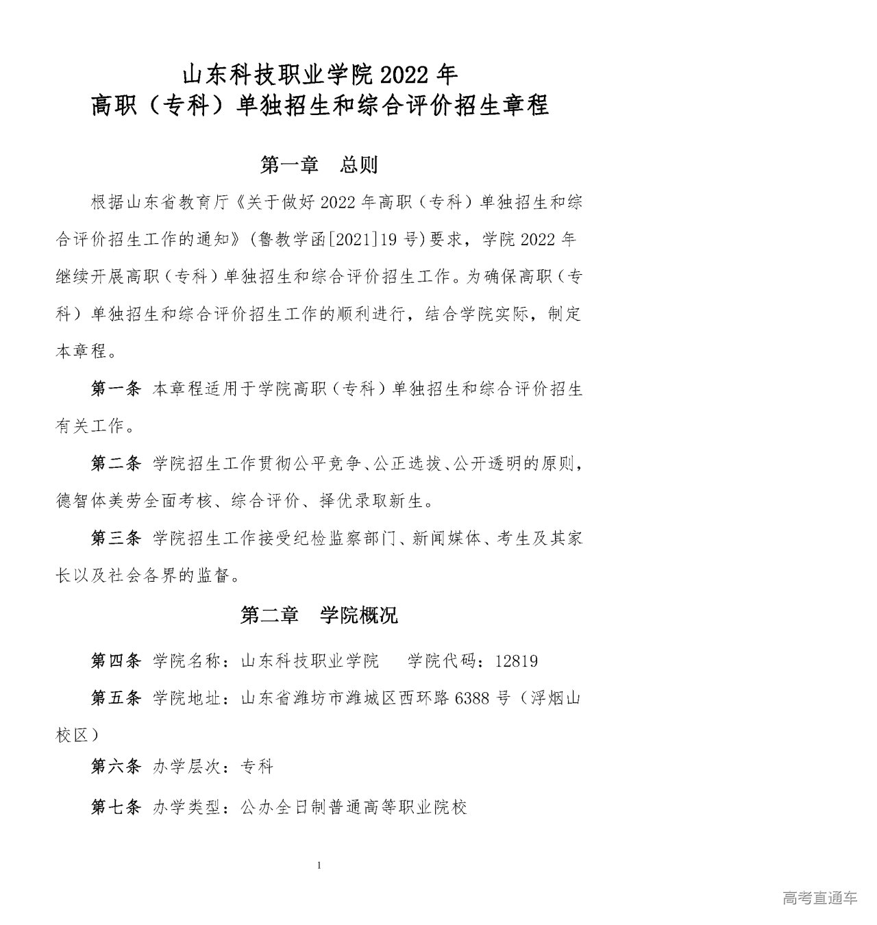
附件2:山东科技职业学院2022年单独招生和综合评价招生章程.doc
附件1
附件2
附件3
附件4










































