01
辽宁大学自然情况
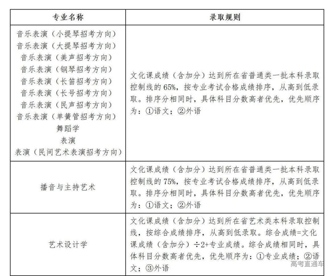
(一)高校全称:辽宁大学 (二)办学地点及校址: 沈阳蒲河校区(辽宁省沈阳市沈北新区道义南大街58号)办学专业:法学、哲学、行政管理、劳动与社会保障、国际政治、朝鲜语、数字经济、经济学类(经济学、经济统计学、国民经济管理)、经济学、经济统计学、国民经济管理、财政学、金融学类(金融学、保险学)、金融学、保险学、国际经济与贸易、历史学、考古学、档案学、会计学、工商管理类(工商管理、市场营销、人力资源管理)、工商管理、市场营销、人力资源管理、工程管理、英语、日语、俄语、德语、法语、汉语言文学、新闻学、广告学、编辑出版学、工商管理(新华国际商学院)、市场营销(新华国际商学院)、会计学(新华国际商学院)、金融学(亚澳商学院)、会计学(亚澳商学院)、国际商务(亚澳商学院)、艺术设计学、音乐表演、舞蹈学、表演、戏剧影视文学、广播电视编导、播音与主持艺术。 新华国际商学院所包含的3个专业(工商管理、市场营销、会计学),以及亚澳商学院所包含的3个专业(金融学、会计学、国际商务)均为中外合作办学专业。 沈阳崇山校区(辽宁省沈阳市皇姑区崇山中路66号)办学专业:汉语国际教育、马克思主义理论、化学类(化学、应用化学)、化学、应用化学、环境工程、环境生态工程、工程力学、电气工程及其自动化、无机非金属材料工程、食品科学与工程、生物技术、生物信息学、数学与应用数学、物理学、微电子科学与工程、测控技术与仪器、电子信息类(电子信息科学与技术、通信工程)、电子信息科学与技术、通信工程、计算机类(计算机科学与技术、数据科学与大数据技术)、计算机科学与技术、数据科学与大数据技术、制药工程。 辽阳武圣校区(辽宁省辽阳市青年大街38号)办学专业:英语、日语、俄语、翻译、商务英语。 (三)办学类型:普通高等学校(公办) (四)办学层次:本科、研究生 (五)办学形式:全日制 (六)主要办学条件:校园占地面积148.1万平方米(约合2220.7亩);生均教学行政用房面积12.4平方米;生均宿舍面积10平方米;生师比17.7;专任教师1550人,其中具有硕士及以上学位教师占专任教师的比例为89.4%;教学科研仪器设备总值28157.8万元,生均教学科研仪器设备值8905.2元;图书363.5万册,生均图书115册。 招生计划安排 02 (一)招生计划分配原则、办法,预留计划比例和使用原则。 根据本校人才培养目标、办学条件等实际情况,统筹考虑各省(区、市)考生人数、生源质量、就业情况、区域协调发展及重点支持政策、历年计划安排等因素,确定分省招生计划。我校招生计划按照省教育厅核准的分省分专业招生计划执行。 普通类预留计划不超过计划的1%,艺术类预留计划不超过计划的15%。使用预留招生计划,坚持集体议事、集体决策、公开透明的原则。在招生录取过程中,对生源人数多、质量好的省(区、市),综合考虑上述因素可适当调整招生计划。 (二)语种限制相关说明 1.只招英语语种的专业: 外语类专业:英语、商务英语、翻译。 2.中外合作办学专业(新华国际商学院各专业、亚澳商学院各专业)和中外学分互认联合培养项目专业为英语教学,非英语考生慎报。 3.其他专业语种不限。 4.零起点教学的外语类专业:日语、俄语、德语、法语、朝鲜语。 (三)高考综合改革试点省(市)设置的招生专业(类)计划,对选考科目的要求、综合素质档案的使用办法,以当地教育行政部门(或招生考试部门)及我校本科招生官方网站公布为准。在第三批高考综合改革省份招生专业的选考科目要求以相应省份最新公布为准。 03 专业设置 毕业证书与学位证书 04 本科学生学习期满,成绩合格颁发辽宁大学普通高等学校本科毕业证书,达到辽宁大学学位授予标准的颁发辽宁大学学士学位证书。 05 收费情况 (一)学费和住宿费的收取标准 按照省物价部门批准的标准向学生收费。本科专业实行学分制收费,学费按学年预收,各招生专业收取学费标准详见“专业设置说明”,住宿费按每学年1000—1200元收取。 (二)学费和住宿费的退费办法 学生因故退学或提前结束学业的,依据辽教发〔2006〕76号文件的要求,根据学生实际学习时间和实际住宿时间,按月计退剩余的学费和住宿费。 (三)家庭经济困难学生资助政策及有关程序 学校建立了以国家生源地信用助学贷款为主,国家级奖助学金、省市级奖助学金、学校奖助学金、勤工助学、临时困难补助及政策性学费减免等为辅的完善的学生资助体系。 1.生源地信用助学贷款:家庭经济困难学生可向户籍所在县(市、区)的学生资助管理机构咨询办理生源地信用助学贷款。 2.奖学金包括:国家奖学金8000元/年、省政府奖学金8000元/年、国家励志奖学金5000元/年;学校奖学金一等1000元/学期、二等500元/学期、三等260元/学期、单项100元/学期;社会奖学金若干项。 3.助学金包括:国家助学金一等4400元/年、二等2750元/年;社会助学金若干项;全日制在校退役士兵学生全部享受国家助学金3300元/年;社会助学金若干项。 4.勤工助学岗位:家庭经济困难学生入学后可以申请勤工助学,学校根据勤工助学岗位及专业需求进行安排。 5.临时困难补助:学校根据临时突发事件及特殊情况对家庭经济困难的学生给予临时困难补助。 6.学费减免:根据国家、省资助相关工作的安排部署,对孤儿大学生实行在校期间学费和住宿费减免政策;对应征入伍服义务兵役、招收为士官、退役后复学或入学的学生实行学费补偿、国家助学贷款代偿、学费减免政策。 学校严格按照国家及辽宁省有关文件规定执行家庭经济困难学生资助各项工作程序,各类奖助学金评比过程和评比结果公开、公正,广泛接受师生监督。 国际交流与合作 06 (一)中外合作办学专业在本校同批次录取(按招生所在省级招生主管部门批准批次执行)。 (二)中外合作办学各专业纳入普通高等学校招生计划招生。中外合作办学类专业的学生在结束国内阶段学习后,符合申请签证条件并且成绩符合要求者,可自愿申请办理赴国外学习。国外就读阶段学费执行国外合作学校规定标准。 (三)中外合作办学专业学生学习期满,成绩合格颁发辽宁大学普通高等学校本科毕业证书,达到辽宁大学学位授予标准的颁发辽宁大学学士学位证书。亚澳商学院中外合作办学专业学生达到外方学位授予标准的颁发澳大利亚维多利亚大学学士学位证书。 (四)中外学分互认联合培养项目的招录和学生培养按照相关规定执行。 07 录取办法 (一)投档比例 按顺序志愿投档的批次,投档比例原则上控制在110%以内(艺术类专业遵照各省通用投档比例)。按照平行志愿投档的批次,调档比例原则上为100%。 (二)身体健康状况要求 按照教育部、原卫生部、中国残疾人联合会印发的《普通高等学校招生体检工作指导意见》执行。 (三)院校志愿及录取 1.学校志愿录取按相关省市区要求执行。 2.在提档时执行各省招办关于高考加分规定(高水平运动队不做分省分专业计划,不执行所有高考加分规定);分专业录取时按考生高考文化课成绩(不含加分)录取。 3.普通类本科专业进档考生按“分数清”原则录取,即“分数优先,遵循志愿”:就是将考生按高考文化课成绩(不含加分)从高到低逐分排序,按序逐个检索和满足考生所填报的系列志愿,第一志愿额满,逐次检索其第二、第三志愿及后续志愿。 4.普通类进档考生中,报考同专业的考生高考文化课成绩(不含加分)并列时,录取顺序为:首先,享有省招考委认定具备加分者优先;其次,专业志愿靠前者优先;再次,具体科目分数高者优先,科目优先顺序为:①文学(不包括外国语言文学类)、历史、哲学、法学门类专业排序为语文、外语、数学;②理学、工学门类专业排序为数学、外语、语文;③经济学、管理学门类专业排序为数学、外语、语文;④外国语言文学类专业排序为外语、语文、数学;⑤中外合作办学专业排序为外语、数学、语文。 5.中外合作办学专业和中外学分互认联合培养项目专业只录取有专业志愿考生,且外语成绩不低于外语满分的70%。中外合作办学专业和中外学分互认联合培养项目专业为英语教学,非英语考生慎报。 6.高考综合改革试点省市招生录取按当地政策执行。 7.部分专业按大类进行招生,包括:经济学类(经济学、经济统计学、国民经济管理)、金融学类(金融学、保险学)、工商管理类(工商管理、市场营销、人力资源管理)、化学类(化学、应用化学)、计算机类(计算机科学与技术、数据科学与大数据技术)、电子信息类(电子信息科学与技术、通信工程),上述对应大类具体情况详见“专业设置说明”。大类培养的学生经过基础课程阶段学习后,根据成绩及志愿情况分流到专业(定向招生的学生不参加分流)。 8.高考综合改革省份涉及专业选考科目要求 (1)第一批高考综合改革省份涉及专业选考科目要求: (2)第二批高考综合改革省份涉及专业选考科目要求: (3)第三批高考综合改革省份涉及专业选考科目要求: (四)艺术类专业 1.专业录取规则及进档考生的专业安排办法 在分科类编制计划的地区(或投档批次)招生的专业,按照分科类排序录取;在不区分科类编制计划的地区(或投档批次)招生的专业,按照不区分科类统一排序录取。 (1)在普通类专业批次招生的艺术类专业 戏剧影视文学、广播电视编导专业在普通类专业批次招生,对考生无艺术专业考核要求,只录取有该专业志愿考生,并执行该批次录取规则,达到辽宁大学学位授予标准的颁发艺术学学士学位。 (2)在艺术类批次招生的艺术类专业 ①平行志愿投档批次,对符合招生所在地区投档条件,且符合我校录取规则中文化课成绩要求(详见下表中“录取规则”)的考生,按所招生所在地政策录取。 ②非平行志愿投档批次,按“志愿清”原则录取,不设分数级差,按照进档考生报考专业志愿先后录取,即先录取第一志愿的考生,若第一志愿不满时,再录取第二志愿考生。 2.在艺术类批次招生的艺术类专业录取规则 3.关于录取规则中文化课成绩最低要求的说明 (1)生源所在省一批本科录取控制线乘比例后四舍五入取整数。 (2)如生源所在省招办对相应艺术类专业划定文化课最低控制线高于我校规定的该专业文化课最低分数线,则该专业执行生源所在省招办划定的文化课最低控制线。 (3)关于生源所在省一批本科录取控制线的说明:对于合并本科批次的省份和高考综合改革省份,以生源所在省相关规定为准,如无相关规定按生源所在省特殊类型招生控制分数线划定。 4.关于录取规则中专业成绩的说明 表演(民间艺术表演招考方向)专业成绩使用校考合格成绩,其他专业成绩使用对应省统考或联考的专业(专业方向、专门化)合格成绩。 新生复查 08 新生入校后,学校将依据国家有关政策对思想政治、身体健康状况等方面进行复查,对违反招生政策和没有达到录取标准的学生进行处理。复查不合格的学生,学校将按照有关规定做出相应处理或取消入学资格。 09 特殊类型招生 艺术类专业、高水平运动队、第二学士学位招生的工作程序、日程安排及录取办法按教育部相关规定、《辽宁大学2022年艺术类专业本科招生简章》、《辽宁大学2022年高水平运动队招生简章》及我校本科招生网发布的相应类型招生政策信息执行。2022年辽宁省重点高校招收农村学生专项计划作为普通类本科批次院校志愿的组成部分一并填报,单独设立投档单位,不再单设录取批次。 联系方式 02 通信地址:辽宁省沈阳市皇姑区崇山中路66号辽宁大学本科招生办公室(学生工作处) 邮编:110036 电话:024-62202299 学校网址:http://www.lnu.edu.cn 本科招生网:http://zs.lnu.edu.cn



