为全面贯彻落实全国教育大会精神,进一步畅顺选拔优秀专科毕业生升入本科阶段学习的渠道,根据《关于印发<广东省2022年普通高等学校专升本招生工作规定>的通知》(粤招办〔2021〕33号)有关精神,特制定我校2022年普通高等学校专升本招生(下称普通专升本)简章。
一、招生对象及报考条件
(一)招生对象
遵守中华人民共和国宪法和法律,身体状况符合相关要求,并符合下列条件之一:
1.具有广东省户籍的普通高校应、往届专科毕业生。
2.具有广东省户籍,在报名确认截止日期前取得国家承认学历的专科毕业生(含成人教育、自学考试、网络教育,毕业证书落款日期在2022年1月24日前)。
3.非广东省户籍,就读广东省普通高校的应届及在择业期内(毕业两年内,下同)的往届专科毕业生。
4.非广东省户籍,在广东省参加普通高考被外省普通高校录取并就读的应届及在择业期内的往届专科毕业生。
5.报考建档立卡类别的,需符合户籍、学历等相应报考条件,且必须为原省级以上扶贫管理部门登记在册人员。广东省户籍的原建档立卡贫困家庭考生为广东省扶贫开发办公室登记在册,有建档立卡资料的考生(以广东省扶贫开发办公室提供的数据为准);外省户籍原建档立卡的考生,原则上应为原国家层面建档立卡贫困家庭考生(需提供全国扶贫开发管理系统本人信息页截图并盖当地管理机构公章)。
6.退役大学生士兵可申请参加我校的退役大学生士兵免试专升本招生,具体办法由省教育考试院另文通知。
(二)下列人员不得报考
1. 具有普通高等学历教育资格的高校非应届毕业在校生(含保留学籍的学生)。
2.因违反国家教育考试规定,被给予暂停参加普通专升本招生考试处理且在停考期内的人员。
3.因触犯刑律已被有关部门采取强制措施或正在服刑者。
4.不符合报考条件的其他人员。
二、招生专业及计划
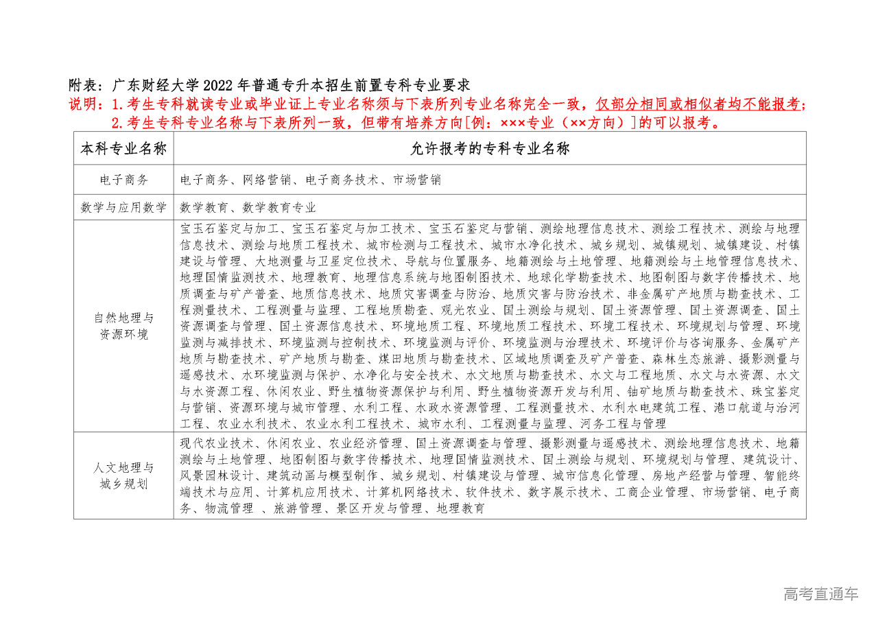
我校2022年普通专升本招生专业为电子商务、数学与应用数学、自然地理与资源环境、人文地理与城乡规划等4个专业,其中,数学与应用数学、自然地理与资源环境2个专业含建档立卡批次计划。各专业招生批次、考试科目、办学地点、前置专科专业、体检等要求详见《广东财经大学2022年普通专升本招生专业目录》(附件1),招生计划数由广东省招生办公室确定后另行公布。
三、报名方式、时间及报考费
2022年普通专升本报名实行网上预报名、网上审核和网上交费。网上预报名时间为2022年1月15日至20日;考生提交预报名资料后,原则上省招生办在48小时内完成资料审核,考生须登录“广东省2022年普通高校专升本报名系统”(下称报名系统)(http://www.eeagd.edu.cn/ptzsbks)查看报名资格审核结果,审核结果为“通过”或“待验证”的考生可以交费;网上交费截止时间为1月24日17:00。
考生报名时,须认真按要求填报相关信息及上传相关材料,并确保所提供的信息及材料的真实性。考生如凭无效证件或其他不符合报考条件的证件报名,一旦发现,取消考生报名资格,已录取考生取消其报名及录取资格。
(一)报名方式
1.预报名
2022年1月15日至20日(共6天)为网上预报名时间,考生通过互联网登录报名系统进行预报名,阅读相关报考规定、要求,签订《诚信考试承诺书》,录入报名信息,绑定手机号,关注省教育考试院官微(gdsksy)小程序采集相片,上传资料,获取预报名号并设定密码。逾期不再办理预报名手续。
NO.1
考生须自行进行在线专科学历学籍验证。
已取得专科毕业证书的往届考生,在网上报名时须在报名系统“专科学历验证”模块输入专科毕业证书信息,进行专科学历验证,由系统反馈验证结果。验证结果分“通过”和“不通过”两种。学历验证结果为“不通过”的考生须自行前往学信网(https://www.chsi.com.cn/xlrz/index.jsp)网上申请专科学历认证,报名后续流程请参见第(5)点中第②项。
尚未取得专科毕业证书的普通高校应届专科毕业生,在网上报名时须在报名系统“专科学籍查验”模块输入本人身份证号码和姓名等信息,进行专科学籍查验,由系统反馈验证结果。验证结果分“通过”和“不通过”两种。学籍查验“不通过”的考生,不予报考。
考生在报名前可以根据本人专科毕业的实际情况提前办理中国高等教育学历认证报告(下称学历认证报告)或教育部学历证书电子注册备案表(下称电子注册备案表)。
NO.2
在广东省参加普通高考,就读外省普通高校的应届专科毕业生。预报名时须自行进行在线专科学籍验证,在填报信息获取预报名号后,还需在专科学历学籍验证界面上点击“验证专科录取信息”按钮进行普通高校专科录取信息验证,由系统反馈验证结果。验证结果分“通过”和“不通过”两种,验证结果为“通过”的考生才能上传报名资料供审核;验证结果为“不通过”的考生(考生报考的姓名、身份证号与专科录取时的不相符),可咨询广东省教育考试院,联系电话:020—62833628。
NO.3
在我省参加自学考试且已获得专业考试计划规定的全部课程合格成绩,符合毕业条件,已成功办理2021年12月毕业手续,但未领取毕业证书的自学考试毕业生可以报考,在预报名时填报信息获取预报名号后,点击“自考毕业情况验证”,由系统反馈验证结果。验证结果分“通过”和“不通过”两种,验证结果为“通过”的考生才能上传报名资料供审核,验证结果为“不通过”的考生,不予报考。在外省参加自学考试的,可以由该省教育考试机构出具成绩单及“符合毕业证明”。
NO.4
考生须将以下资料扫描或拍照上传至“广东省2022年普通高校专升本报名系统”(须确保资料真实、完整、清晰),供报名审核:
①户口本(首页、本人姓名页)。
②已取得专科毕业证,但报名系统学历验证结果为“不通过”的,考生还必须上传专科毕业证书、学历认证报告或电子注册备案表。
③非广东户籍报考建档立卡类别的,考生还须上传有关建档立卡的证明资料(全国扶贫开发管理系统本人信息页截图并盖当地管理机构公章)。
④符合加分照顾政策的,考生还须在报名结束前上传相应的获奖证书等证明资料。省招生办审核后,普通专升本录取前在广东省教育考试院网站公示符合加分资格的考生名单。
⑤考生须依据《广东省2022年普通高校专升本招生体格检查表》(附件2)的规定,自行前往二级甲等(含)以上医院或相应的医疗单位进行体检,填报志愿开始前将体检结果上传至报名系统中(体检表有效期:2022年1月1日至填报志愿第一天)。
NO.5
①考生上传的资料由省招生办在网上进行审核,审核结果分为“通过”“待验证”和“不通过”3种,不通过的将反馈不通过的原因,1月22日18:00前完成所有预报名考生资料审核。审核结果为“不通过”的考生,根据不通过的原因,须在1月23日18:00前上传补充资料,逾期未上传补充资料的,视为放弃报名。
②考生预报名时学历验证结果为“不通过”,且在报名期间还未获得学历认证报告或电子注册备案表的考生,可选择“申请补学历认证报告或电子注册备案表”,阅读并签订“补报资料承诺书”后,审核时将考生设置为“待验证”,设置为“待验证”的考生可以交费。考生须将学历认证报告或电子注册备案表上传至报名系统,由省招生办审核,上传截止时间为2022年2月28日。逾期未提交学历认证报告或电子注册备案表的考生,将被取消报考资格,不予打印准考证,不安排考试。
2.选择考试科目
考生须认真查阅我校招生简章和省教育考试院编印的《广东省2022年普通高等学校专升本招生专业目录及考试要求》,详细了解各招生专业的相关要求,按报考专业的学科门类选择专业基础课和专业综合课科目。
3.确认报名
2022年1月24日17:00为报名交费截止时间。
(1)考生可通过报名系统自行查看审核结果,审核结果为“通过”或“待验证”的考生须在规定的时间内进行网上交费,确认报名资格。
(2)交费成功的考生才能参加编排考场座位、打印准考证;未交费的考生视为放弃报名资格。
(二)报考费
报名考生需交报考费40元/科。已成功报名(交费成功)的考生,若个人原因放弃报名,不予退回报考费。
四、考试科目及考试时间
NO.1
我校2022年普通专升本各招生专业的考试科目均为4门,分别为2门公共课(政治理论和英语)、1门专业基础课、1门专业综合课。公共课、专业基础课每科考试时间120分钟、卷面满分值100分;专业综合课每科考试时间150分钟、卷面满分值200分。
NO.2
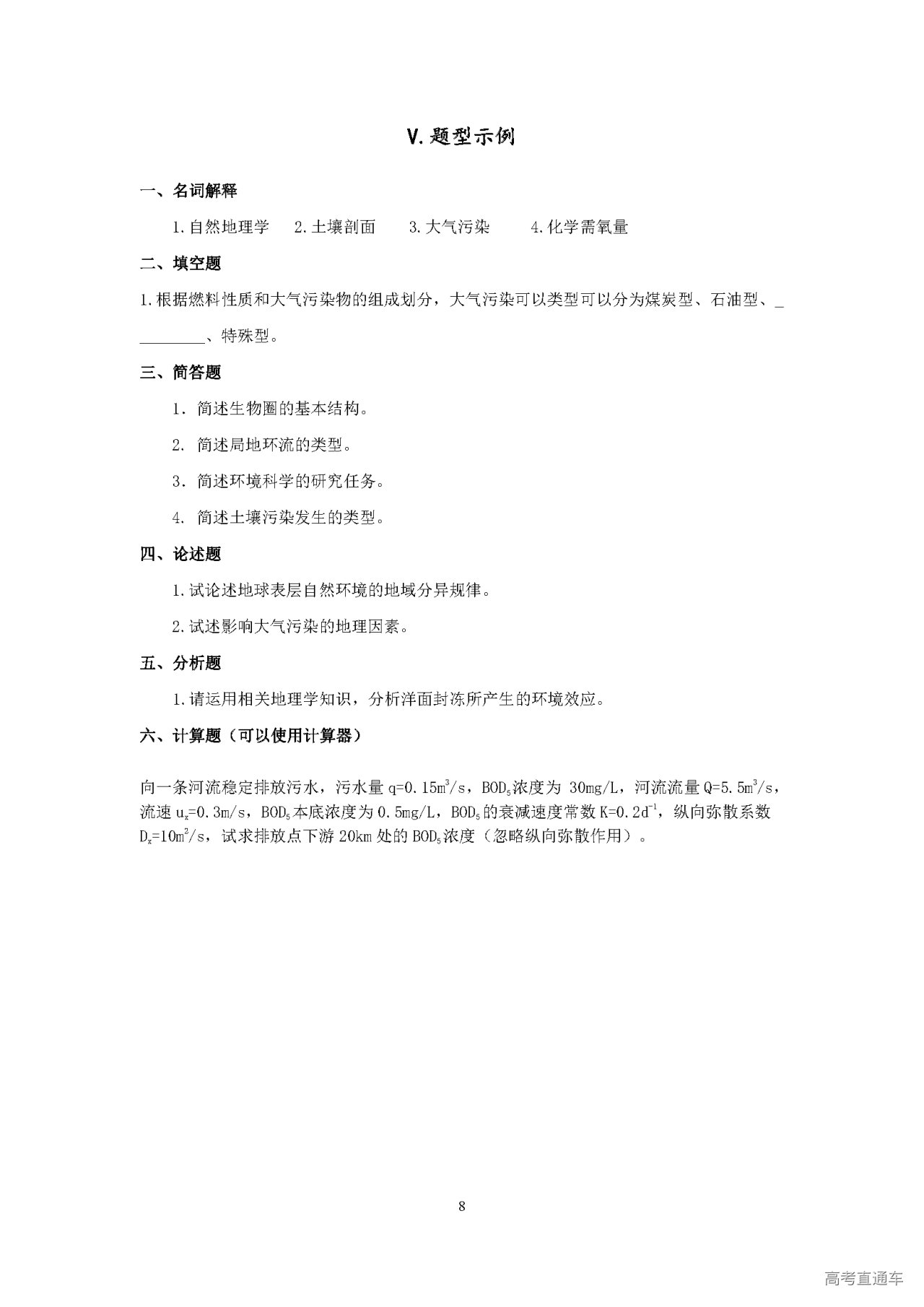
我校电子商务、数学与应用数学2个专业的专业综合课为省统考;自然地理与资源环境、人文地理与城乡规划2个专业的专业综合课为学校自命题考试,考试要求由省教育考试院根据教育部专科升本科同一层次的要求编写确定,详见《广东省2022年普通高等学校专升本招生专业目录及考试要求》。
NO.3
普通专升本招生考试时间为2022年3月26日(星期六)至27日(星期日)两天,具体安排见下表:

五、录取批次及类别设置
2022年普通专升本设置提前批、普通批、建档立卡三个录取批次,我校在普通批和建档立卡两个批次录取。建档立卡批次仅限建档立卡考生报考,在普通批次录取完成后进行投档录取。
六、志愿填报
2022年普通专升本实行考后知分填报志愿,考试成绩公布后,考生根据自身实际,按院校专业组模式进行志愿填报。
(一)志愿设置。普通批设置10个院校专业组志愿,建档立卡批次设置5个院校专业组志愿。每个院校专业组最多可填报4个专业志愿及1个是否服从调剂选项。
(二)志愿填报。考生只能按自身报考的考试科目组选择相应院校专业组志愿及专业志愿进行填报,参加了专业综合课省统考和招生院校自行组织命题科目考试的考生,可同时填报提前批、普通批和建档立卡批次中符合条件的院校专业组。
志愿填报的具体安排和要求在考试成绩公布后由省教育考试院另文通知。
七、录取
NO.1
普通专升本招生由省招生委员会办公室根据年度普通专升本招生计划和考生成绩情况,按考生类别(职教师资、建档立卡考生、普通考生)、学科门类分别划定专业基础课分别划定三科总分(2门公共课+1门专业基础课)和专业综合课两条最低控制分数线。
NO.2
根据平行志愿投档原则,对两条最低控制分数线均已上线的考生,按其四科总分和院校专业组计划1:1比例,由高分到低分进行投档。即依照“分数优先,遵循志愿”的原则和院校专业组计划,按考生成绩排位情况从高到低检索,排位靠前的考生优先检索,再按考生填报的院校专业组志愿逐个检索,在考试科目组符合的前提下,按院校专业组计划1:1比例从高到低投档,由招生院校在投出的考生中按照招生章程择优录取,不得跨院校专业组录取或调剂。
NO.3
考生成绩排位规则如下:
1.不同科目组(含省统考科目组和院校自命题科目组)分开、单独排位。
2.根据考生四科总分(含加分)从高到低确定投档位序。四科总分(含加分)相同时,比较四科总分(不含加分)高低,高者优先。
四科总分(不含加分)仍相同时,比较三科总分高低,高者优先。
三科总分(不含加分)仍相同时,按以下原则进行排序:
第一位序,比较专业基础课成绩高低,高者优先。
第二位序,比较公共课中政治理论科目成绩高低,高者优先。
第三位序,除外国语言文学类中非英语类专业外,比较公共课中英语科目成绩高低,高者优先。外国语言文学类中非英语类专业,比较专业课成绩高低,高者优先。
第四位序,比较专业综合课成绩高低,高者优先。
第五位序,单科成绩均相同的同时投档。
增加三科总分排名,排位规则参照上面执行。
NO.4
根据《教育部办公厅关于做好有关高校保送录取世界技能大赛获奖选手工作的通知》(教学厅〔2020〕3号)精神,符合上述相应报考条件的高职应届毕业生,在世界技能组织主办的“世界技能大赛(World Skills Competition)”中获奖的中国国家代表队选手可以保送录取本科层次职业学校和应用型普通本科高校。考生向我校提交相关资料申请保送生资格,经我校审核同意后按规定进行公示,并向省招生办进行备案办理录取手续。
NO.5
按照教育部相关文件精神,我省将对建档立卡贫困家庭(以下简称建档立卡)考生按一定比例安排建档立卡考生招生计划,实行计划单列,单独录取。
NO.6
2022年普通专升本继续实行征集志愿。我校自行组织命题的专业综合课的专业(自然地理与资源环境、人文地理与城乡规划),将参加征集志愿录取。征集志愿时,依据三科总分投档。
八、收费标准
学费及住宿费收费标准按省物价局的有关规定执行。
九、在校学习期间的管理
(一)我校按照教育部的有关规定,在新生入学时对新生专科学历等报名资料进行复核,复核未通过的不予新生学籍电子注册,并按规定取消入学资格。学生入学学籍注册后三个月内,学校对学生人员身份、前置学历条件、身心健康情况等入学资格情况进行复查,复查不合格者,取消学籍。
(二)我校按照教育部、卫生部、中国残疾人联合会《关于印发<普通高等学校招生体检工作指导意见>的通知》(教学〔2003〕3号)、《教育部办公厅 卫生部办公厅关于普通高等学校招生学生入学身体检查取消乙肝项目检测有关问题的通知》(教学厅〔2010〕2号)及教育部《关于明确慢性肝炎病人并且肝功能不正常的具体判定标准的函》(教学司函〔2010〕22号)等体检标准,对入学后的新生开展体检复检工作,复检不合格者取消入学资格。
(三)普通专升本为国家任务生,秋季入学,全日制脱产学习。学生入学后,进入本科专业三年级学习,并按普通高等教育相关学生管理办法管理。
(四)普通专升本学生入学后不得转专业。
十、毕业与就业
普通专升本修完本科教学计划规定的课程,获得相应学分,德、智、体考核合格,符合相应专业人才培养规格,达到我校毕业要求的,准予本科毕业,发给本科毕业证书。符合《中华人民共和国学位条例》规定者,授予相应的学士学位。
普通专升本学生毕业后的就业办法,与普通高校本科毕业生相同。
十一、联系方式
部门:招生考试处
地址:广州市海珠区仑头路21号(邮编:510320)
电话:020-84096844(工作日:8:00-11:40;14:10-16:50)
邮箱:zsbbg@gdufe.edu.cn
网址:http://zsb.gdufe.edu.cn
十二、附则
(一)本简章适用于我校2022年普通高等学校专升本招生工作,自公布之日起施行。
(二)本简章由广东财经大学招生考试处负责解释。本简章若与国家和省的规定不一致,则以国家和省的规定为准。


















