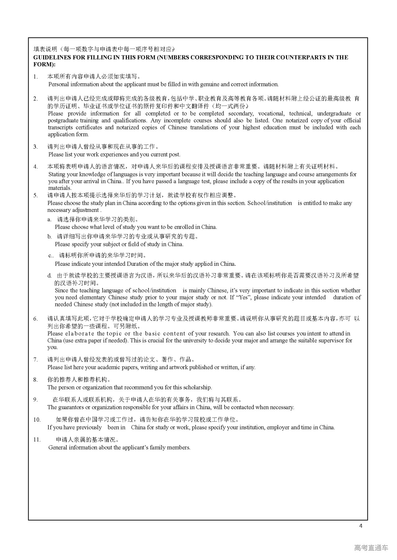
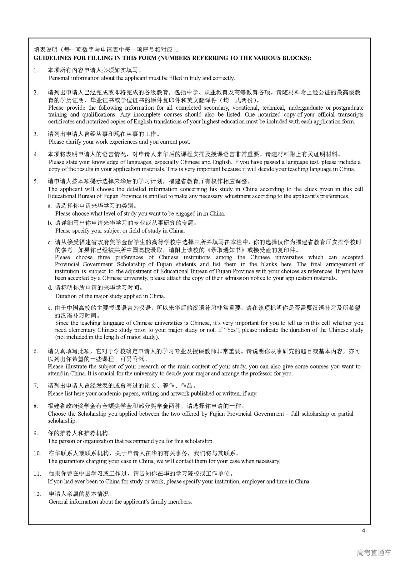
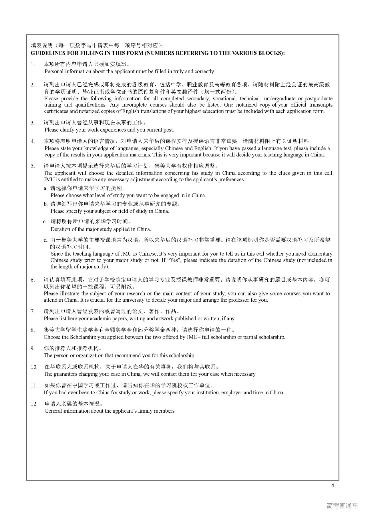
学校简介
集美大学地处福建省厦门市,是福建省“双一流”建设高校、福建省重点建设高校,是交通运输部与福建省、自然资源部与福建省、福建省与厦门市共建高校,博士学位授予单位,硕士推免生资格单位。学校办学始于著名爱国华侨领袖陈嘉庚先生1918年创办的集美学校师范部,已有百余年的办学历史。
集美大学是福建省较早具有招收国际学生和港澳台侨学生资格的院校之一。学校现有20个学院(部),74个本科专业,覆盖工学、农学、经济学、管理学、教育学、理学、文学、法学和艺术学等9个学科门类。现有一级学科博士学位授权点4个,一级学科硕士学位授权点15个,硕士专业学位授权点(类别)18个。拥有福建省一级重点学科8个(其中特色重点学科2个),水产学科博士后科研流动站1个。船舶与海洋工程学科群、水产与食品工程学科群入选福建省高峰学科,航运与港口物流学科群、区域经济与管理学科群、闽台体育文化学科群、数理学科群入选福建省高原学科。学校现有全日制在校生28500多人,专任教师1500多人,其中10名院士(全职2名)在内的国家级人才29人次、省部级人才177人次。
集美大学十分重视与国(境)外高校及科研院所的交流与合作,先后与美国、加拿大、澳大利亚、英国、德国、意大利、日本、韩国、新加坡等20个国家100多所高校和科研院所签订合作协议,开展合作办学。
集美大学以“诚毅”为校训,“诚以为国,实事求是,大公无私;毅以处事,百折不挠,努力奋斗。”这是校主陈嘉庚先生留给集美学校的宝贵精神遗产。
集美大学占地面积2344亩,校舍面积103万平方米,新校区入选新中国成立60周年“百项经典暨精品工程”,是全国高校唯一入选的项目。学校环境恬美幽雅,气候宜人。红墙绿瓦,水榭亭台掩映于绿树繁花之中,是无数海内外莘莘学子理想的求学之所。
一、招生专业
(一)本科 学制:4年
(二)硕士研究生 学制:3年
(三)博士研究生
二、申请条件
(一)遵守中国政府的法律法规,身心健康,持外国有效普通护照的非中国籍公民;
1. 依据《中华人民共和国国籍法》第五条,父母双方或一方为中国公民并定居在外国,本人出生时即具有外国国籍的,不具有中国国籍。其申请作为国际学生进入我校本科阶段学习,除符合学校的其他报名资格外,还应持有有效的外国护照或国籍证明文件4年(含)以上,且最近4年(截至2022年4月30日前)之内有在外国实际居住2年以上的记录(一年中实际在外国居住满9个月可按一年计算,以入境和出境签章为准)。祖国大陆(内地)、香港、澳门和台湾居民在移民并获得外国国籍后申请作为国际学生进入我校本专科阶段学习的,也应满足此项要求。
2.中国公民移民外国并加入外国国籍,通过出入境管理机构国籍认定为外国国籍的方可办理外国人居留许可并按外国留学生身份进行学籍注册。
(二)申请人学历和年龄要求
1.本科生:要求高中毕业或具有同等学历,年龄介于18~30周岁(截止2022年9月1日前);
2.硕士研究生:具有学士学位,年龄不超过45周岁(截止2022年9月1日前);
3.博士研究生:具有硕士学位,年龄不超过50周岁(截止2022年9月1日前);
4.预科生、进修生(一年制):年龄不超过50周岁(截止2022年9月1日前)。
(三)语言能力要求:
1. 我校本科生、硕士研究生、博士研究生均以中文教学为主。申请者汉语水平需达到《国际汉语能力标准》(以下简称HSK)4级水平。前一个学历教育阶段以中文为教学语言的申请者,可以免交HSK4级证书,但须提交中文为教学语言的证明。
2. 博士研究生(除船舶与海洋工程专业外)也可选英文教学。申请英文授课的专业需提供英文水平证书。官方语言为英语的申请者免英语水平证书;其他申请者要求新托福80分或以上,雅思6.0或以上,或提供达到相应英语水平的证书。
3.以中文为专业教学语言的专业,毕业时中文能力需达到国际汉语能力标准HSK5级水平。 以英文为专业教学语言的专业,本科生毕业时中文能力需达到国际汉语能力标准HSK4级水平,硕士研究生和博士研究生毕业时中文能力需达到国际汉语能力标准HSK3级水平。
(四)经济保证要求
申请者需提交《集美大学国际学生经济担保书》,提供足以支付在中国留学的学费、住费宿和生活费的担保证明。同时提交经费担保人的工作证明和护照复印件。
三、学生类别和申请材料
(一)学历生
1.本科生
备注:
(1)申请体育(艺术)类本科专业的学生,必须具有相关专业的学科基础和发展潜质,需要参加我校的学科考核。
(2)学校开设国际学生本科专班,现有“国际经济与贸易”和“汉语言文学”两个专业,教学语言为中文。
(3)本科生在学校规定的期限内完成课程学习,修满规定学分,学术论文答辩通过,可获得相应的学士学位。
2.硕士研究生
备注:
(1)硕士研究生来校学习一年,通过规定课程考试且综合素质经过导师组考核合格者,方可进入学位课程学习;否则,将作为普通进修生结业。
(2)硕士研究生在学校规定的期限内完成学位课程学习,修满规定学分,学术论文答辩通过,可获得相应的硕士学位;否则,课程学习结束后仅获进修证书。
3.博士研究生
(二)非学历生
四、申请流程
(一)学历生
1.网上报名
(1)请登录集美大学国际学生网上报名系统报名,网址:http://applyonline.jmu.edu.cn。
(2)网上报名为申请的必要程序。若无网上报名,我校将不受理纸质申请材料。
2.资格审查
(1)本科生资格审查由招生办和教务处负责。
(2)硕士研究生和博士研究生学术审核由专业学院负责。
(3)资格审查和学术审查合格者将由招生办报学校审批录取。
3.纸质申请材料邮寄
(1)在网上报名成功后下载打印《集美大学国际学生入学申请表》并亲笔签字,和其他申请材料按照材料列表顺序装订成册(一式两册)。
(2)无论录取与否,申请材料均不返还。材料不全者,不予受理。
(3)申请材料请于截止之日前邮寄到集美大学招生办公室,逾期不再受理申请。
(二)非学历生
1.申请者请将申请材料发到邮箱oec@jmu.edu.cn,由陈爱礼国际学院审核录取。
2.申请材料请于截止之日前邮寄到集美大学陈爱礼国际学院,逾期不再受理申请。
五.奖学金
奖学金申请者除应符合相应奖项的申请条件外,还需具备以下年龄要求:
申请攻读本科学历的,年龄原则上不超过30周岁(截止2022年9月1日前);
申请攻读硕士研究生的,年龄原则上不超过35周岁(截止2022年9月1日前);
申请攻读博士研究生的,年龄原则上不超过40周岁(截止2022年9月1日前);
(一).陈嘉庚奖学金
1.最高资助标准:本科生50,000元人民币/人/学年,硕士研究生60,000元人民币/人/学年,博士研究生70,000元人民币/人/学年。
2.奖学金可以用来支付学费、住宿费等。
3.学生可于每年3月1日-5月10日向我校招生办提出申请。
4.请下载填写《陈嘉庚奖学金申请表》,并提交申请资料。
5.陈嘉庚奖学金主要适用于系“海上丝绸之路”沿线国家的华侨华人或港澳台地区集美校友后裔,且就读于集美大学的学历教育的学生。
(二).福建省政府奖学金
1.最高资助标准:本科生或汉语进修生30,000元人民币/人/学年,硕士研究生40,000元人民币/人/学年,博士研究生50,000元人民币/人/学年。
2.奖学金可以用来支付学费、住宿费等。
3.学生可于每年3月1日-5月10日向我校招生办提出申请。
4.请下载填写《福建省政府奖学金申请表》,并提交申请资料。
(三).集美大学国际学生奖学金
1.资助标准:硕士研究生25,000元人民币/人/学年,博士研究生30,000元人民币/人/学年。
2.奖学金可以用来支付学费、住宿费等。
3.学生可于每年3月1日—5月10日向我校招生办提出申请。
4.请下载填写《集美大学国际学生奖学金申请表》,并提交申请材料。
4.以上三种奖学金不可兼得,申请者最多只能获得其中一种奖学金资助。
六、收费标准
1.学费 单位:人民币 元/人/学年
2.住宿费 单位:人民币 元/人/学年
国际学生入住集美大学国际学生公寓,公寓内配有空调、热水器、家具、独立卫生间。
3.招生报名费500元人民币(入学报到时收取)
备注:收费标准若有变动,按主管部门文件标准执行。
联系方式
1.集美大学招生办公室(招收学历国际学生)
电话:0086-592- 6181301 6183371 传真:0086-592-6185889
邮件: zsbzs@jmu.edu.cn 网址: http://zsb.jmu.edu.cn
地址:中国福建省厦门市集美区银江路185号
2.集美大学陈爱礼国际学院(招收非学历国际学生)
电话:0086-592-6185015 6185566 传真:0086-592-6182928
邮件: oec@jmu.edu.cn 网址: http://oec.jmu.edu.cn
地址:中国福建省厦门市集美区银江路185号


























