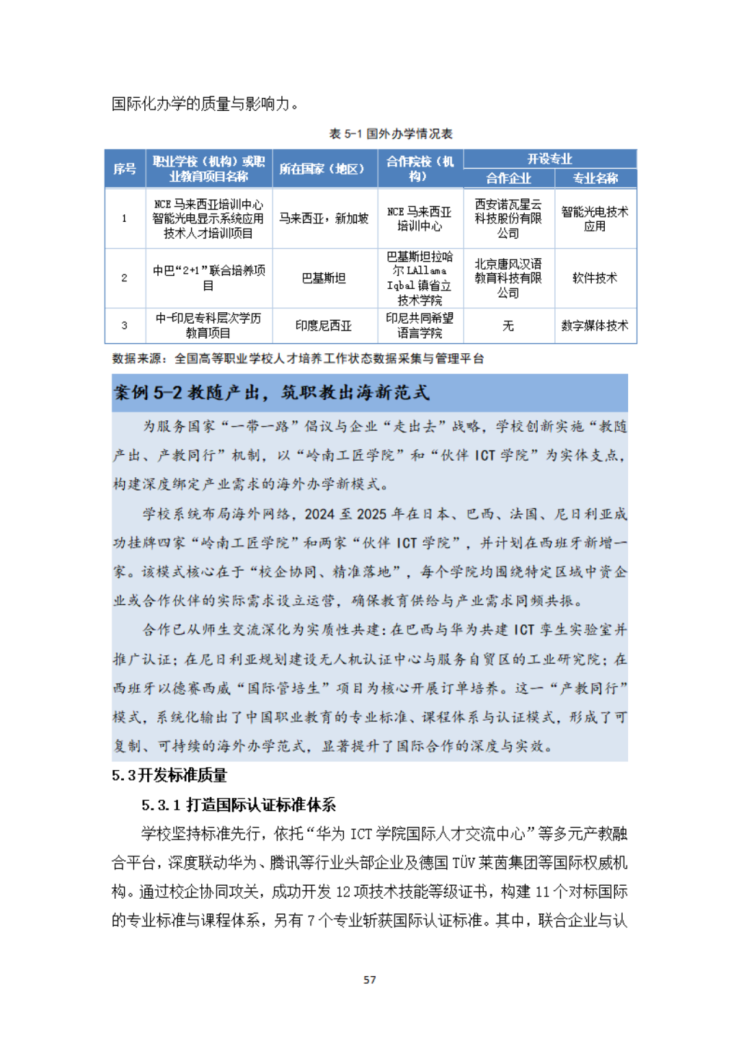
1月8日,深圳信息职业技术大学正式揭牌,迈入职业本科办学新阶段,在春夏季高考本专科批次均安排招生计划,为不同分数层次的考生提供更多升学选择。
作为由深圳教育学院、深圳市财经学校、深圳市工业学校三校合并组建的公办院校,依托深圳将电子信息产业确立为支柱产业的东风,学校在办学之初便与这座城市同频共振,形成了以信息技术为龙头的专业办学格局。也正因如此,无论是专科阶段培养的“技术尖兵”,还是本科阶段瞄准产业高端需求的“现场工程师”,深信大的毕业生都将成为华为、比亚迪、深圳地铁等头部企业眼中的“香饽饽”(后附2025年度毕业生就业质量报告)。
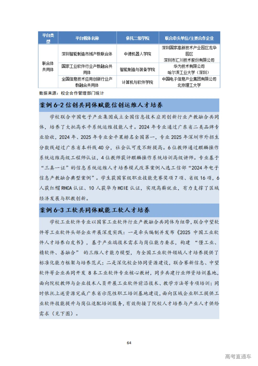
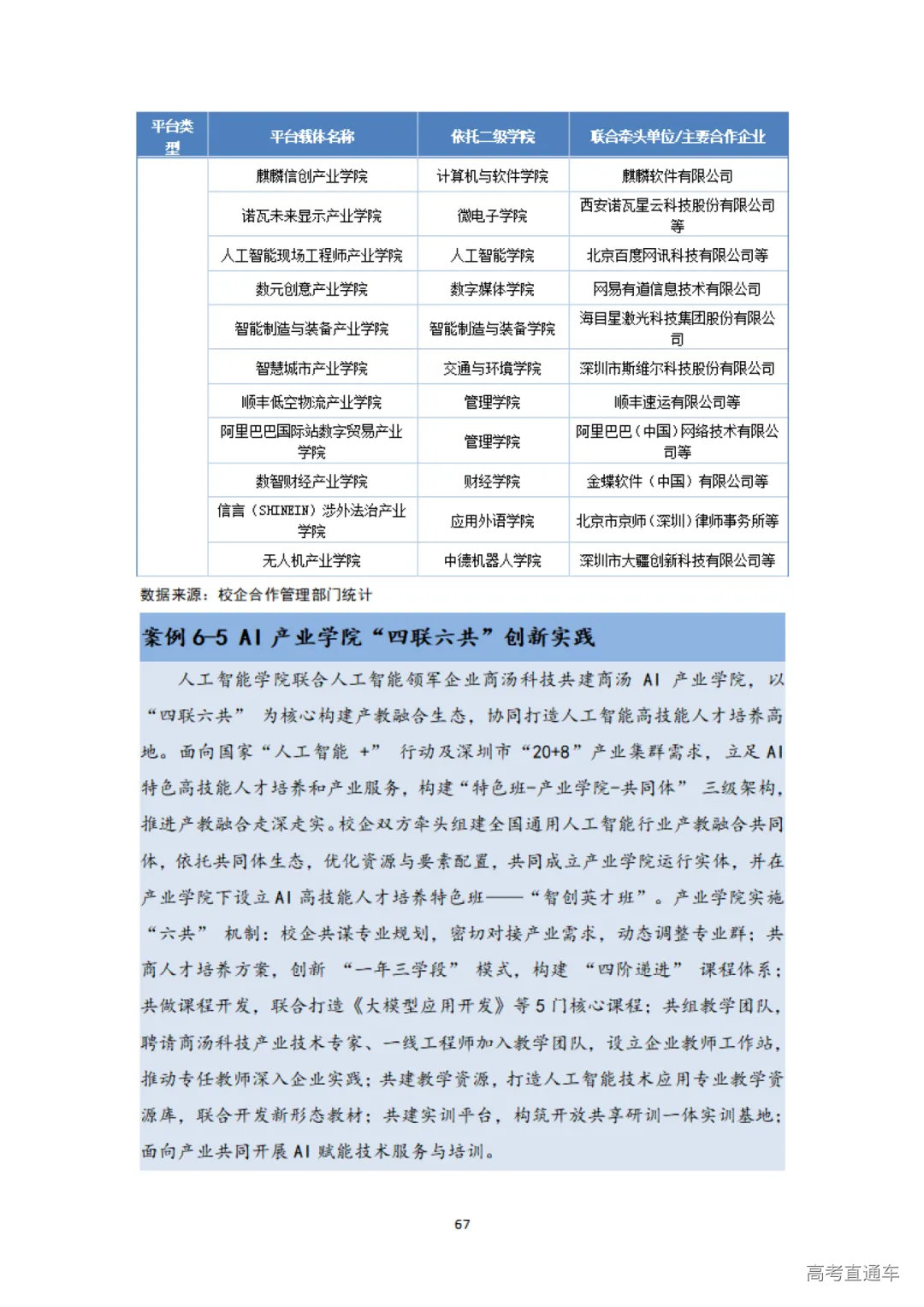
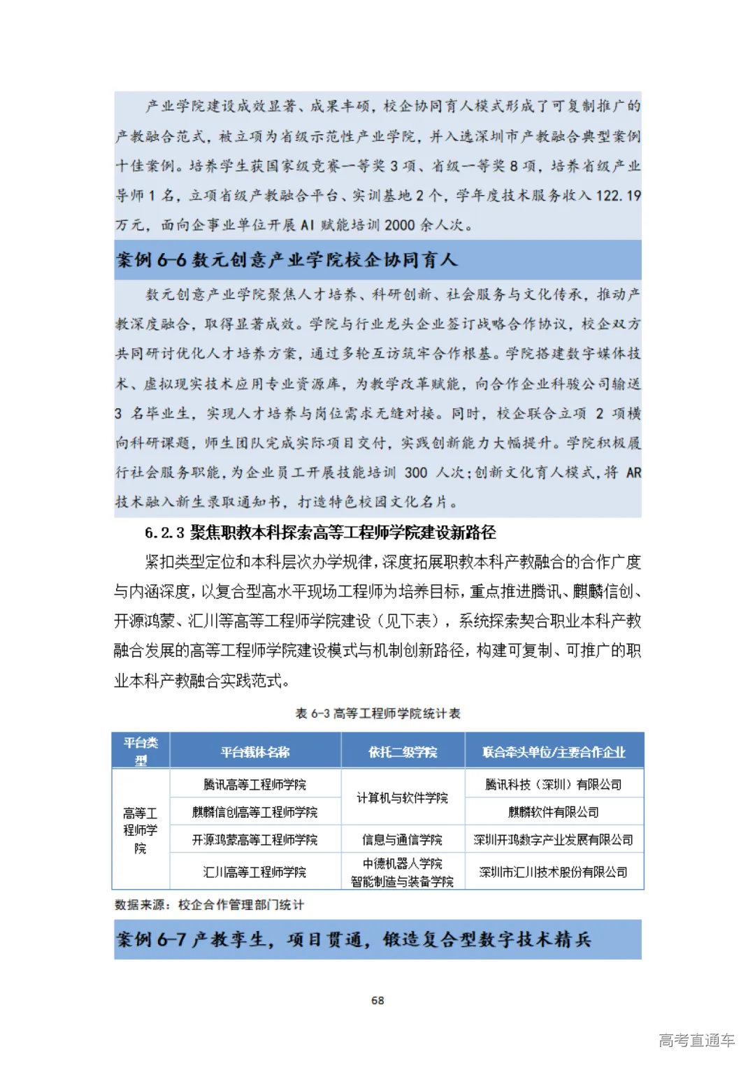
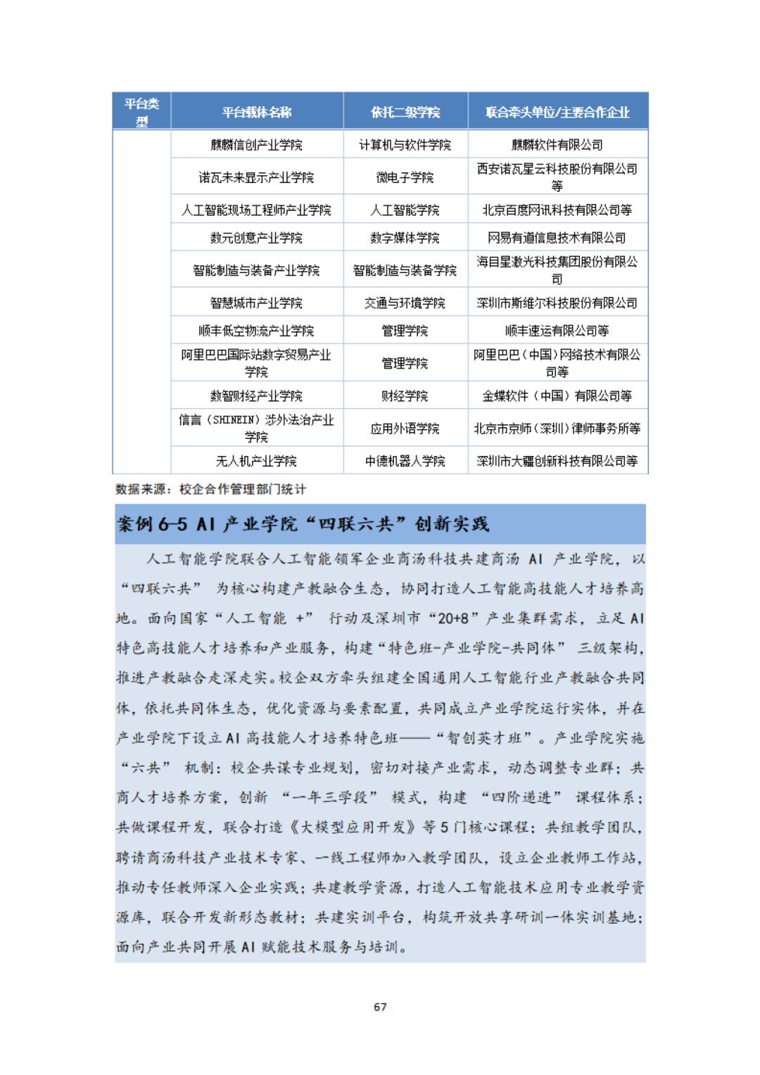
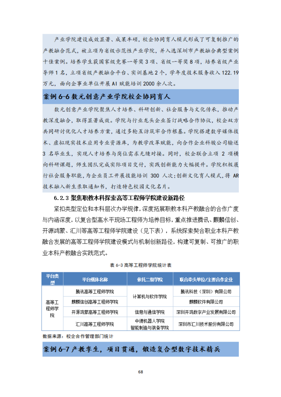
学校位于广东省深圳市,是经中华人民共和国教育部批准,由深圳市人民政府举办的公办本科层次职业学校,学校是国家优质高等专科职业院校、中国特色高水平高职学校和专业建设单位及“国家示范性高等职业院校建设计划”骨干高职院校。在2025软科中国高职院校排名中,学校在理工类高职专科院校排名及中国高职专科院校排名(总榜)中均位列第1名。 目前学校有龙岗、深汕两个校区,学校聚焦信息技术领域,开设信息类为主的专业57个,构建起集成电路、人工智能、软件技术、智能制造、现代通信等优势专业群。围绕产教融合主线,学校与华为、腾讯、大疆、字节跳动、汇川等龙头企业深度合作,联合建设产教融合共同体、产业学院、高等工程师班和特色班,形成校企协同育人的良性生态。
2026年春考招生计划&2025年专业录取分
深圳信息职业技术大学2026年春季高考合计招生2600人,其中学考普通类招1735人,3+证书专科批次招790人、退役士兵招10人。具体如下👇
2025年6月,教育部正式批准设立深圳信息职业技术大学,首批设置软件工程技术、现代通信工程、集成电路工程技术、智能制造工程技术、嵌入式技术等5个职业本科专业。首届本科招生实现一次性满档录取,最高分600分(超本科线164分),最低分566分(超本科线130分),报到率达100%。

日前据深信大招生就业处处长庄培灿介绍,在专业方面,深信大2026年新申报了10个本科专业,如果全部获批,本科招生专业将达到15个。2026年的招生计划在2025年的基础上翻一番,计划招生600人。
学校2025届毕业生共6139人,毕业生去向落实率98.36%,毕业生留深圳就业人数保持在70%以上,其中20.8%毕业生入职华为、比亚迪、深圳地铁、汇川技术等行业头部企业及规模以上企业。
升学:毕业生升学(含出国深造)1153人,升学率 18.78%,不少学生被深圳技术大学、广东财经大学等公办本科录取。第三方调查报告显示,学校近四届毕业生专升本比例持续提升,增幅高于全国“双高”校。
主要就业城市:近五届毕业生在深圳就业的比例维持在八成左右,除此之外主要在东莞、广州、惠州等地就业。
就业行业:主要是电子电气设备制造业(含计算机、通信、家电等)(16.2%)、信息传输/软件和信息技术服务业(13.5%)、零售业(11.7%)。










































































































