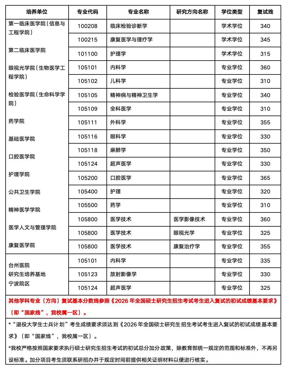
根据教育部印发的《2026年全国硕士研究生招生工作管理规定》(教学〔2025〕2号)和浙江省相关文件精神,结合我校实际情况,经学校研究生招生委员会研究决定,在《2026年全国硕士研究生招生考试考生进入复试的初试成绩基本要求》(国家线)的基础上划定学校复试基本分数线(如下表)。 温医大2026年硕士研究生复试 基本分数线

▲点击查看高清大图 温医大2026年硕士研究生招生 复试工作温馨提示 根据教育部和浙江省对研究生招生复试相关要求,我校2026年硕士研究生招生复试工作将于近期启动。为方便考生提前准备,现将招生复试有关工作安排提示如下: 一、复试方式和时间安排 培养单位将根据学科专业特点和生源情况自主确定采用现场复试或网络远程复试。一志愿复试时间不早于3月27日,具体复试时间由各培养单位根据实际情况在复试前公布。 二、资格审查材料 所有参加复试的考生须准备以下材料进行资格审查,考生妥善保管原件。资格审查不通过或未参加资格审查者,不予复试。 (一)诚信复试承诺书,下载打印附件1填写并签名。 (二)初试准考证。 (三)有效第二代居民身份证(正反面在同一页)。 (四)大学期间成绩单原件(应届本科生可以向所在学校教务部门索要,往届毕业的考生可向档案管理部门要求复印并盖章)。 (五)《温州医科大学攻读硕士学位研究生思想政治情况表》(附件2),应届生由所在学院党委(或党总支) 盖章;往届生或在职人员由所在单位党组织、户籍所在地或常住地的居委会/村委会党组织,或档案托管部门盖章。 (六)学籍学历证明 1.应届生提供: (1)《教育部学籍在线验证报告》原件(登录中国高等教育学生信息咨询网(www.chsi.com.cn),进入“学信档案”在线申请验证); (2)完整注册后的学生证原件(高校教务部门颁发的学生证,五年制8个及以上注册章,四年制6个及以上注册章)。没有完整注册学生证者须提供高校教务部门盖章的应届证明。 2.往届生提供: (1)《教育部学历证书电子注册备案表》原件(登录中国高等教育学生信息咨询网(www.chsi.com.cn),进入“学信档案”在线申请验证); (2)本科毕业证书和学位证书原件。 3.获国(境)外学历学位的考生: (1)学历或学位证书原件; (2)教育部留学服务中心出具的《国(境)外学历学位认证书》原件。 4.其他情况需提供说明和相应证明材料。 (七)大学英语六级成绩≥425分者,可提供六级成绩合格证书(报考药学、中药学、中西医结合专业的考生必须提供英语四级或六级合格证书或证明)原件。 (八)对报考临床医学专业学位且本科专业为“临床医学”的考生的重要提示:根据《医师资格考试报名资格规定(2014版)》文件规定:“2010年1月1日以后入学的、医学专业本科学历加注医学专业方向的考生,不能报考执业医师”,故报考我校临床医学专业学位研究生,务必确保自己的本科毕业证书和学位证书的专业为“临床医学”,不得加注任何方向。故该类应届生学生证已带方向的,请务必到教务部门开具应届证明,确认毕业证书和学位证书上专业为“临床医学”,不带任何方向。 (九)报考“退役大学生士兵计划”和申请享受退役大学生士兵加分政策的考生还应提供本人《入伍批准书》和《退出现役证》原件。 三、注意事项 (一)我校研究生招生信息均通过以下官方渠道发布,从未授权任何单位、个人或平台发布关于研究生招生及调剂的信息。 1.教育部指定平台: (1)中国研究生招生信息网(https://yz.chsi.com.cn) (2)全国硕士研究生招生调剂服务系统(https://yz.chsi.com.cn/yztj) 2.温州医科大学官方平台: (1)研究生院官网(http://yjsy.wmu.edu.cn 招生工作) (2)微信公众号:温州医科大学研究生教育(wzykdxyjsy) (3)各培养单位官网 (二)对于未经许可,擅自使用“温州医科大学”及相关字样发布此类信息的机构和人员,我校保留依法追究其法律责任的权利。在此也提醒广大考生和家长,务必通过教育主管部门及我校官方发布渠道获取招生信息,切勿轻信网络上的各类传言,谨防上当受骗或造成经济损失。 (三)后续招生复试工作安排如有变动,以最新通知为准。
附件可下载:
附件2:温州医科大学攻读硕士学位研究生思想政治情况表.doc
附件:
附件1:2026年诚信复试承诺书
附件2:温州医科大学攻读硕士学位研究生思想政治情况表





