►►► 特别提醒 本操作说明中所用图片均为操作示意图,其所示考试科目及内容、考试时间等均与正式考无关。 1.考前准备注意事项 (1)采用双机位考试模式,仅可使用两台手机完成考试。须使用android7.0及以上、鸿蒙2.0及以上或ios系统10.0以上的近两年上市的主流品牌机(例如华为、小米、oppo、vivo等千元以上机型),建议不要使用红米手机参加考试,否则可能导致小艺帮APP及小艺帮助手APP无法下载或无法考试,责任自负。小艺帮和小艺帮助手只支持手机,不支持平板、电脑,主辅机支持不同系统。 (2)考试通过小艺帮APP及小艺帮助手APP进行。安装小艺帮APP的手机为主机,安装小艺帮助手APP的手机为辅机,两个软件不能同时安装在同一台手机上,考试前请确保小艺帮APP及小艺帮助手APP为最新版本。 (3)为保证考试过程不受干扰,建议考生准备拍摄背景单一、安静无杂音的场所,注意避免或减小风声、手机铃声等杂音,保证光线充足,确保拍摄视频画面清晰。 (4)为保证拍摄画面稳定,建议考生使用手机支架、稳定器等辅助设备,注意辅助设备不要遮挡手机话筒,避免影响音频录制效果。 (5)务必保持手机电量充足,确保在考试过程中不会出现因手机电量过低自动关机、录制内容丢失。对考试时间比较长的专业,必须准备好电源以便随时使用。 (6)务必确保考试时手机存储空间充足,至少有20G的剩余存储空间,录制时间越长,需要预留的内存空间越多。确保在拍摄过程中不会因为手机存储空间不足导致录制中断、录制内容丢失。 (7)务必检查网络信号,建议是稳定的wifi或者4G/5G网络,确保考试全程网络环境正常,避免出现断网情况导致视频提交失败。 (8)务必禁止通话功能(建议打开飞行模式,连接稳定wifi),退出、关闭除小艺帮APP、小艺帮助手APP之外的其他应用程序,例如微信、QQ、录屏、音乐、视频、在线课堂等。手机不得使用夜间模式和静音模式。 (9)在正式考试前请务必进行模拟考试,熟悉小艺帮APP、小艺帮助手APP的操作流程和考试流程,以免影响正式考试。模拟考试时,按照机位摆放图例要求,多次测试正式考试时双机位摆设位置,确定最佳拍摄点及拍摄角度,高效利用考试时间。(因考前练习及模拟考试数据占用手机内存空间,注意在正式考试开始之前清理数据,模拟考试提交视频即可删除数据,考前练习手动删除) (10) 请务必使用手机系统自带的中文简体标准字体,选择字体大小为标准模式。 (11) 请务必关闭手机智慧助手的侧键唤醒功能,如siri、小艺等,以免因唤醒智慧助手干扰录制。 2.考试中注意事项 (1) 进入模拟考试/正式考试的双机位考试时,须用辅机扫描考试页面最下方的二维码(该二维码仅限考生本人使用),开启辅机位科目录制后再开启主机位对应科目录制。视频录制要求主机位和辅助机位的两部手机录制,录制全程不允许静音,画面中仅允许出现考生本人且考生面部、手部等身体局部和试卷均不得脱离画面拍摄范围,视频要能准确反映出考生用笔,不得随意切换拍摄角度,不得有暗示性的言语或行为,视频作品中不得出现任何可能影响评判公正的信息或标识,如含考生信息的提示性文字、图案、声音、背景、着装等。不得采取任何视频编辑手段处理画面,必须保持答卷完整真实。 (2)考试时,考生不得进行录屏、截屏、投屏、锁屏、接通来电、退出小艺帮APP或小艺帮助手APP、点击进入其他应用程序等会中断小艺帮APP或小艺帮助手APP运行的操作,以上操作均会导致考试终止。考试时不要使用其他手机登录正在考试的小艺帮APP账号,否则可能会导致考试失败。 3.考试结束后注意事项 (1)主机位科目的考试视频提交后,才可提交对应科目的辅机位视频或最后待主机位所有科目都录制提交完毕后,辅机位一键提交所有辅机录制视频。考生须关注考试录制视频的上传进度,成功上传前不得关闭程序。如遇网络不稳定等导致上传中断,建议切换网络,根据提示继续上传,直至视频上传成功。 (2)全部视频上传成功前,一定不要清理手机内存、垃圾数据等,考试时间结束后48小时内一定不要卸载小艺帮APP及小艺帮助手APP。考试结束提交视频时请务必使用原考试手机操作,切勿更换手机。 报名前及报名流程图
一 下载注册及登录 1.下载安装 扫描下方二维码即可下载安装,或关注“小艺帮”微信公众号获取下载二维码,或到小艺帮官方网站(产品介绍页面)扫描二维码下载。小艺帮官方网址:https://www.xiaoyibang.com/ 本次考试要求全部使用双机位录制,请考生准备两台手机,安装小艺帮APP的手机为主机,安装小艺帮助手 APP 的手机为辅机(”小艺帮助手”相关操作说明详见下文双机位考试“小艺帮助手app为辅机位”介绍)。 安装时,请授权允许小艺帮使用您的摄像头、麦克风、扬声器、存储空间、网络等权限,以保证可以正常考试。 小艺帮仅提供手机安卓、鸿蒙和IOS版本,不支持各种安卓、鸿蒙平板和iPad,敬请谅解! 2.注册 打开app点击【注册】,输入手机号,点击发送验证码后填写,设置密码并牢记,点击注册。 已注册过小艺帮账号的无须注册,直接用原有账号登录即可。 3.登录 进入登录页,使用手机号/身份证号和密码即可登录,身份证号登录必须是后续完成考生身份认证方可使用,身份证号必须为考生本人身份证号。 二 身份认证及填写考生信息 首次登录,需要认证考生的报考信息,才可以报名参加考试。注意屏幕下方小蓝条,认证免费,认证后不可更改信息。 1.身份认证 请认证考生身份证照片,按提示上传身份证人像面和国徽面,点击下一步,也可点击右上方手动上传身份证信息,填写身份证上的信息进行识别。 如遇到身份证已被验证,可点击“去申诉”,请耐心等待人工审核结果。 请尽早完成身份认证以免影响考试。 2.填写考生信息 1.提前准备一张免冠证件照电子版、高考报考证。 2.选择身份为“高考生”,按照指引填写学籍信息,即可完成认证。请务必根据实际情况填写。
三 考试确认 认证通过后,2023年2月10日后,【报考】页面上方会出现确认报考提醒,请点击进入去确认考试。 如果没有找到需要确认的考试记录,请联系学校核对导入名单是否正确,如学校确认无误,请学生联系小艺帮客服处理。 1.点击屏幕下方【报考】,点击上方“确认报考”,进入确认报考页面确认考试。 2.系统会自动显示该证件号下,已经报名的专业,未在规定时间内确认考试,时间结束则无法再确认考试。 3.确认成功后,在【在线考试】列表页会自动生成一条考试记录,请返回到【在线考试】列表页查看具体的报考详情和考试要求。 四 考前准备 1.人脸验证 首次视频考试前需要进行人脸验证,注意【报考】页面屏幕上方红色条,点击开始验证,按提示进行人脸验证,验证完成后方可参加考试;根据语音提示进行人脸识别,不要化浓妆、戴美瞳等,验证时调整好光线,不要出现高曝光的情况,保证人脸清晰,避免人脸识别失败。 若多次人脸验证失败可以申请“人工审核”,请耐心等待人工审核结果。 2.考前任务 在【报考】页面【在线考试】列表中点击对应考试进入,考前需完成屏幕上方考前任务,部分考前任务有时间限制,请在规定时间内完成,以免影响正式考试。 3.考前练习 参加正式考试前务必要充分参加考前练习,以提前熟悉操作流程和考试流程。在考试详情页点击考前练习,允许访问麦克风及摄像头,请仔细阅读考试相关要求,根据要求进行练习录制,考前练习不限时间不限次数,也不需要提交录制视频。部分考试科目可提前结束录制,部分科目需要等待系统自动结束录制。 4.模拟考试 参加正式考试前务必要参加模拟考试,模拟考试时也需要进行人脸验证,根据语音提示进行人脸识别,不要化浓妆、戴美瞳等,验证时调整好光线,不要出现高曝光的情况,保证人脸清晰,避免人脸识别失败。 模拟考试除题目外,其他与正式考试流程一致,有严格的考试时间限制,请在规定的时间内完成模拟考试,模拟考试视频也可提交,但是模拟考试视频不作为评分依据,考生必须至少完成一次模拟考以熟悉考试流程。 面试类专业考试录制完毕后可回看视频及再次录制。 笔试类专业考试录制完毕后不可回看视频及再次录制。
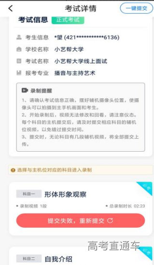
五 面试类科目正式考试及视频提交 1.科目介绍 面试科目:适用表演、播音与主持艺术、广播电视编导、空中乘务(专)专业考试。 请按学校要求,提前架设好主机(小艺帮app)和辅机(小艺帮助手app)(摆放方法参照下方双机位摆放示意图,确保主机拍摄到考生,辅机拍摄到考生和主机),进入正式考试后,辅机先扫描主机位二维码,开启辅机位录制,详情见“双机位考试(小艺帮助手app为辅机位)”。 面试科目有3次录制机会,录制按钮上会显示录制次数。每个科目只能提交1个视频,无须使用全部的录制机会。科目录制完毕后,可查看视频,并选择最合适的1个视频在考试时间截止前提交上传,作为考试视频。 无需考生移动类专业/科目考试双机位摆放示意图 需要考生移动类专业/科目考试双机位摆放示意图 2.视频录制及注意事项 考生须在规定考试时间参加正式考试并完成考试视频提交,点击【正式考试】,请仔细阅读“考试内容”、“拍摄要求”、“拍摄时间”、“注意事项”等内容,然后进行以下操作。 正式考试开始后,无论中途是否退出,计时不会停止,页面上将会出现倒计时,倒计时为“0”时还未提交考试视频则视为自动放弃考试资格。 (1)开启辅机位 进入正式考试后打开主机位(小艺帮APP)屏幕下方小艺帮助手二维码,使用辅机位(小艺帮助手APP)扫描主机位上的二维码,开启辅机位录制,辅机位科目开启录制后,主机位对应科目方可开始录制。 辅机位(小艺帮助手APP)具体操作见以下“双机位考试(小艺帮助手app为辅机位)” (2)人脸认证 开始具体科目考试,首先按科目要求或表演需要,根据系统引导,选择横屏或者竖屏拍摄,选择前置或者后置摄像头。 点击“开始录制”后,根据语音提示进行人脸识别,注意不要化浓妆、戴美瞳等,验证时调整好光线,不要出现高曝光的情况,保证人脸清晰,避免人脸识别失败,连续3次人脸验证失败,会跳转到考试页面,需重走人脸验证流程,点击屏幕上方的红条“您未通过人脸验证,请申请人工审核”操作。 (3)视频录制 人脸识别通过后,请站到合适位置,请注意:考生不能离开拍摄范围。待提示音结束后,进行该科目的考试。 考试科目有3次录制机会(开始录制按钮上有剩余次数显示,如下图所示),考生只要有合适的视频即可提交,无须使用全部的录制机会。 每个科目,根据考试内容的不同,考试形式会有差别,考生请务必多参加考前练习以及模拟考以熟悉具体流程。 考试的页面上方为计时考试,如下图所示,请根据系统提示完成录制并提交视频。 (4)提交视频 不要错过提交时间,错过提交时间无法再次上传。 【一经上传,不得更改!】 面试科目录制完毕后,可查看视频,选择最合适的1个视频,提交上传为考试视频。 视频上传时可同时进行其他科目考试,不用停留在上传页面,后台会自动上传视频。请关注视频上传进度,确保所有视频都上传完成。 提交后,可以在“查看提交状态”里看到视频上传进度。提交成功或考试时间结束后,考试状态显示已结束。 特别注意: (1)考试专业、科目视频都完成提交后,需要一直关注上传进度,一定不要退出程序,如遇网络不稳定中断上传,建议切换网络,根据提示继续上传,直至视频上传成功。 (2)全部视频上传成功前,一定不要使用手机管家清理手机内存、垃圾数据,考试时间结束后48小时内一定不要卸载 APP。 (3)考试视频全部提交后,请考生务必确认上传状态,不要退出小艺帮 APP。如果视频上传失败,APP页面会显示【重新上传】,请留意视频上传页或【报考】列表页底部,点击【重新上传】即可。您可以切换Wi-Fi和4G/5G网络进行尝试。
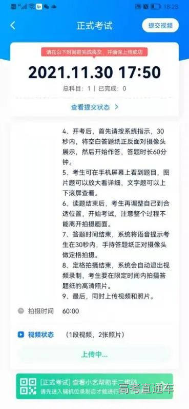
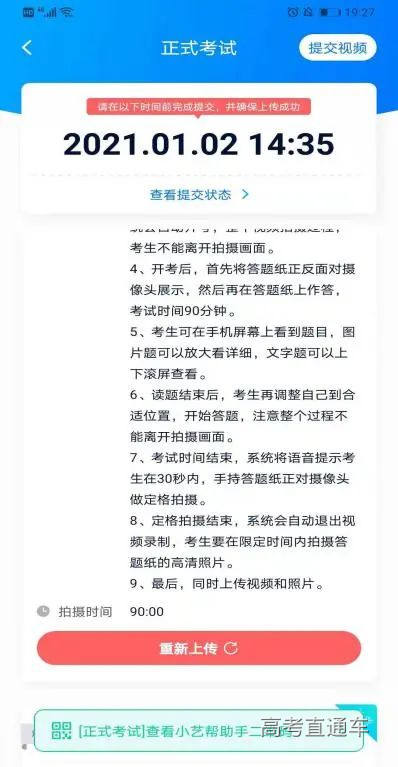
六 笔试类科目正式考试及视频/图片提交 1.科目介绍 笔试科目:适用书法学、摄影、数字媒体艺术专业考试。 考生须在考前按学校要求,准备好答题纸、笔和考试环境,笔试科目只有一次录制机会。请按学校要求,提前架设好主机(小艺帮app)和辅机(小艺帮助手app)(摆放方法参照下方双机位摆放示意图),进入正式考试后,辅机先扫描主机位二维码,开启辅机位录制,详情见“双机位考试(小艺帮助手app为辅机位)”。 考生有1分钟准备时间,请调整好手机放置位置,能拍到答题纸和考生。考试时间结束,请按语音指示在30秒内面向主机位镜头展示答卷。展示结束后,请使用主机位,在规定时间内将答题纸拍照和提交。 笔试双机位摆放示意图 2.视频录制及注意事项 考生须在规定考试时间点击【正式考试】,请仔细阅读“考试内容”、“拍摄要求”、“拍摄时间”、“注意事项”等内容,然后进行以下操作。 摄影、数字媒体艺术专业正式考试视频录制并提交完成时间为210分钟,书法学正式考试视频录制并提交完成时间为180分钟。无论中途是否退出,计时不会停止,页面上将会出现倒计时,倒计时为“0”时还未提交考试视频则视为自动放弃考试资格。 (1)开启辅机位 进入正式考试后打开主机位(小艺帮APP)屏幕下方小艺帮助手二维码,使用辅机位(小艺帮助手APP)扫描主机位上的二维码,开启辅机位录制。 辅机位(小艺帮助手APP)具体操作见以下“双机位考试(小艺帮助手app为辅机位)” (2)人脸认证 点击“开始录制”后,根据语音提示进行人脸识别,注意不要化浓妆、戴美瞳等,验证时调整好光线,不要出现高曝光的情况,保证人脸清晰,避免人脸识别失败,连续3次人脸验证失败,会跳转到考试页面,需重走人脸验证流程,点击屏幕上方的红条“您未通过人脸验证,请申请人工审核”操作。
(3)考前准备 进入考试后会有准备时间1分钟,准备时会首先进行人脸识别,人脸识别通过后,请在剩余准备时间阅读考前准备,准备相关事宜。可以点击“收起”,查看考生在画面中的位置。准备时间结束,自动进入考试。 准备时间内会自动下载考试相关配置资源,请确保网络环境优良,一定不能退出。注意屏幕右上方的“倒计时”。 小艺帮APP考前准备界面 (4)考试期间 展示空白答卷结束后,开始正式考试。考试期间考生不得离开画面,不得发出任何声音。考试题目会显示在屏幕上(点击图片可全屏显示考题),每道题目的答题时间将显示在手机屏幕左方,考生请注意把握作答时间。 主观题需按照学校要求在准备好的答题纸上作答。 若因不可抗力因素导致考试中断,须于3分钟内返回考试界面继续考试,中断超过2次或指定时长(每次3分钟)导致的考试失败,后果自负。 小艺帮APP笔试类题目界面图 (5)定格 考试结束后,需按照语音指示在30秒内手持答卷按序在镜头前展示。 (6)拍照 展示结束后,在规定时间内按序完成所有作品的拍照上传。务必保证答题纸照片的清晰可辨、完整无缺。 (7)提交视频/图片 不要错过提交时间,错过提交时间无法再次提交上传。 【一经上传,不得更改!】 拍照完成后需要在规定时间点击“提交答卷”上传。 视频/图片上传时可同时进行其他科目考试,不用停留在上传页面,后台会自动上传视频/图片。 提交后,可以在“查看提交状态”里看到视频上传进度。提交成功或考试时间结束后,考试状态显示已结束。 特别注意: (1)考生务必在考试时间截止前提交该专业所有科目录制的视频/图片,如未在考试时间截止前提交视频/图片,则无法再提交。 (2)全部视频上传成功前,一定不要使用手机管家清理手机内存、垃圾数据,考试时间结束后48小时内一定不要卸载 APP。 (3)考试视频和答题纸图片全部提交后,请考生务必确认上传状态,不要退出小艺帮APP。如果视频上传失败,APP页面会显示【重新上传】,请留意视频上传页或【报考】列表页底部,点击【重新提交】即可。您可以切换 Wi-Fi 和 4G/5G 网络进行尝试。 七 双机位考试(小艺帮助手app为辅机位) 本考试须使用双机位考试。 以下为考前练习、模拟考试和正式考试双机位考试界面示意图。 1.下载安装 扫描下方二维码即可下载安装,或关注“小艺帮”微信公众号获取下载二维码,或到小艺帮官方网站(产品介绍页面)扫描二维码下载。小艺帮官方网址:https://www.xiaoyibang.com/ 安装时,请授权允许使用您的摄像头、麦克风、扬声器、存储空间、网络等权限,以保证可以正常考试。 小艺帮助手仅提供手机安卓、鸿蒙和IOS版本,不支持各种安卓、鸿蒙平板和iPad,敬请谅解! 注意事项: 请在考试前务必充分进行考前练习和模拟考试,以免在正式考试中因双机位操作、架设等耽误考试;请确保辅助机位至少有20G内存,录制时间越长,需要预留的内存空间越多,以免出现拍摄中内存不足,视频无法保存影响考试。 2.扫码 无论是正式考试还是模拟考试,在主机(小艺帮app)上点击“模拟考试”或“正式考试”,进入考试页面,页面下方会出现小艺帮助手二维码查看入口,点击打开二维码,使用辅机(小艺帮助手app)扫描二维码进入。 如果扫码失败,请根据提示调整后再扫码尝试,或者根据屏幕提示点击“点击此处”,填写考试码和主机位考试账号。小艺帮助手考试码查找位置见下图红框处所示。 一场考试只有一个二维码,最多只支持3台手机扫码,超过3台无法再扫描。请注意一定不要随便外泄二维码,导致无法进行辅机拍摄。 3.确认考试信息 识别二维码后进入确认考试页面,请仔细确认“考生信息”、“考试信息”、“录制提醒”等内容,确认完成后点击与主机对应的考试科目“去录制”。 4.考前录像及调整 进入录制界面后,根据自己的需要切换前后置摄像头,按照学校的要求摆放主辅机位,随后点击“开始录制”按钮进行录制,请务必在主机开始考试录制视频前开启辅机录制,以免影响考试时间。注意:要切换摄像头,必须在点开始录制前切换,一旦开始录制,不可再切换。 5.正式录制 正式考试时的辅机位录制过程中,会实时显示已录制时长和录制结束时间。完成主机的当前科目考试后,辅机即可点击“完成录制”按钮,进入提交页面,或继续进行其他科目的录制,最后一键提交所有辅机录制视频。 每个科目有对应的辅机位录制入口,开启辅机位科目录制后,再开启对应科目的主机位录制。 一个科目如有多次录制机会,进行完一次录制后,可暂停辅机位录制,回到首页。等进行下一次录制前再进入录制。辅机位会记录每次拍摄的中断次数录制时间。 如在录制过程中不小心触碰完成录制按钮或中断了录制,请尽快回到录制页面,点击考试记录上“继续录制”按钮,即可重新回到录制页面,请确保辅机位扫描的是当前主机位正在录制科目的考试二维码。也可以重新扫描此考试专业的二维码,回到录制页面。 请务必确保主、辅机位录制的是同一场考试,否则后果自负。 6.提交视频 主机的正式考试视频提交后,请及时提交辅机对应录制科目视频。提交后即可看到上传进度,请务必关注视频上传进度,确保上传成功。 正式考试时,主机科目录制完成并提交完毕后,辅机才可提交对应科目的视频或者最后一键全部提交。录制完的视频无法查看,也不可更改。 特别注意: (1) 全部视频上传成功前,一定不要使用手机管家清理手机内存、垃圾数据,考试时间结束后48小时内一定不要卸载APP。 (2) 双机位考试时,提交主机位科目视频后,辅机位对应科目的视频才可以提交; (3) 一个科目的考试,从考试开始到结束,辅机位只能使用同一台手机,切勿更换手机。 (4) 考试视频全部提交后,请考生务必确认上传状态,不要退出小艺帮助手APP。如果视频上传失败,APP页面会显示【您有视频未提交成功!】,请点击进去重新提交,您可以切换 Wi-Fi 和 4G/5G 网络进行尝试。 八 技术咨询 技术咨询QQ号:800180626 技术咨询微信:关注“小艺帮”微信公众号,点击【答疑解惑】【客服】 技术咨询电话:4001668807 服务时间:周一到周日,8:00-24:00,其他时间的咨询会延迟到当天8:00处理,敬请谅解! 以上咨询方式仅限小艺帮APP和小艺帮助手APP的系统操作及技术问题咨询。































































