

学校概况
院校名称:广州卫生职业技术学院
院校国标代码:14592
学校本部地址:广州市白云区广花二路802号
邮政编码:510450
办学层次:专科(高职)
办学性质:公办普通高等学校

报考条件
所有报考考生须符合广东省招生委员会《关于做好广东省2024年普通高校招生统一考试报名工作的通知》(粤招〔2023〕7号)普通高考报名条件规定,并参加了广东省2024年普通高考报名。
考生应为试点招生专业合作企业的在职员工。试点录取的学生须在录取前与合作企业签订符合《中华人民共和国劳动合同法》等法律法规要求且有效的劳动合同,劳动合同期限应涵盖录取学生学习期间。考生如有弄虚作假行为,将根据国家有关规定,严肃处理,在报名阶段发现的,取消报考资格;在入学前发现的,取消入学资格;入学后发现的,取消录取资格或者学籍。

招生计划

备注:
1.以上专业学制均为三年制,学费6410元/年;以上专业均不招色盲色弱考生。
2.护理专业报考要求:女性;已取得护士执业资格证或具备申请护士执业资格证考试报考条件的(在中等职业学校、高等学校完成国务院教育主管部门和国务院卫生主管部门规定的普通全日制3年以上的护理、助产专业课程学习,包括在教学、综合医院完成8个月以上的临床护理实习,并取得相应的学历证书)。中职学历且未进行护士执业注册者,注册时以中职学历进行注册。
3.相关专业合作企业介绍请扫描文末二维码查看。

考核方式
采用“文化素质+职业技能”考核方式,主要侧重于职业技能考核,由我校自主命题、自行组织实施文化素质和职业技能考核,择优录取。“文化素质”及“职业技能”测试满分值合计100分,其中文化素质考核内容分值为40分,职业技能考核内容分值为60分。

报名及志愿填报
2024年5月9日10:00至12日16:00,考生凭高考报名号及密码登录“广东省2024年高职院校自主招生网上报名系统”,下称“网上报名系统”,
网址:https://pg.eeagd.edu.cn/gzks/
选择“普通现代学徒制试点”填报志愿。考生可填报我校1个专业志愿,考生可以根据自己的兴趣爱好选择喜欢的专业。
招生方式:
(一)招生与招工同步:须在录取前与合作企业签订合法的劳动合同。
(二)先招工后招生:考生须在网上报名系统中按要求上传与试点招生专业合作企业签订合法的劳动合同扫描件。

报名资格审核
2024年5月13日前,我校通过网上报名系统完成考生资格审核,考生须在网上报名系统查看审核结果。

考试时间
2024年5月18日上午9:00-11:00(考试前一天可在报名系统自行打印准考证)

录取时间
2024年5月31日前(以广东省教育考试院公布为准)

信息发布
所有关于高职自主招生专业(普通现代学徒制)信息均通过我校招生网和“广州卫生职业技术学院”、“广卫职院招办”微信公众号发布,不再另行通知。

招生咨询及联系方式
咨询电话:020-36081207
传 真:020-36081207
学校网址:http://www.gzws.edu.cn/
学校招生官网:https://www.gzws.edu.cn/zs

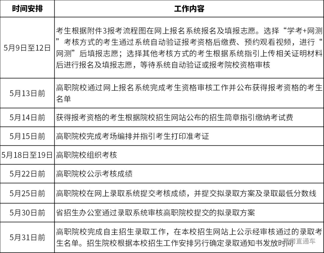
招生日程表


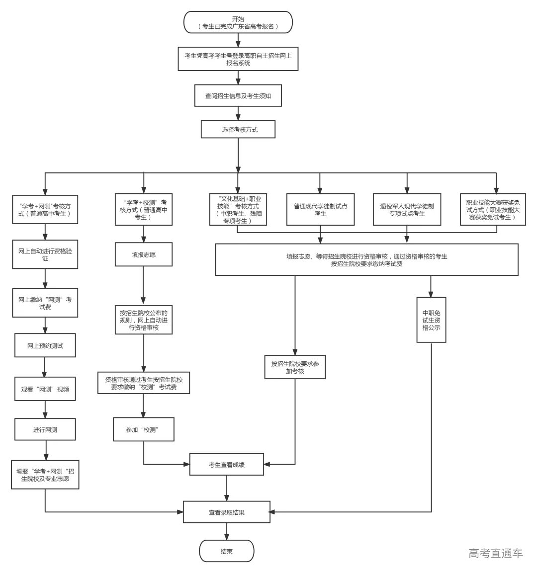
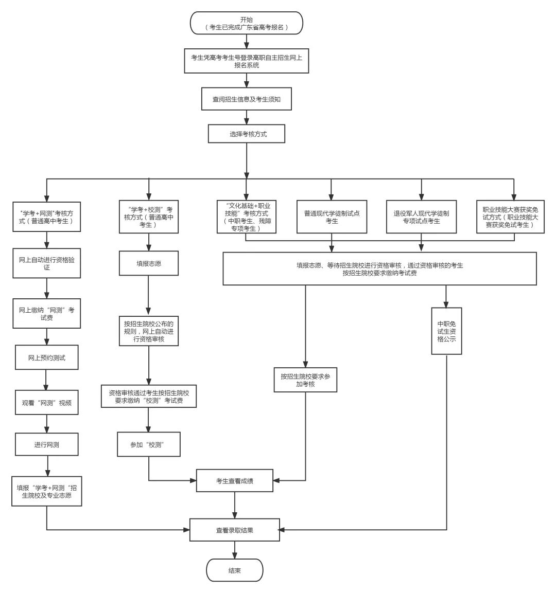
报考流程

点击可查看大图

考试大纲
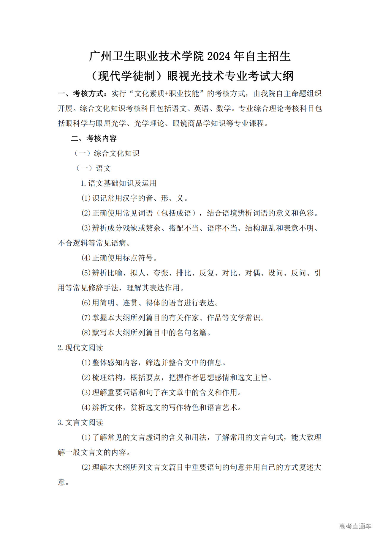
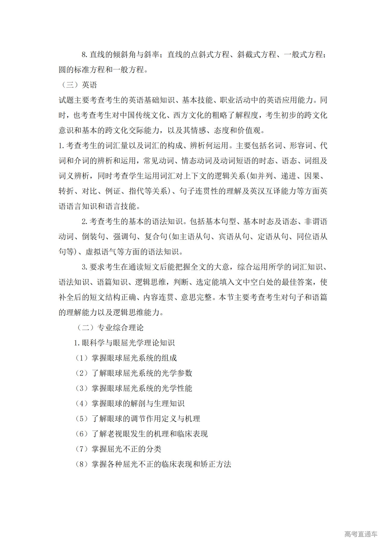
1.广州卫生职业技术学院2024年自主招生(现代学徒制)眼视光技术专业考试大纲
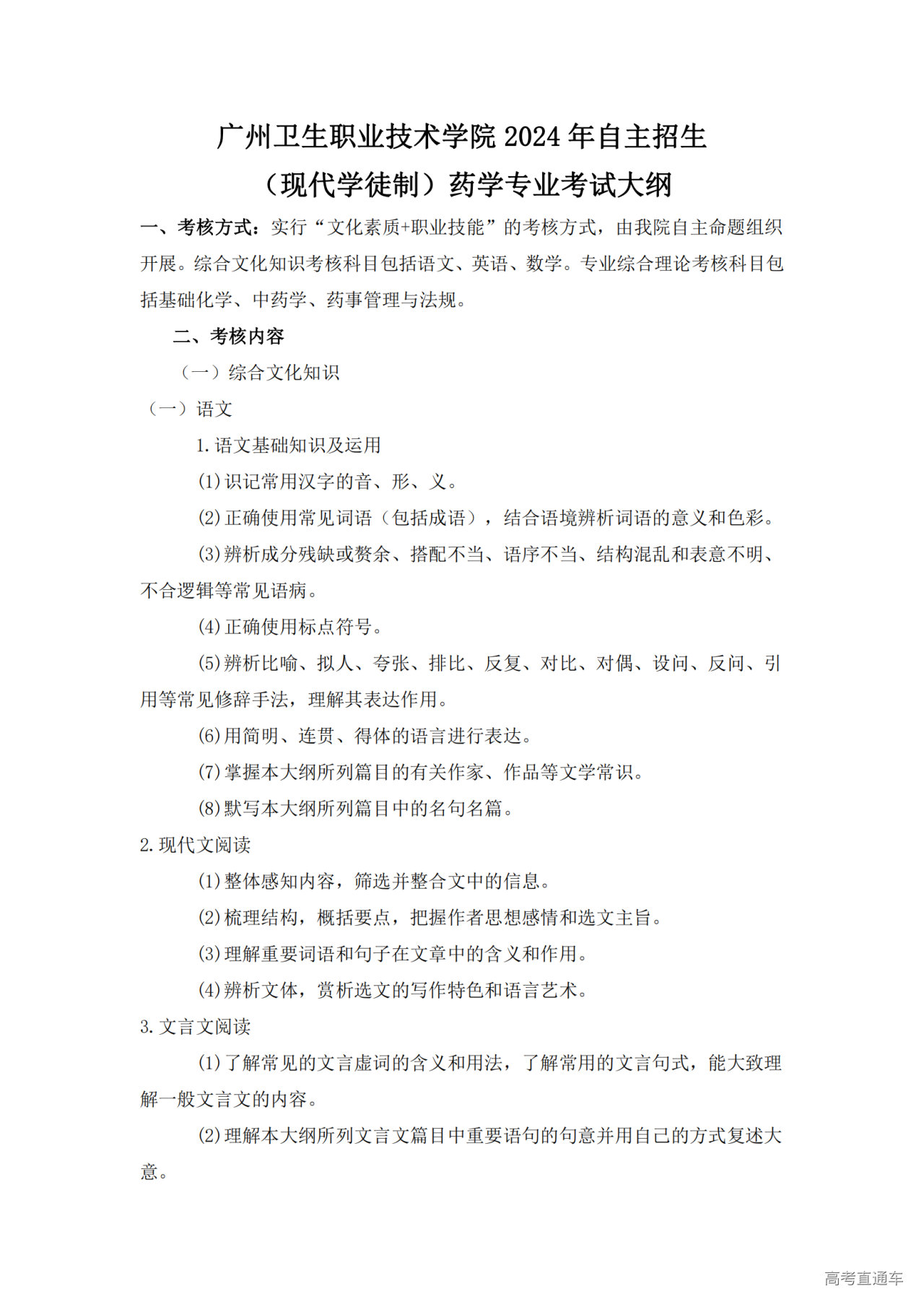
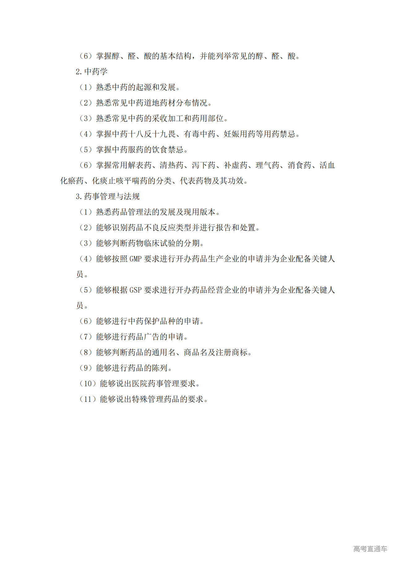
2.广州卫生职业技术学院2024年自主招生(现代学徒制)药学业考试大纲
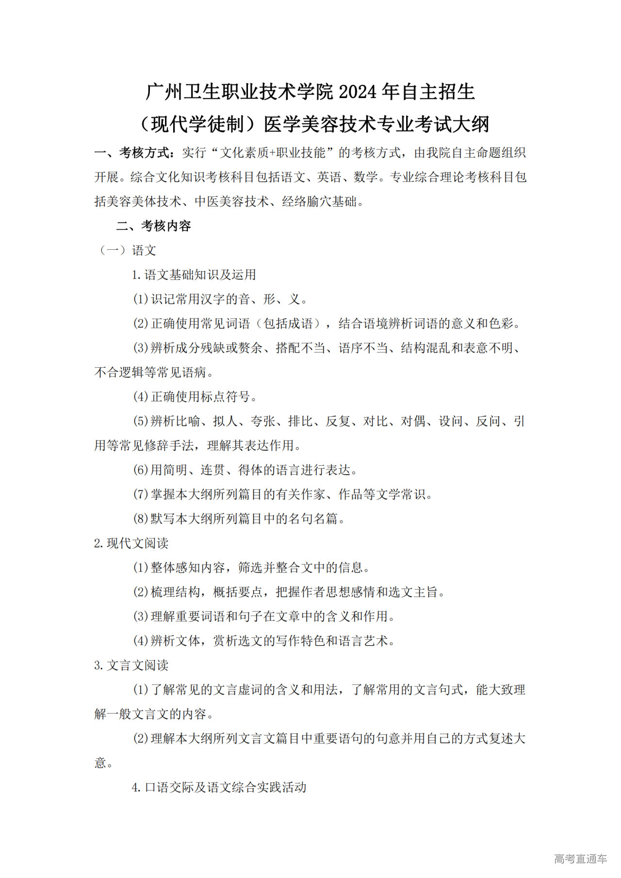
3.广州卫生职业技术学院2024年自主招生(现代学徒制)医学美容技术专业考试大纲
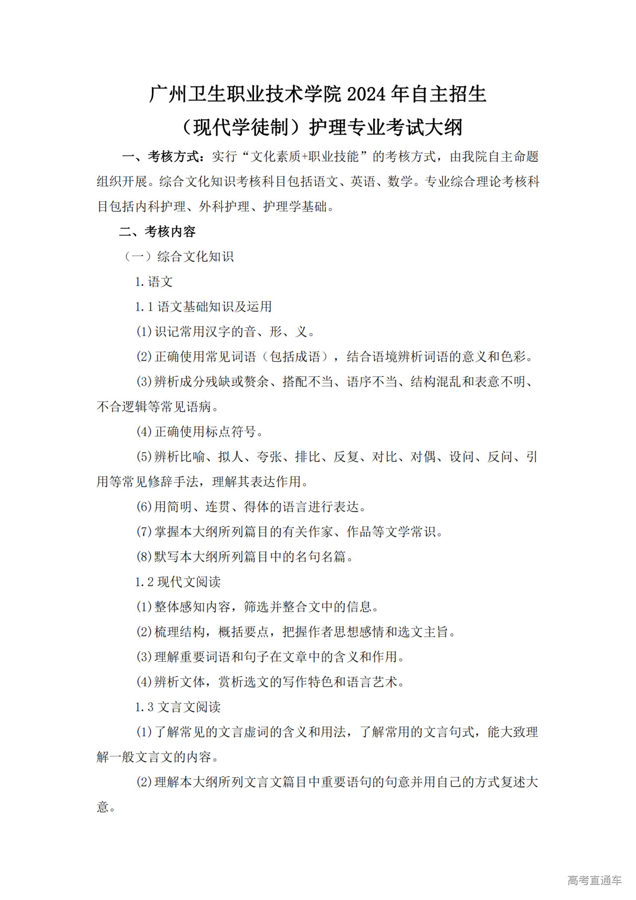
4.广州卫生职业技术学院2024年自主招生(现代学徒制)护理专业考试大纲
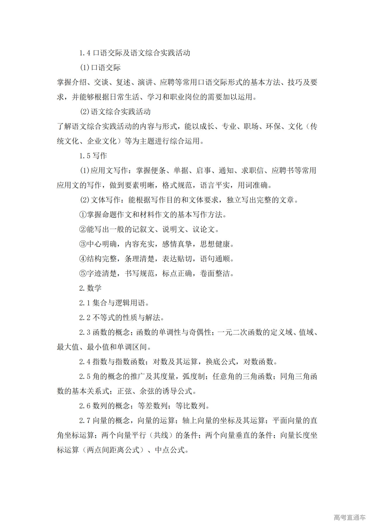
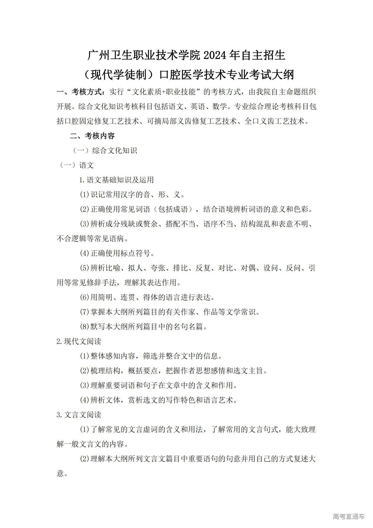
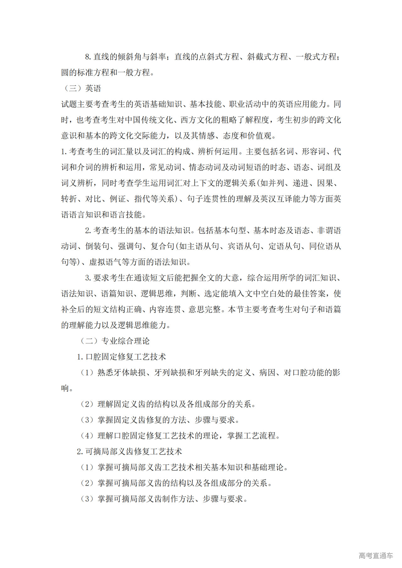
5.广州卫生职业技术学院2024年自主招生(现代学徒制)口腔医学技术专业考试大纲




















