普通高等学校运动训练、武术与民族传统体育专业考试招生属于高校特殊类型考试招生,是高校招生工作的一部分,实行全国统一考试。根据《体育总局办公厅 教育部办公厅关于印发<2026年普通高等学校运动训练、武术与民族传统体育专业招生管理办法>的通知》(体科字〔2025〕171号)要求,结合学校实际情况,制定本简章。
https://www.gzsport.edu.cn/node/42
(一)运动训练专业(专业代码:040202K)
1.招生项目:
(1)招收国家二级含以上运动员的项目:田径(分田赛、径赛和全能)、篮球(分男女)、排球(分非自由人、自由人)、乒乓球(分男女)、羽毛球、网球、游泳、体操、艺术体操、技巧、摔跤(自由式、古典式)、棒球、垒球、柔道、高尔夫球、攀岩。
(2)招收国家一级含以上运动员的项目:
第一类:足球(十一人制,分非守门员、守门员,再分男女)、跆拳道。
第二类:曲棍球、举重、击剑、现代五项、射击、射箭、拳击、马术、场地自行车、公路自行车、BMX小轮车、冲浪、帆船 、水球、手球、蹦床、花样游泳 。(注意:第二类项目仅限具备国家一级及以上运动员技术等级资格的广东省专业队现役队员报考(名单以广东省体育局提供为准),非广东省专业队现役队员不予录取,考生入学后必须以委托培养的形式学习。)
2.培养目标:本专业立足广东、服务粤港澳大湾区、面向全国,培养德、智、体、美、劳全面发展,具有高度的社会责任感、富有创新精神以及良好的科学文化素养,系统掌握现代竞技体育教学、训练、竞赛与管理的核心理论与方法,具备突出的专项运动技能、科学的训练指导能力、规范的体育教学能力、基本的竞赛组织能力与体育科研能力,能够在各级各类运动队、学校、体育俱乐部、赛事运营公司及体育行政管理等部门从事专项教学、训练、竞赛与管理的高素质应用型人才。
3.主要课程:运动解剖学、运动生理学、运动训练学、体育心理学、运动技能学习与控制、体育科学研究方法、体育竞赛学、专项理论与技术、体能训练理论与方法等。
4.修业年限、授予学位和就业去向
(1)修业年限:4年
(2)授予学位:教育学学士
(3)就业方向:各级各类学校、各级地方体育行政管理部门、企事业单位、体育俱乐部等。
(二)武术与民族传统体育专业(专业代码:040204K)
1.招生项目:
(1)招收国家二级含以上运动员的项目:武术套路、武术散打。
(2)招收国家一级含以上运动员的项目:中国式摔跤。
2.培养目标:本专业适应新时代社会发展要求,立足广东、服务粤港澳大湾区、面向全国,旨在培养具有良好个人素养,德智体美劳全面发展,具备中华武术、传统体育养生、民族民间体育等中华传统体育项目方面的基本理论、基础知识和基本技能,能够在各级各类学校和体育俱乐部等单位从事武术与民族传统体育专项运动教学、训练、竞赛等方面相关工作的高素质应用型人才。
3.主要课程:运动解剖学、运动生理学、运动训练学、体育心理学、体育科学研究方法、民族传统体育概论、中国武术导论、体育竞赛学、专项理论与实践、中国传统体育养生理论、武术散打、武术套路、健身气功等。
4.修业年限、授予学位和就业去向
(1)修业年限:4年
(2)授予学位:教育学学士
(3)就业方向:中、小学从事教学、训练及行政管理;基层业余体育运动学校;各级地方体育行政管理部门;公、检、法等企事业单位和公司等。
运动训练、武术与民族传统体育专业共计拟招生760人(含足球运动专业90人)。面向全国招生,不列分省计划。分项目招生计划见附件。
注:以上计划为拟定计划(含保送录取优秀运动员),正式计划以上级部门下达为准。
(一)符合2026年普通高等学校招生考试(以下简称普通高考)报名条件,且已参加生源所在地省级招生考试机构组织的普通高考报名(具体按各省级招生考试机构要求执行)。
(二)具备《2026年普通高等学校运动训练、武术与民族传统体育专业招生管理办法》(以下简称《管理办法》)所列运动训练、武术与民族传统体育专业招生项目的二级(含)以上运动员技术等级称号。考生运动员技术等级以“国家体育总局运动员技术等级系统”公示的数据信息为准。
(三)2026年报名考生的等级证书审批日期为:夏季项目(含武术与民族传统体育专业项目,下同)为2016年1月1日至2026年3月10日。
(四)不在兴奋剂违规禁赛期内,以体育总局反兴奋剂中心核查结果为准。
(五)身体和心理健康状况以入学体检结论为准,不符合体检标准者取消录取资格。体检标准参照《教育部、卫生部、中国残疾人联合会关于印发<普通高等学校招生体检工作指导意见>的通知》(教学〔2003〕3 号)有关规定执行。
(一)报名地址:中国运动文化教育网(www.ydyeducation.com)或“体教联盟APP”中“普通高等学校运动训练、武术与民族传统体育专业招生系统”(以下简称“体育单招系统”)。考生本人的运动员技术等级项目应与报考的招生项目一致,考生如具备所报考项目的多个运动员技术等级证书,报名时需填报所有符合报名要求的运动员技术等级证书。
(二)注册:考生应在规定时间内通过“体育单招系统”完成注册,校验运动员技术等级信息。夏季项目注册时间为2026年2月1日12:00至3月10日18:00。考生在注册过程中,如发现本人运动员技术等级信息有误,应及时联系等级证书授予单位进行信息更正,确保在注册报名截止日期前完成报名。
(三)报名:已完成注册的考生应通过“体育单招系统”签订《反兴奋剂承诺书》(附件1)、填报志愿并缴纳考试费。拒不签订《反兴奋剂承诺书》的考生,视为主动放弃考试资格。考生完成缴费视为报名成功,完成缴费后,考生不得再对报名信息进行修改。夏季项目报名时间为2026年3月1日12:00至3月10日18:00。
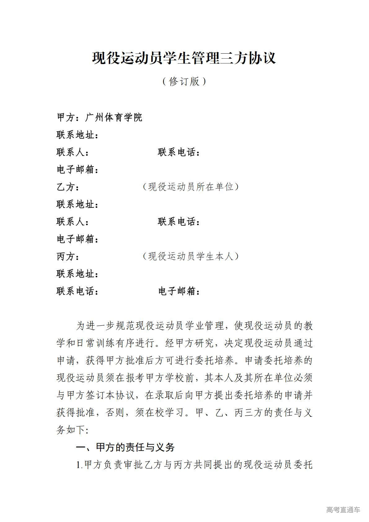
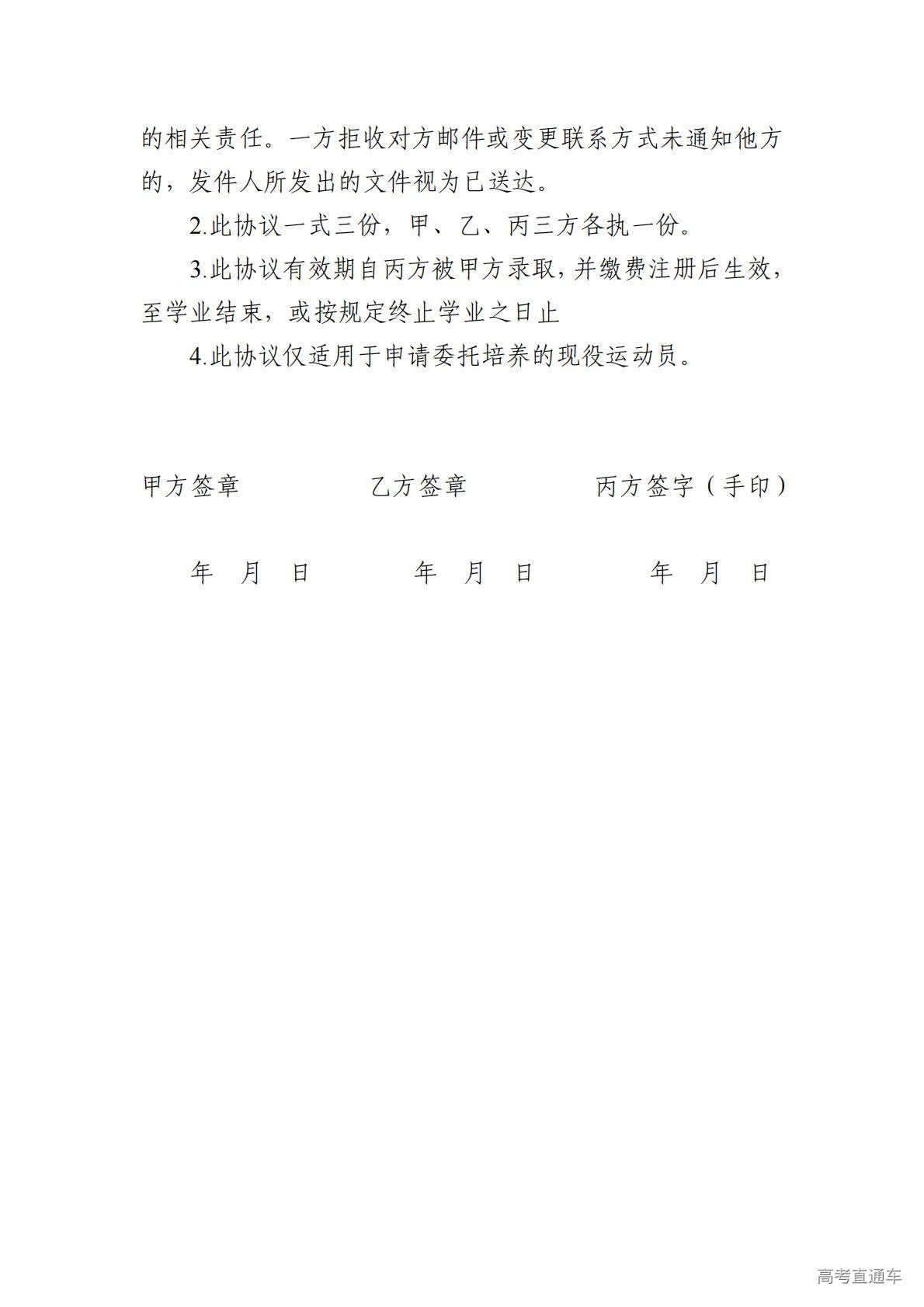
(四)在省级及以上各项目运动管理中心注册备案,并且在该中心的现役运动员,或者是职业俱乐部注册的职业运动员(含梯队队员),录取公示后一周内须下载《现役运动员学生管理三方协议》(附件),本人及其所在单位签订后将协议纸质版邮寄至学校招生办公室,经我校审核认定后,可进行委托培养。否则,该考生被录取后只能在校进行学习。
(一)2026年2月13日12:00后,考生可在招生院校官方网站、“中国运动文化教育网”及“体教联盟APP”查询夏季项目招生简章(招生简章以招生院校官方网站公布的信息为准)。
(二)考生依据院校招生简章,在规定时间内通过“体育单招系统”进行注册报名,报名时应合理选择不超过2所招生院校,并确定志愿顺序。
(三)考生依据体育专项考试的收费标准和生源所在省级招生考试机构文化考试收费标准,在线缴纳考试费。省级招生考试机构对考生生源地信息进行审核,考生生源地如有变化,考生应根据审核后的生源所在地文化考试收费标准,办理文化考试费补缴或退费手续,未按规定时间补缴文化考试费的考生将被取消考试资格或录取资格。
运动训练、武术与民族传统体育专业招生实行文化考试和体育专项考试相结合的办法进行。
(一)文化考试
文化考试由各省级招生考试机构指定标准化考点,按照普通高考相关要求,统筹做好考试组织各项工作。考试科目:语文、数学、政治、英语;考试分值:每科150分,总分600分,使用国家通用语言文字作答。
表1 体育单招文化考试时间安排表
时间 | 上午 | 下午 |
9:00-10:30 | 14:00-15:30 | |
3月28日 | 语文 | 数学 |
3月29日 | 政治 | 英语 |
1.考生应按照体育总局办公厅发布的《普通高等学校运动训练、武术与民族传统体育专业招生文化考试大纲(2023版)》准备文化考试。
2.考生于2026年3月21日12:00后登录“体育单招系统”打印文化考试准考证。
3.考生依据准考证上的考点信息于2026年3月28日、29日参加文化考试。
4.考生可于2026年5月18日12:00后通过“体育单招系统”查询文化成绩,对成绩有疑议的考生可于5月18日12:00至19日12:00通过“体育单招系统”提交复核申请。成绩复核只对成绩是否存在加分错误、登记错误等情况进行复核,不重新评阅答卷。
(二)体育专项考试
体育专项考试分项目全国统考,体育总局科教司委托有关院校(以下简称组考院校)组织实施。夏季项目考试时间为2026年3月20日至5月12日期间。体育专项考试将进行兴奋剂检查。兴奋剂违规的考生,视为考试作弊,取消考试资格或录取资格,并通报生源所在地省级招生考试机构,按照有关规定严肃处理。
1.考生可通过“中国运动文化教育网”“体教联盟APP”或组考院校官网,查询体育专项考试具体安排、考生须知等信息,按要求参加体育专项考试。
2.考生应按照体育总局科教司公布的《普通高等学校运动训练、武术与民族传统体育专业体育专项考试方法与评分标准》(2026版)相关要求备考,并依据报名项目参加体育专项考试,不得跨项参加考试。
3.考生应独立应考,除考生本人外,其他人员不得进入考点。
4.如考生对体育专项考试中相关技术问题确有异议,可按照考点公布的申诉处理程序,在成绩确认前,由本人当场提出申诉,由考点仲裁组予以处理。仲裁组应在本考点该项目考试结束前向考生反馈处理意见,仲裁组的处理意见即为最终决定,考试结束后不再接受此类申诉。
5.如考生在体育专项考试中发生违规行为,由组考院校对违规考生做成绩处理并报体育总局科教司,科教司将体育专项考试违规考生情况通报生源所在省级招生考试机构处理。
6.考生可于2026年5月18日12:00后通过“体育单招系统”查询体育专项成绩,对成绩有疑议的考生可于2026年5月18日12:00至19日12:00通过“体育单招系统”提交复核申请。成绩复核只对成绩是否存在加分错误、登记错误等情况进行复核,不对考生考试情况重新评价打分。
凡参加我校组考项目考试的考生,现场确认时需携带本人二代身份证、准考证。考生考试时根据项目要求穿专业服装,服装上不得出现明显的姓名或单位名称(包括拼音及英文),否则将取消考试资格。
(一)文化考试成绩录取控制分数线在不低于180分的基础上,体育专项成绩录取控制分数线在不低于40分的基础上,根据我校专业或专项的需求,先录取具备免试资格(保送录取)的考生,再录取上线的非免试考生。
(二)对具备一级运动员技术等级称号的考生,可在我校文化成绩最低录取控制线下降低30分录取;对具备运动健将技术等级称号的考生,可在我校文化成绩最低录取控制线下降低50分录取。
(三)考生在文化成绩和体育专项成绩均达到国家统一规定的录取控制线的基础上,我校依据梯次顺序,优先录取一志愿,未完成招生计划的项目,再录取二志愿。二志愿录取结束后,如部分项目仍未完成招生计划,项目计划不再做调整。综合分计算公式如下:
综合分=(文化成绩/6)*30%+体育专项成绩*70%。
综合分计算时保留小数点后两位,采用四舍五入计数保留法。
(四)我校根据分项目招生计划,对录取控制线上的考生按照综合分由高到低录取。考生综合分相同时,按体育专项成绩择优录取,体育专项成绩仍相同时,按文化成绩择优录取,文化成绩仍相同时,再按单科成绩(语文、数学、英语、政治)排序择优录取。
(五)考生若已报名运动训练、武术与民族传统体育专业志愿并被录取,不再参加普通高考及高校高水平运动队的录取。拟录取考生中如有考试违规违纪、资格造假等情况,则取消录取资格。
(一)对运动员技术等级证书造假的考生,取消运动员技术等级称号;参加高考报名的,由生源所在地省级招生考试机构取消当年高考报名、考试和录取资格,计入考生诚信档案。
(二)考生弄虚作假,或发生考试违规违纪行为,经查实,依据《国家教育考试违规处理办法》和《普通高等学校招生违规处理暂行办法》,取消其考试资格或录取资格,已入学者,取消其入学资格;构成犯罪的,依法追究刑事责任。
(三)本简章由广州体育学院招生办公室负责解释,若国家体育总局、教育部及生源所在地省级招生考试机构对运动训练、武术与民族传统体育专业招生有新的规定,我校将按最新规定进行调整。
(四)现役运动员申请在运动队等单位委托培养的,必须签订学校、学生本人和现役运动员所在单位的三方协议,否则不予录取。
(五)2026年保送录取优秀运动员招生简章、2026年足球运动专业招生简章见广州体育学院本科招生网。
(六)未尽事宜,以上级有关文件要求为准。
运动训练、武术与民族传统体育专业学费均为7000元/生·学年。住宿费视不同住宿标准为550-1600 元/生·学年。如2026年广东省政府有新的收费标准,则按新标准执行。
联系电话:020-38024685
网 址:http://gtzs.gzsport.edu.cn/
电子邮箱:gtzsb@gzsport.edu.cn
通讯地址:广东省广州市天河区广州大道中1268号广州体育学院行政综合楼207招生办公室
邮政邮编:510500
国家羽毛球学院网址:https://nab.gzsport.edu.cn
国家羽毛球学院电话:020-38029982
运动训练学院网址:http://yd.gzsport.edu.cn
运动训练学院电话:020-38024405
武术学院网址:https://wushu.gzsport.edu.cn
武术学院电话:020-38024407
足球学院网址:https://zqxy.gzsport.edu.cn
足球学院电话:020-38027337
体育艺术学院网址: http://art.gzsport.edu.cn
体育艺术学院电话:020-38024491
学校纪检监察室电话:020-38026206
附件可下载:
附件:
附件1:2026年体育单招分项目招生计划
附件2:现役运动员学生管理三方协议(修订版)





