學校簡介
素有“華僑最高學府”之稱的暨南大學創辦於1906年,是國家“雙一流”建設高校,也是廣東省高水平大學重點建設高校。2018年10月24日,中共中央總書記、國家主席、中央軍委主席習近平蒞臨暨南大學視察併發表重要講話,希望暨南大學堅持辦學特色,把學校辦得更好,為海外僑胞回祖國學習、傳承中華文化創造更好條件。
學校目前有全日制學生48393人,其中本科生31851人,研究生16542人。來自94個國家和地區的在校華僑、港澳台和外國留學生15762人,其中香港學生9000多人。學校積極貫徹“面向海外,面向港澳台”的辦學方針,建校至今,共培養了來自世界五大洲170多個國家和港澳台地區的各類人才50餘萬人,其中香港畢業生近8萬名,堪稱桃李滿天下。
學校在粵港澳大灣區的廣州、深圳、珠海三地設有五個校區,是國內規模最大的港澳台僑高素質人才培養基地,已形成內地學生、港澳台僑學生、華人及其他外籍學生三類學生“分類培養、分流教學、同向融合”的培養模式。學校環境優雅,設施齊備,生活、交通便利,是香港學生赴內地升學的首選。

2026年學校將一如既往接受香港各中學校長推薦品學兼優的學生來我校深造,具體規定如下:
新學制應屆全日制高中畢業生,在香港本地中學完成三年的高中階段學習,操行良好、身心健康,且中五年級排名前30%者,由中學校長推薦,可免予筆試,經我校面試,擇優錄取。
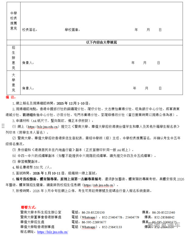
2025年12月1-10日。請留意兩校聯招報名系統或暨南大學董事會香港辦事處網站相關報名指引。
香港中國旅行社的銅鑼灣分社、灣仔分社、太古康怡廣場分社、旺角銀行中心分社、將軍澳東港城分社、觀塘鱷魚恤中心分社、沙田分社、屯門市廣場分社、荃灣綠楊坊分社(當日營業時間以現場公佈為准)。
(1)網上(https://lxlz.jnu.edu.cn)提交之《暨南大學、華僑大學招收港澳台僑学生和華人及其他外籍學生報名表》列印本(附學生本人簽名)。
(2)《暨南大學、華僑大學招收香港保送生登記表》(可複印或掃描下方二維碼下載),需經中學班(級)主任、中學校長推薦簽名。

(3)身份證和《港澳居民來往內地通行證》副本(正反面複印於同一版A4紙上)。
(4)中四~中六的成績單副本(如暫不能提供中六現階段成績單,請先提交中四及中五成績單)。
(5)學習概覽副本。
港幣550元/人。
面試主要考察學生的綜合運用知識能力、創新思維能力、語言表達能力等以及思想品德、社會服務等方面的情況。面試時間:2026年1月10-11日,組織統一線上面試。面試方案將提前約五日通過官方郵箱發送至學生個人郵箱,屆時請注意查收。
五、報考藝術、體育類專業相关事項:
報考我校藝術、體育類專業,原則上須第一志願專業報考,還须參加藝術、體育類的專業考核,具體安排見2026年藝術、體育類招生簡章,請查詢我校招生信息網(https://zsb.jnu.edu.cn)。
2026年3月中旬在報名系統公佈,考生可自行登入報名系統查詢。
暨南大學網址:https://www.jnu.edu.cn
招生信息網:https://zsb.jnu.edu.cn
兩校聯招報名、查詢網址:https://lxlz.jnu.edu.cn
地址:中華人民共和國廣州市黃埔大道西601號
郵編:510632
電話:86-20-8522 0130
傳真:86-20-8522 1340
E-mail:ozsb@jnu.edu.cn
地址:香港干諾道中200號信德中心西座10字樓1007B
電話(WhatsApp):852-2540 4778,2540 4779
網站:https://hongkong.jnu.edu.cn
傳真:852-2858 6842
E-mail:hongkong@jnu.edu.cn
附件下載
《暨南大學、華僑大學招收香港保送生登記表》

▲掃描上方二維碼下載

