各位考生:
根据教育部《2026年全国硕士研究生招生工作管理规定》《关于做好2026年全国硕士研究生复试录取工作的通知》等文件精神和我校一志愿上线情况,学校相关专业拟接收部分调剂考生,现将我校调剂相关事项公告如下:
一、调剂基本条件
1.符合调入专业的报考条件。
2.初试成绩(含加分,下同)符合第一志愿报考专业在A类考生的全国初试成绩基本要求且满足调入专业在A类考生的全国初试成绩基本要求。
3.调剂考生第一志愿专业原则上应与调入专业相同相近,或初试科目与调入专业初试科目相同相近,并符合我校在调剂系统公布的调剂专业范围及相关要求。
4.“退役大学生士兵计划”调剂考生进入复试的初试成绩基本要求为:调剂中国语言文学(汉语言文字学、中国古代文学、中国现当代文学)的考生总分不低于250分,单科满分100分的科目不低于30分,满分150分的科目不低于60分。
二、调剂系统开通时间
预调剂阶段:4月2日至4月7日,考生可登录全国研招调剂服务系统提交预调剂信息。
正式调剂开通:4月8日00:00 正式开启系统调剂,每次开放时长不少于12小时,关闭时间根据各专业生源情况动态调整;我校将按复试进度及时更新可调剂专业信息。调剂我校志愿锁定时长为24小时;超时未进入复试备选库的考生,可自主修改填报其他志愿。
所有调剂工作均以国家研招网官方系统填报为准,敬请考生密切关注系统动态。
三、调剂工作基本程序及要求
1.所有申请调剂考生均应登录中国研究生招生信息网调剂系统填报调剂信息。
2.接受我校复试通知的考生应根据招生单位复试通知安排在规定时间内参加复试,未在规定时间内参加复试者视为自动放弃。
3.被我校拟录取的调剂考生须通过调剂系统在招生单位规定时间内接受待录取通知,如考生未在规定时间内接受我校待录取通知,且无法取得联系,则视为自动放弃,可取消其拟录取资格。
4.学校根据调剂录取工作进度及时更新调剂专业信息并开放(关闭)相关专业调剂系统。
5.复试方式分为现场复试和网络远程复试两种形式,具体采用何种复试形式由各学院自行确定并通过各学院调剂考生复试工作实施细则进行公布。请考生留意我校研究生院和各学院官网发布的通知。
四、资助招生政策
1.学校具有完善的研究生奖助体系,包括国家助学金、校助学金、研究生国家奖学金、江西省政府研究生奖学金、研究生学业奖学金等类型。具体奖助标准根据上级部门和学校有关规定政策综合确定。
2.各专业招生信息、学费与学制等政策可查阅《井冈山大学2026年硕士研究生招生简章》,具体网址如下,请复制链接查询。https://xkjs.jgsu.edu.cn/info/1401/23899.htm
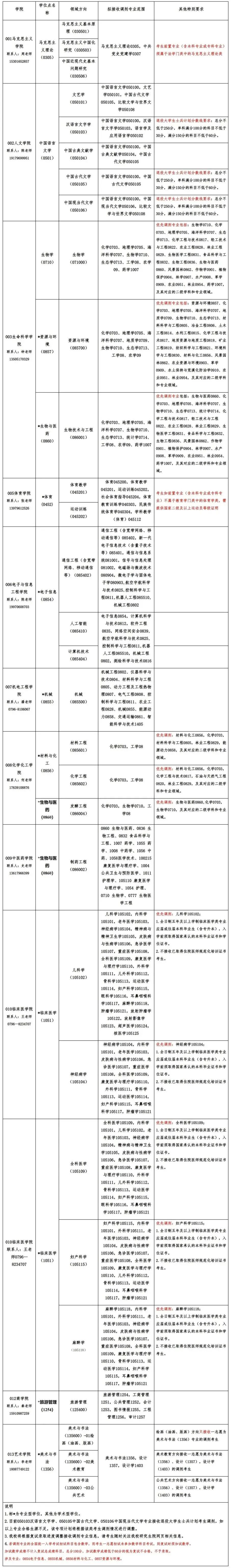
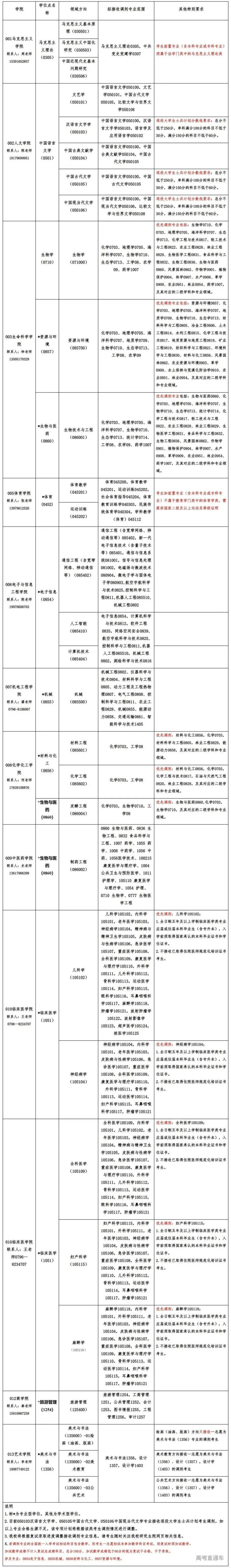
五、接收调剂专业(方向)及联系方式
说明:
1.标*为专业型学位,其他为学术型学位。
2.目前050103汉语言文字学、050105中国古代文学、050106中国现当代文学专业接收退役大学生士兵计划考生调剂,如以上专业合格生源不足,该专项计划将根据该类考生调剂情况进行调整。
3.我校将根据复试录取进度调整接收调剂专业信息,请考生随时关注我校研究生院网页相关信息。
六、具体接收调剂专业要求见附件
七、学校联系方式
单位代码:10419
联系部门:党委研工部、研究生院招生就业科
咨询电话:0796-8110976
其他未尽事宜按《井冈山大学2026年硕士研究生招生复试录取工作方案》《井冈山大学2026年硕士研究生招生考试调剂工作办法》执行。
井冈山大学2026年硕士研究生接收调剂专业要求

