黑龙江护理高等专科学校2026年单独招生考试成绩已公布,考生可通过两种方式进行查询。
查询方式一:登录学校招生信息网(网址:http://zs.hljnc.edu.cn/),在“成绩查询”栏目选择“点击进入”,凭考生本人姓名及身份证号查询单独招生考试成绩。
查询方式二:登录学校单独招生平台(网址:https://hljncdz.mh.chaoxing.com/)在“成绩查询”栏目凭考生本人姓名及身份证号查询单独招生考试成绩。
复核申请时间:自成绩公布之日起,截止到3月16日16时(逾期不予受理)。
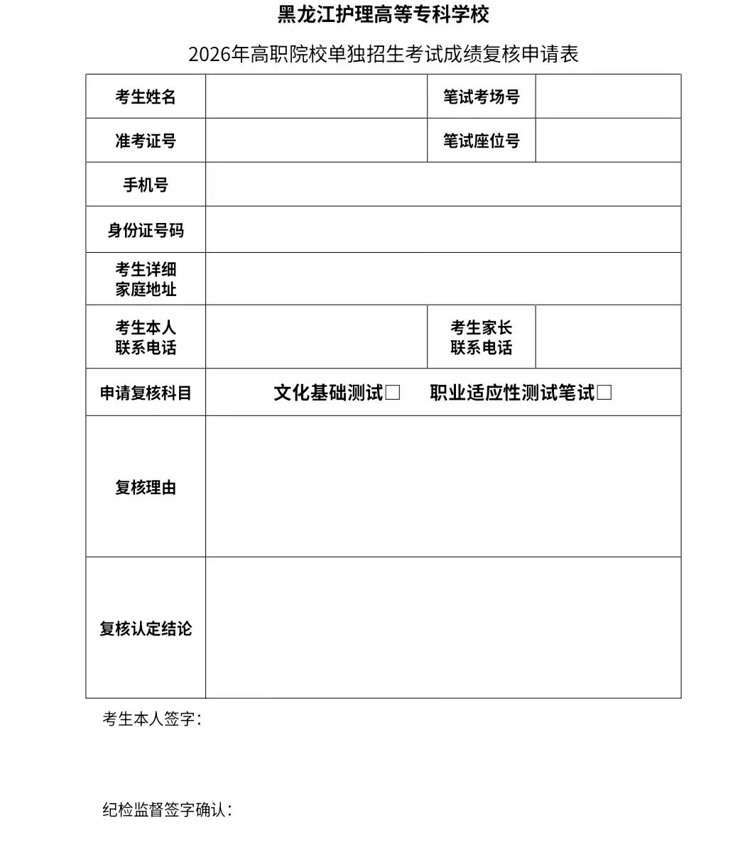
复核申请材料:考生需提交本人签字的《单独招生考试成绩复核申请表》(后附)、身份证扫描件、准考证扫描件,材料需以“单招成绩复核+考生姓名+准考证号”为邮件标题,发送至9104416@qq.com
复核范围:仅核查成绩统计有无漏统、漏评、合分错误等,不涉及评分标准宽严及试卷查阅。
结果反馈:学校组织专人完成复核后,于申请截止后24小时内,通过邮件将复核结果反馈至考生预留邮箱,复核成绩为最终成绩,不再重复受理。
黑龙江护理高等专科学校2026年单独招生录取结果可在2026年3月19日进行查询。
查询方式一:登录学校招生信息网(网址:http://zs.hljnc.edu.cn/),在“录取查询”栏目,凭考生本人姓名及身份证号查询。
查询方式二:登录学校单独招生平台(网址:https://hljncdz.mh.chaoxing.com/)在“录取查询”栏目凭考生本人姓名及身份证号查询单独招生考试成绩。
学校地址:
南岗校区:哈尔滨市南岗区学府路209号
阿城校区:哈尔滨市阿城区金源路43号
松北校区:哈尔滨市松北区学院路西九大街博雅路2号
联系电话:0451-86642722 87508338
学校官网:https://www.hljnc.edu.cn/
