“长沙大学”,呼之欲出?
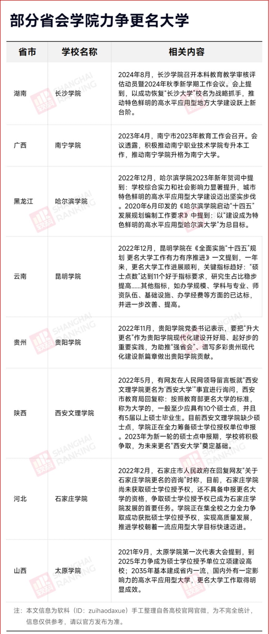
近日,长沙学院召开本科教育教学审核评估动员暨2024年秋季新学期工作会议。会上提出:紧扣决胜“升硕”这条主线;扎实推进第二批硕士学位建设点建设工作;立足新发展阶段,瞄准学校“升大”的目标。
图源:长沙学院
根据《长沙学院“十四五”暨中长期发展规划纲要(2021-2035年)》,2030年前,学校各项办学指标全面达到教育部关于“大学”设置的要求,综合实力接近全国地方高校200强的水平,核心指标领先省内同批次“升大”高校,以成功恢复“长沙大学”校名为战略抓手,推动特色鲜明的高水平应用型地方大学建设跃上新台阶。
每一座经济强市,都渴望有一所以城市冠名的大学。据了解,我国内地省会城市和直辖市中,4个直辖市都已经有了以各自市名命名的大学,分别是北京大学、天津大学、重庆大学、上海大学。而以省会城市命名的本科高校共有20所,其中严格意义上的“省会大学”只有12所,包括长沙学院在内的8所高校仍以“学院”为名。
长沙学院力争更名“长沙大学”,标志着将来湖南省或许也会拥有自己的省会大学。
长沙大学,归来?
长沙学院历史上曾使用过“长沙大学”这一校名。
长沙学院创建于1970年,办学源头可追溯至1970年11月的长沙市革委会师训班、1978年7月的长沙基础大学、1983年5月的长沙大学。2004年由原长沙大学(专科)升格为本科院校,是长沙市人民政府举办的唯一一所本科高校。
力争恢复校名,长沙学院有着明确的规划和路线。
2021年5月,长沙学院召开第三次党代会,明确了未来的发展目标:到2025年,学校综合办学实力实现“跨越式”提升,各项办学指标基本达到教育部关于更名“大学”的要求,为更名“长沙大学”奠定坚实基础。2030年前,学校办学指标全面达到教育部关于更名“大学”的要求,力争更名“长沙大学”。2035年前,各项办学指标全面达到新增博士学位授予单位的有关要求,基本建成特色鲜明的高水平应用型地方大学。
由“学院”更名“大学”,虽然只是一字之差,但其中却有着各种差别。教育部发布的《普通本科学校设置暂行规定》对“学院”与“大学”在多方面均有相应规定,其中,对于硕士学位授予单位和硕士点的要求是其中指标之一。
今年7月31日,国务院学位委员会办公室公示《新增博士硕士学位授权审核专家核查及评议结果》。在新增硕士学位授予单位核查及评级结果中,长沙学院获得2/3及以上同意票;在新增硕士学位授权点审核结果中,长沙学院拟新增电子信息(0854)、生物与医药(0860)、戏剧与影视(1354)3个硕士学位授权点。根据《长沙学院2024年工作要点》,确保2026年申报硕士学位授权点8个及以上......长沙学院已在“申硕”上迈出历史性一步,助推更名进度提速。
截图自《新增博士硕士学位授权审核专家核查及评议结果》
除了高校自身的筹谋,“长沙大学”的创建,获得了地方政府的重磅支持。
早在根据2019年,《关于支持长沙学院建成特色鲜明的高水平应用型地方大学的意见》印发,其中提出:“支持长沙学院更名为长沙大学”,并将时间明确为在2025年前,向教育部申请更名。2021年底,长沙首提“强省会”战略,随后,长沙将“推动长沙学院更名为长沙大学”作为主要任务列入《关于贯彻落实强省会战略推动教育高质量发展的实施方案》。
作为中部大省,拥有一所以省会命名的大学,对湖南而言,是提升本省高教格局不可忽视的一步。长沙学院与 “长沙大学”一脉相承、渊源颇深。期待在不久的将来,长沙学院以“长沙大学”之名迎来崭新的一页。
省会大学,正扩容
建设以省会冠名的大学,已渐成为象征城市经济与社会发展水平的新标志。当下,全国各地以省会命名的学院均在孜孜以求力争升格“大学”,为长远发展夯实基础。
已成功更名的合肥大学,可谓省会学院“变身”大学的范例。
早在2016年,合肥学院党委书记在接受人民网采访时就透露,合肥学院正在积极申请改名合肥大学;历经多年努力,合肥学院终于完全达到了“大学”的办学要求。2023年11月,教育部正式批复同意合肥学院更名为合肥大学。
更名,不仅是校名的更新,办学的“里子”也“更上一层楼”。2023年,更名前的合肥学院招生总人数为3540人(不含中外合作);根据教育部核定数据,更名后的合肥大学预计每年本科生招生规模将扩大到4500人至5000人。学校专业设置与产业结构契合度也将更加紧密,服务安徽省十大新兴产业的专业比达到70%以上。作为地方应用型高校的典型代表,更名后的合肥大学将持续大力发展紧缺的新工科、新文科等社会亟需学科专业,推动多学科相互支撑、交叉融合、协调发展。学生入校以后,将在知识、能力、素质等全方位得到培养和提升。
西安文理学院同样在积极推进更名“西安大学”的相关工作。
2021年和2022年,在西安市政府的多项重要文件中,均提到“力争文理学院创建国内一流应用型本科院校和特色鲜明的高水平城市大学”。2023年8月,西安市教育局在人民网领导留言板回复网友时表示,西安文理学院结合实际,提出两步走战略:到2025年,办学条件得到根本性改善,获批成为硕士学位授权单位,初步形成高水平城市大学的办学格局。到2035年国家基本实现社会主义现代化时,确保更名为“西安大学”,力争获批成为博士学位授权单位。
而溯源西安文理学院校史,我们也能发现西安大学的身影:西安文理学院是2003年4月由西安联合大学与西安教育学院合并组建而成,西安联合大学是1990年由西安师范专科学校(创建于1958年)与西安大学(创建于1980年)合并而成。西安文理学院的英文名为"XI’AN UNIVERSITY",正是西安大学的意译。
毋庸置疑,省会是各省发展动力最充沛、资源最富集的区域,积聚了本地高等教育的“半壁江山”,一定程度上代表了当地高教的最高水平。而以省会命名的高校,也代表着本地高教发展的卓越实力,例如江苏省的南京大学、湖北省的武汉大学、甘肃省的兰州大学等,均是当地高教的排头兵,领跑着各校的发展。我们期待更多高校以坚韧不拔的铿锵足迹,早日发展成为能够与省会地位相匹配的高水平大学。




