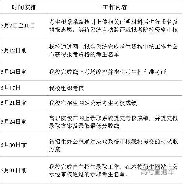
根据《广东省教育厅 广东省退役军人事务厅关于做好2025年高等职业院校自主招生工作的通知》(粤教考〔2025〕11号)和《广东省教育厅关于做好2025年省高职教育现代学徒制试点工作的通知》(粤教职函〔2024〕49号)等文件精神,我校决定开展2025年现代学徒制试点招生。现代学徒制具有“招生招工一体化、企业员工和学校学生双重身份、校企双主体育人”特征,坚持“标准不降、模式多元、岗位培养、在岗成才”为原则,采取校企协同在岗培养、校企工学交替等培养模式。 现代学徒制自主招生对象为高中、中职毕业生,同时须具备以下条件: (一)符合广东省招生委员会《关于做好广东省2025年普通高校招生统一考试报名工作的通知》(粤招〔2024〕6号)普通高考报名条件规定,并参加了广东省2025年普通高考报名。 (二)考生应为试点招生专业合作企业的在职员工。 (三)对中职考生中职阶段就读的专业不限,职业资格技能等级证书不作要求。 注:高校在校生、2025年被依据普通高中学业水平考试成绩招生录取、普通高等学校招收中等职业学校毕业生统一考试招生录取的考生,以及中高职贯通三二分段转段录取的考生不得参加高职院校自主招生录取。 2025年5月7日10:00至10日16:00 现代学徒制自主招生志愿填报工作全部在网上进行,时间为2025年5月7日10:00至10日16:00,考生仅可填报1所院校1个专业志愿。 考生凭高考报名号及密码登录“广东省2025年高职院校自主招生网上报名系统”(下称“网上报名系统”,网址:https://pg.eeagd.edu.cn/gzks/)报名,签订《诚信考试承诺书》,选择“普通现代学徒制试点”(不分考生类型)报考类型,录入相关报名信息、联系方式、个人简历、家庭关系等信息,获取报名号、绑定手机号,通过微信小程序采集相片并经核对信息无误后根据实际按照要求上传相关证明材料电子版(原件扫描版)。 1.高中或中职阶段毕业证书原件扫描版。 2.与试点招生专业合作企业签订合法有效的劳动合同(合同期限应涵盖录取学生学习期间)原件扫描版。 3.与合作企业购买3个月(含)以上社保(统计截止时间为2025年4月30日)。 4.录取前与学校、合作企业共同签订现代学徒制培养三方协议。 备注:考生如有弄虚作假行为,将根据国家有关规定严肃处理,在报名阶段发现的,取消报考资格;在入学前发现的,取消入学资格;入学后发现的,取消录取资格或者学籍。报名时未上传与学校、合作企业共同签订现代学徒制培养三方协议的在职员工,须在录取前与学校、合作企业共同签订现代学徒制培养三方协议,否则不予录取。 现代学徒制考生报考资格审定工作在网上通过考生上传的相关证明材料进行审核,若对考生上传的材料无法进行有效判断,请考生提供原件或其他辅助材料进行审核。我校在完成考生报考资格审核后,在学校招生网站上公示资格审核通过考生名单。 考生须在填报志愿前认真查阅拟报考院校的招生网站,了解拟报考院校及专业的具体报考要求。因未认真查阅院校专业报考要求而在填报志愿后无法获得报考资格的责任由考生自负。考生一经学校确认报考资格后不得更改所填报的考核类型及院校、专业志愿。 2025年现代学徒制自主招生,采用“文化素质+职业技能”考核方式,主要侧重于职业技能考核,由我校自主命题及自主组织实施。“文化素质”及“职业技能”考核满分值合计100分,其中文化素质考核内容分值为40分,职业技能考核内容分值为60分。 (一)考试时间:2025年5月17日 (二)考核形式:笔试 (一)考核结束后,我校在招生网站上公示考生考核成绩。考生考核成绩公示3天无异议后,我校根据报考考生的专业志愿及考核成绩情况划定各专业最低录取分数线。原则上拟录取考生的测试成绩不低于考核满分值的40%。考生总分相同时,按职业技能考核成绩从高分到低分择优录取。 (二)已报考夏季高考并被高职院校自主招生录取的考生可参加夏季高考本科层次院校和专科层次定向培养军士院校招生录取,不能参加除定向培养军士外其他夏季高考高职(专科)层次的招生录取,也不能参加其他类型的高职(专科)层次招生录取。高职院校自主招生录取考生参加夏季高考被本科层次院校或专科层次定向培养军士院校录取后,取消高职院校自主招生录取资格。各招生院校不得接受被本科层次院校或专科层次定向培养军士院校录取的考生报到注册。 学校录取考生的体检标准按照教育部、卫生部、中国残疾人联合会颁布的《普通高等学校招生体检工作指导意见》(教学〔2003〕3号)和《教育部办公厅 卫生部办公厅关于普通高等学校招生学生入学身体检查取消乙肝项目检测有关问题的通知》(教学厅〔2010〕2号)的有关规定执行。对于残障考生,若其生活能够自理,符合所报专业要求,且成绩达到录取标准,予以正常录取。 新生入学后,学校以教育部、卫生部、中国残疾人联合会制定的《普通高等学校招生体检工作指导意见》(教学〔2003〕3号)、《教育部办公厅 卫生部办公厅关于普通高等学校招生学生入学身体检查取消乙肝项目检测有关问题的通知》(教学厅〔2010〕2号)为依据,对新生身体健康状况进行复查,对经复查不符合体检要求或不宜就读已录取专业者,按有关学籍管理规定办理,予以转专业或取消学籍。 经我校现代学徒制自主招生录取的考生,须在规定时间内办理注册手续及缴交学费。逾期未办理相关手续的,取消入学资格。 新生入学后,将对新生进行资格复查,对在报名和考试过程中有弄虚作假或其他违纪违规行为者,将按规定取消其入学资格。 (一)培养模式和毕业证书 我校是普通现代学徒制试点实施的责任主体,全面落实国家和省关于现代学徒制试点工作要求,牢牢把握现代学徒制“招生招工一体化、企业员工和学校学生双重身份、校企双主体育人”基本特征,加强对试点工作全过程、全方位管理切实提高试点人才培养质量;要坚持“标准不降、模式多元、岗位培养、在岗成才”原则,采取校企协同在岗培养、校企工学交替等培养模式,集中学习不得低于总学时的40%,实践性教学学时原则上不得低于总学时的50%。各招生专业与合作企业探索校企双主体教学运行新机制,采用线上与线下混合教学,实施学分制管理改革。符合我校毕业条件和要求的,可获得我校有关专业普通专科毕业证书。 (二)现代学徒制学籍管理 普通现代学徒制试点班学生不得转学,不得转专业,原则上不得转入同一专业普通班;试点班学生因应征入伍、生病等特殊原因经学校同意休学、复学后,有关招生院校和试点企业没有继续开展试点的,经学校、试点企业和学生协商一致,可按学校有关规定,转入同一专业通班学习或自愿退学。 (一)2025年高职院校自主招生录取的学生应按规定缴纳学费等费用,具体标准按物价部门相关规定执行。 (二)符合条件的学生,可按《退役军人事务部等七部门关于全面做好退役士兵教育培训工作的指导意见》(退役军人部发〔2021〕53号)、《财政部 教育部 人力资源社会保障部 退役军人部 中央军委国防动员部关于印发〈学生资助资金管理办法〉的通知》(财教〔2021〕310号)等文件要求申请资助。具体资助政策可登录全国学生资助管理中心网站(网址为:http://www.xszz.cee.edu.cn/)查询。不符合国家资助条件的学生,自行支付学费等费用。 咨询电话:020-36409106/0763-3919510 QQ咨询群:748318422 学校网址:https://www.gdcvi.edu.cn/ 招生网址:https://zb.gdcvi.edu.cn/ 备注:其他未尽事宜依据广东省教育考试院文件相关规定执行。
查看完整试题
登录查看完整试题答案
阅读数:5.4 k
特别声明:
1. 本站注明稿件来源为其他媒体的文/图等稿件均为转载稿,本站转载出于非商业性的教育和科研之目的,并不意味着赞同其观点或证实其内容的真实性。如转载稿涉及版权等问题,请作者在两周内速来电或来函联系,本站根据实际情况会进行下架处理。
2. 任何媒体、网站或个人未经本网协议授权不得转载、链接、转贴或以其他方式复制发表,违者本站将依法追究责任。
1. 本站注明稿件来源为其他媒体的文/图等稿件均为转载稿,本站转载出于非商业性的教育和科研之目的,并不意味着赞同其观点或证实其内容的真实性。如转载稿涉及版权等问题,请作者在两周内速来电或来函联系,本站根据实际情况会进行下架处理。
2. 任何媒体、网站或个人未经本网协议授权不得转载、链接、转贴或以其他方式复制发表,违者本站将依法追究责任。







