应教育部、新疆维吾尔自治区教育考试院相关文件要求,我校将启动2024年新疆协作计划(单列类)考生招生相关事宜,具体安排如下:
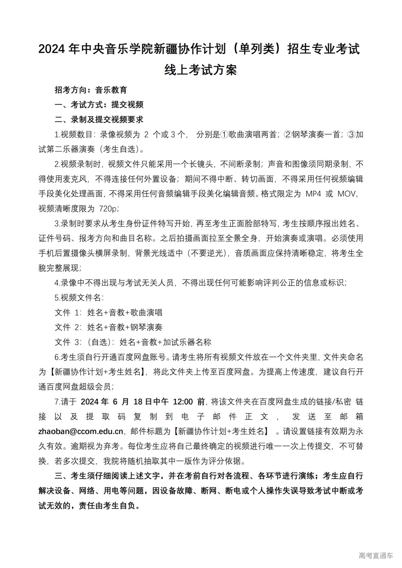
一、招考方向:音乐教育(学制四年) 名额:2人
二、生源类别:单列类(选考外语科目;录取后直接就读我校,不需修读预科)
三、学费标准:8000元/年
四、报名条件:已参加新疆维吾尔自治区2024年音乐类统考、且统考成绩合格的新疆维吾尔自治区单列类(选考外语)考生。
五、专业考试方式及内容:
专业考试方式:
线上考试,具体操作方式详见附件(《2024年新疆协作计划(单列类)考生线上专业考试方案》)。
考试内容:
1.歌曲演唱两首:其中一首为非考生本民族的民歌。
2.钢琴演奏一首:作品类别、体裁不限。
3.若有第二乐器,可加试演奏第二乐器乐曲一首。
六、录取原则:
考生省级统考相应科类成绩合格、校考成绩合格、高考文化课成绩达到生源所在省(区、市)2024年普通类专业本科批次录取控制分数线的基础上,再按照专业成绩排序,由高到低依次录取。我校认可新疆本区内少数民族协作计划(单列类)考生的地方高考加分政策。
七、报名要求:
1.报名时间:2024年6月11日-6月18日
2.报名及考试材料:
(1)请登录中央音乐学院本科招生网站zhaoban.ccom.edu.cn公告栏下载报名表格(见附件)。
(2)报名表格填写完毕后将电子版(word版)以及本人身份证、艺术类统考成绩单、本人照片(证件照)电子版同时发送至邮箱zhaoban@ccom.edu.cn,邮件名称:新疆协作计划+姓名。
(3)按照《2024年新疆协作计划(单列类)考生线上专业考试方案》要求,发送本人考试视频链接。
3.报名及考试缴费标准:每人100元人民币。
缴费方式:
方式一:使用手机支付宝扫描下方二维码自助缴费。
缴费备注:考生姓名,新疆协作计划考试报名。
方式二:银行转账。
户名:中央音乐学院 账号:344156033863
开户行: 中国银行北京大成大厦支行
转账备注:考生姓名,考生姓名,新疆协作计划考试报名。
八、专业合格名单公布时间另行通知。
咨询邮箱:zhaoban@ccom.edu.cn
2024年中央音乐学院新疆协作计划(单列类)招生专业考试线上考试方案.pdf
2024中央音乐学院新疆协作计划考生报名表docx.docx


