學校介紹 素有“華僑最高學府”之稱的暨南大學創辦於1906年,是國家“雙一流”建設高校,也是廣東省高水準大學重點建設高校。2018年10月24日,中共中央總書記、國家主席、中央軍委主席習近平蒞臨暨南大學視察並發表重要講話,囑託暨南大學堅持立德樹人根本任務,弘揚暨南精神,堅持辦學特色,把學生培養好、把學校辦得更好,為海外僑胞回祖國學習、傳承中華文化創造更好條件。 學校目前有全日制學生46949人,其中本科生31027人,研究生15922人,在校港澳臺僑及國際學生15762人,其中澳門學生近兩千人。學校積極貫徹“面向海外,面向港澳台”的辦學方針,建校至今,共培養了來自世界五大洲170多個國家和港澳台地區的各類人才50餘萬人,其中澳門畢業生近3萬名,堪稱桃李滿天下。 學校在粵港澳大灣區的廣州、深圳、珠海三地設有五個校區,是國內規模最大的港澳台僑高素質人才培養基地,已形成內地學生、港澳台僑學生、華人及其他外籍學生三類學生“分類培養、分流教學、同向融合”的培養模式。學校環境優雅,設施齊備,生活、交通便利,是澳門學生赴內地升學的首選。
2025年學校將一如既往接受澳門各中學校長推薦品學兼優的學生來我校深造,具體規定如下:
保送生應是在澳門本地中學至少完成兩年的全日制高中階段學習,操行良好、身心健康、高中階段各學年總評成績優良,或在科技、體育、文藝、社會服務等方面有突出表現的學生,由所在中學校長推薦並經我校審核後,可免予入學考試,將擇優錄取進暨南大學本科各專業學習。
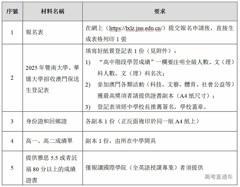
1.網上報名時間 於2024年11月1—10日,在網上(https://lxlz.jnu.edu.cn/)提交報名申請。 2.現場確認及繳費時間 於2024年11月1—11日(公眾假期除外)將下列表格報名材料提交至澳門中華教育會辦公室,並繳交報名費澳門幣550元,我校將根據學生的學習成績綜合審核決定是否錄取。未在指定時間完成現場確認及繳納報名費者,視為未報名成功。 3.注意事項 本科招生專業請參照《2025年暨南大學招收澳門學生簡章》。達到錄取標準的保送生,若報讀國際學院(全英語授課專業),還須提供雅思5.5或者託福80分以上的成績證書,方可錄入國際學院各專業;若報讀體育教育、播音與主持藝術、書法學、動畫、戲劇影視導演和錄音藝術專業者,原則上須第一志願專業報考,且還須另行報名專業術科考試,經術科測試合格,參考其相關文化課成績,擇優錄取到相關專業。
暨南大學本科生招生辦公室 地址:中國廣東省廣州市黃埔大道西601號 郵編:510632 電話:20-85220130 傳真:20-85221340 Email:ozsb@jnu.edu.cn 暨南大學駐澳門聯絡處 地址:澳門和樂大馬路58號宏基大廈第一座1樓A 電話:853-28234925 傳真:853-28234121 澳門中華教育會 地址:澳門水坑尾街78號中建商業大廈七樓 電話:853-28333611


