招生对象与条件
已参加 2024年普通高考报名,且参加普通高中学业水平语文、数学、外语、思想政治、历史、地理、物理化学、生物、信息技术 10 门科目的合格性考试并取得成绩(符合高考报名条件的退役士兵合格性考试不作要求)。报考我校美术类专业的考生,须参加江苏省美术类专业省统考。
报名时间、办法、费用
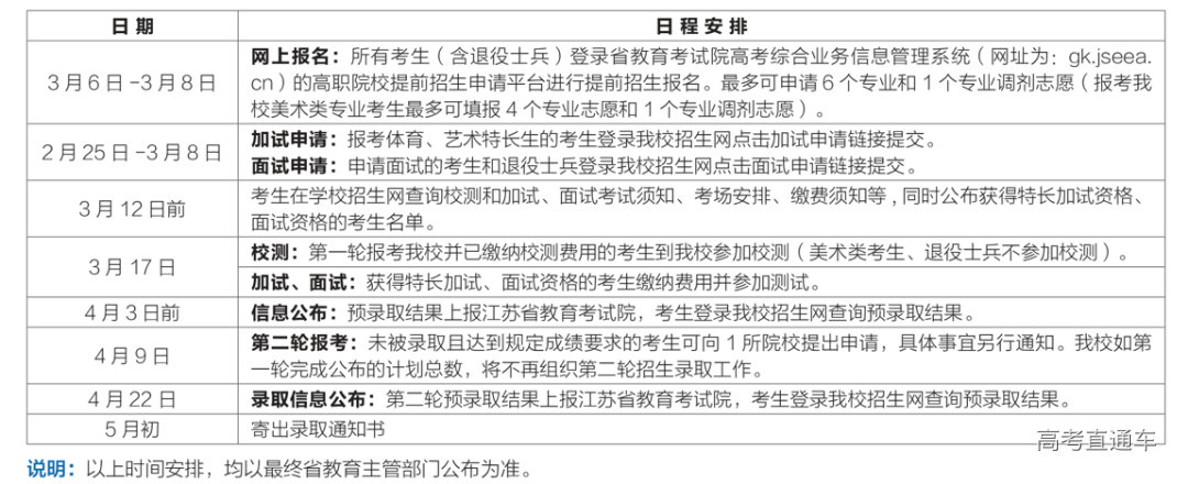
报名时间:3月6日~3月8日
报名办法:所有考生(含退役士兵)登录江苏省教育考试院网站(http://www.jseea.cn)或学校招生网(https://zsjy.ccit.js.cn/),进入高职院校提前招生申请平台报考。
加试、面试申请(符合条件者申请):2月25日~3月8日登录学校招生网申请。
退役士兵的报名与确认:已办理江苏省2024年高考报名的退役士兵,须填写“江苏省2024年高职院校提前招生退役士兵考生资格审核表”(下文简称“审核表”),经县(市、区)退役军人事务部门和我校审核后报省教育考试院,并由省教育考试院会同省退役军人事务部门共同审核、公示等程序后,只需要参加我校组织的面试。录取的退役士兵在校期间学费由财政、民政部门拨付。
校测费用:60元/生(特长加试:60元/项;面试:60元/生),费用由考生在考前登录学校网址缴纳,或在参加校测及加试现场缴纳。
考核时间、地点
校测时间:3月17日 面试、加试时间:3月17日下午 考核地点:常州信息职业技术学院(常州市武进区湖塘镇鸣新中路22号) 仅报考体育、艺术特长者需要参与加试 仅申请面试者及退役士兵需要参加面试 考核办法 校测内容及形式 点击图片,下载往年校测真题 录取办法及专业要求 录取办法 录取工作在省教育考试院指导下,由学校统一组织录取,按照公开、公平、公正、遵循志愿、择优录取的原则录取。 ①录取专业时,按同类考生,总成绩由高分到低分录取。 ②考生同分情况下,普通类学生,依次比较校测总分、校测综合知识分、校测生活技能素质分、校测数学成绩、校测语文成绩、语数外合格性考试成绩折合分、高中综合素质评价成绩;美术类学生,依次比较省统考成绩、语数外合格性考试成绩折合分、高中综合素质评价成绩,若仍相同按我校最终同分考生调整方案排序后录取。 ③体育、艺术特长生,须参加校测(美术类考生无需校测)和加试,根据计划数和考生成绩,单独划线录取(原则上同一专业录取不超5人);未被特长类录取的考生将纳入其原始普通类或美术类身份,按对应类型的招生计划、考核方式进行录取。 ④退役士兵经过报名、审核、公示等程序后,直接参加学校组织的面试,面试成绩合格(总分100分,大于等于60分)则录取在第一专业。 专业要求 考生的身体条件必须符合教育部、卫生部和中国残疾人联合会印发的《普通高等学校招生体检工作指导意见》及有关补充规定,若隐瞒病情病史,学校将按照本校学籍管理规定中有关退学与休学的规定执行。 日程安排 招生计划



