近日,福建省教育厅发布关于同意三明医学科技职业学院章程部分条款修改的批复(原文附后)。
《三明医学科技职业学院章程修正案(2023年核准稿)》中提到,努力把学院建设成为符合现代职业教育发展规律,特色鲜明、产教融合紧密、创新意识突出、办学水平领先的全省山区医学人才培养重点基地和三明革命老区本科层次职业技术大学。
福建省教育厅关于同意三明医学科技职业学院章程部分条款修改的批复 三明医学科技职业学院: 你校《关于申请核准〈三明医学科技职业学院(修正案)〉的请示》(明医科院〔2023〕62号)收悉。经审核,该章程修正案符合《中华人民共和国高等教育法》《高等学校章程制定暂行办法》和《福建省公办高校章程修订工作规程(试行)》规定,现予核准。 请你校重新印发新修订的章程,向本校和社会公布,并于公布之日起30日内,将电子文本和正式文本(一式两份)报我厅备案。 附件:三明医学科技职业学院章程修正案(2023年核准稿) 福建省教育厅 2023年11月6日 三明医学科技职业学院章程修正案(滑动浏览)👇
2023年5月,有委员提出:关于支持建设革命老区本科职业技术大学的建议。
对此,三明市教育局进行了答复:支持三明医学科技职业学院扩大发展用地、支持增加一般公共预算拨款、支持沙县教学点建设、支持调整系部设置和统筹使用新增编制、支持招才引智和队伍建设、支持三明医学科技职业学院做好升本准备。
三明医学科技职业学院加油!
祝愿早日升本
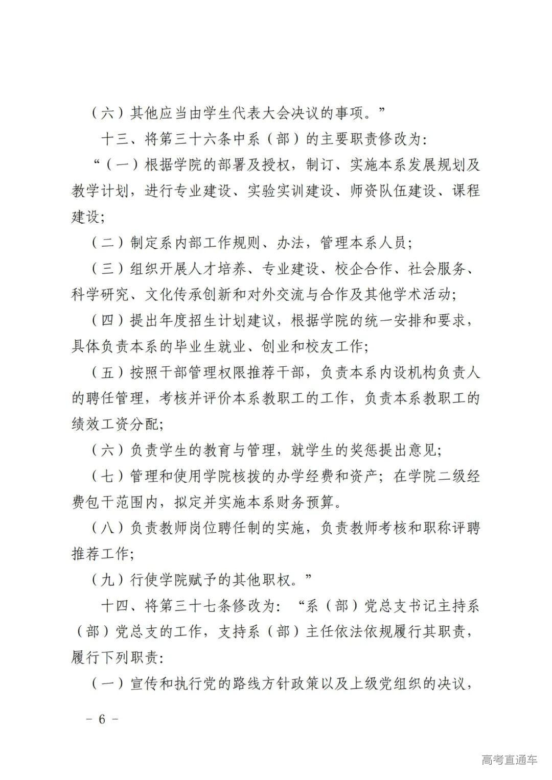
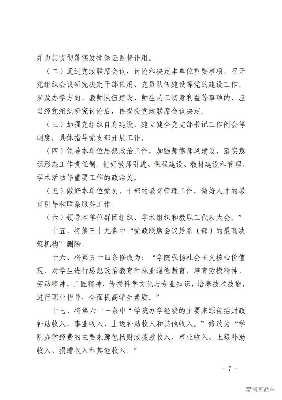
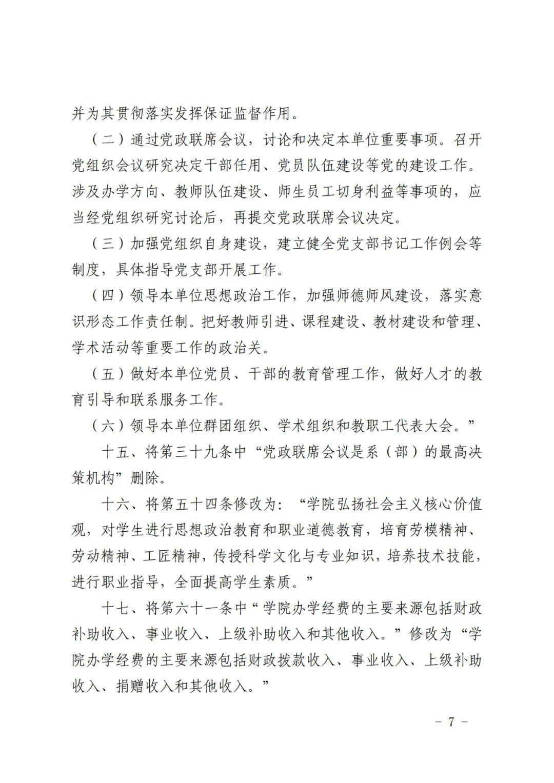
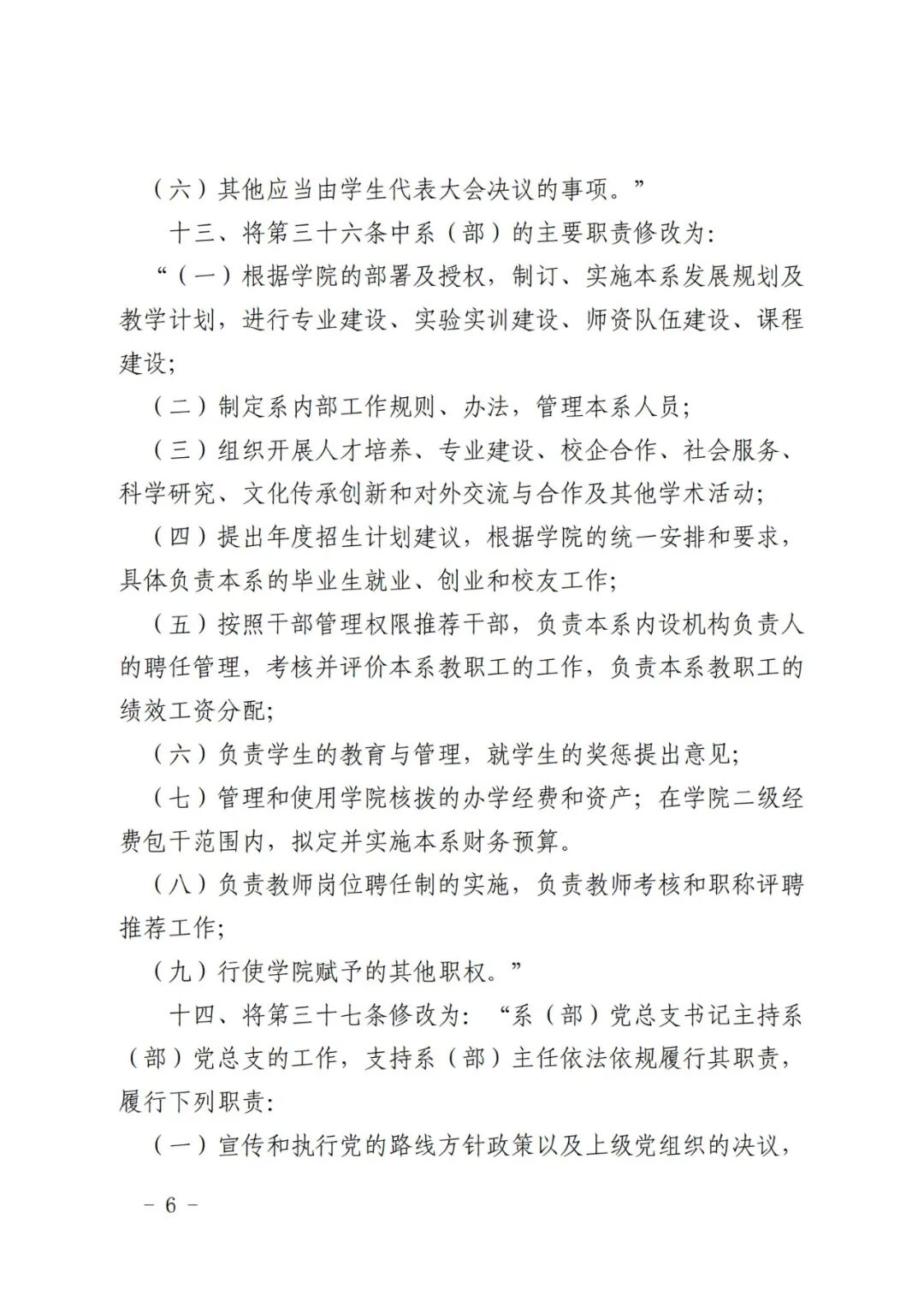
三明医学科技职业学院是三明市人民政府举办的一所全日制综合性高职院校,前身是2005年5月成立的三明职业技术学院,2016年9月经福建省人民政府批准更为现名。 学院目前有医药卫生、财经商贸、人文教育、工程设计等4大专业群45个招生专业。其中,国控专业4个,国家级示范专业2个,省级示范专业9个;省级产教融合示范专业点2个、现代学徒制试点专业4个,服务产业特色专业群2个;省级高水平专业群2个。有梅园商务、国德健康养老、永智智能制造等3个省级产业学院和农村电商、亲亲袋鼠托育等2个市级产业学院。 学院有全日制在校大专生1.4万多人,历届毕业生从业资格证考试通过率高于全国全省平均水平,就业率稳定在95%左右。 2023年各专业录取数据如下👇 夏季高考: 高职分类招考:
















