第一章 总则
第一条 根据《教育部办公厅关于山东省开展普通本科高校综合评价招生试点的意见》(教学厅函〔2016〕36号)、《教育部办公厅关于做好 2022 年普通高校部分特殊类型招生工作的通知》(教学厅〔2021〕7号)和《山东省教育厅关于做好2022年普通本科高校综合评价招生试点的通知》(鲁教学函〔2022〕9号)等文件要求,结合学校实际情况,特制定本章程。
第二条 青岛大学本科综合评价招生工作贯彻“公平竞争、公正选拔、公开程序,全面考核、综合评价、择优录取”的原则。
第三条 青岛大学本科综合评价招生工作接受各级纪检、监察部门、新闻媒体、考生及其家长和社会各界的监督。
第二章 学校概况
第四条 学校名称:青岛大学 学校代码:11065
第五条 学校地址:浮山校区(青岛市宁夏路308号)
金家岭校区(青岛市松岭路93号)
松山校区(青岛市登州路38号)
第六条 办学层次:具有学士、硕士、博士学位授予权
第七条 颁发毕业证书及学位证书的学校名称:青岛大学
第三章 组织机构
第八条 学校本科招生工作领导小组负责制定综合评价招生政策,研究决定综合评价招生工作中的重大事宜。学校招生办公室具体负责综合评价招生工作的组织实施。
第九条 学校纪委(监察专员办公室)负责受理关于招生工作中违纪违法问题的信访举报。
通信地址:青岛市宁夏路308号青岛大学纪委(监察专员办公室);邮政编码:266071;电话:0532-85955750。
第四章 招生计划与报名
第十条 招生专业、计划
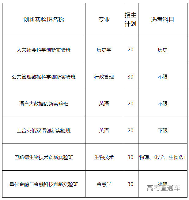
青岛大学2022年综合评价招生设立6个创新实验班,面向山东省招生,招生计划总数150名,以省招生主管部门公布为准。
第十一条 报名条件
具有山东省2022年普通高等学校招生统一考试报名资格,品德优良,身心健康,综合素质较高,具有创新能力和培养潜质,有一定学科特长或特殊才能的应届普通高中毕业生;普通高中学业水平合格考试10门科目全部合格,高中三年参加不少于10个工作日的社区服务和1周社会实践,并完成不少于6学分的考察探究活动(以山东省普通高中学生综合素质档案为准)。符合以下条件之一者,均可申请报考:
(一)自然科学素养类竞赛:高中阶段个人独立在全国青少年人工智能创新挑战赛、全国中小学信息技术创新与实践大赛、“明天小小科学家”奖励活动、全国青年科普创新实验暨作品大赛、宋庆龄少年儿童发明奖、全国青少年科技创新大赛(不含展示类比赛)、全国青少年航天创新大赛、全国中学生地球科学奥林匹克竞赛、全国高中数学联赛(证书落款为:中国数学会)、全国中学生物理竞赛(证书落款为:中国物理学会)、中国化学奥林匹克竞赛(初赛)(证书落款为:中国化学会)、全国中学生生物学联赛(证书落款为:中国植物学会/中国动物学会)、全国青少年信息学奥林匹克联赛(证书落款为:中国计算机学会)中获得山东赛区决赛三等奖及以上。
(二)人文综合素养类竞赛:高中阶段个人独立在世界华人学生作文大赛、“外研社杯”全国中学生外语素养大赛(不含外卡赛)、全国中学生科普科幻作文大赛、高中生创新能力大赛、全国中学生创新作文大赛、全国中学生环境保护优秀作文征集活动、新概念作文大赛获得山东赛区决赛二等奖及以上;或叶圣陶杯全国中学生新作文大赛获全国决赛二等奖及以上、“语文报杯•时代新人说” 国家级决赛二等奖及以上。
(三)高中阶段获得省级及以上“优秀学生干部”、“优秀学生”等荣誉称号者。
注:高中阶段是指2019年9月-2022年6月,个人独立是指获奖证书中只有报名考生一人。
第十二条 报名流程
(一)网上报名:凡符合报考条件的考生均须按时通过教育部阳光高考平台进行网上报名(http://gaokao.chsi.com.cn/zzbm/)。考生根据网上提示的报名流程办理报名相关手续并上传所需材料扫描件或照片,上传的材料务必清晰可读。考生上传符合报名条件的一种竞赛、荣誉证书材料即可,和报名条件无关的不要上传。对未按规定完成报名或报名材料不符合要求的考生,将审核不通过,报名结束后不再接受报名材料更改或补充,请谨慎操作。
(二)网上报名和现场确认时需提交的材料:
注意事项:
1.上传获奖证书尽量使用扫描件,如需对获奖证书拍照,请关闭闪光灯,保证自然光线充足,按照证书版式进行拍照,横版证书请拍横版,竖版证书请拍竖版,照片上传系统后不得颠倒,确保照片中证书竞赛名称、考生姓名和获奖级别等重要信息清晰可见,符合从左至右的阅读方式。
2.通过初审的考生现场确认时请将报名材料按以上顺序装订成册,其中第2项和第5项材料不用提供,第3项和第4项材料只装订复印件,原件用于审核查验。
3.初审只审核考生报名材料的电子版,通过初审的考生并不意味一定能够进入复试,现场确认时将对考生报名材料的原件进行严格审核,如因考生报名材料的原件不符合报名要求或弄虚作假,将取消初审合格资格,所缴纳费用不予退还。
第五章 选拔程序
第十三条 初试(报名材料评审)
学校将组织专家评审小组对考生提交的报名材料进行评审,主要参考考生获奖情况、高中综合表现、个人陈述,原则上按照不低于招生计划数的6倍,择优选拔确定通过初试的考生名单。
第十四条 复试(综合素质测试)
(一)通过初试的考生须参加我校组织的复试,复试成绩满分为750分。复试主要考察学生的综合素质、专业素养和专业潜质。测试结束后,根据复试成绩由高到低,原则上按照不超过招生计划数的5倍确定入围名单。
(二)复试考场由考生随机抽签确定,考场内全程录像。
(三)入围考生名单在教育部阳光招生平台及我校本科招生信息网上进行公示,并报山东省教育招生考试院核准备案。
第十五条 综合评价工作时间安排
(一)网上报名:5月5日9:00—5月9日16:00。
(二)教育部阳光高考信息公开平台公示初审合格名单:6月6日。
(三)初审合格考生网上确认、准考证打印: 6月10日9:00- 6月12日17:00,在考试时间冲突的情况下只允许在报名系统中确认1所学校。
(四)复试现场确认时间:6月18日9:00-16:00;地址:青岛大学浮山校区西院学生事务大厅(青岛市市南区宁夏路308号博文楼一楼);考生现场确认时必须按要求提交所有报名材料的原件,上交材料按规定顺序装订成册,材料不全者不予参加复试。
(五)复试时间:6月19日上午8:00、下午13:00(以准考证通知为准),考生需按照准考证具体要求准时报到,抽签确定考场和考试顺序,迟到者视为主动放弃考试资格,不得入场。
(六)入围名单公示及成绩查询:6月22日起。
请考生结合自身情况在规定时间内完成上述工作,超出规定时间的申请不予受理。
如遇疫情等不可抗力因素,学校将对以上时间和地点安排进行调整,学校将及时在本科招生信息网发布最新通知。
第六章 录取
第十六条 志愿填报
(一)学校志愿填报:入围考生应在普通类提前批次填报我校志愿。
(二)专业志愿填报:考生填报的专业志愿必须符合选考科目的要求,每人最多填报6个专业志愿,以及1个专业调剂志愿。
第十七条 录取原则
综合评价录取批次为普通类提前批。对于进档考生,按照考生“综合成绩优先、遵循志愿”原则进行录取。若考生综合成绩相同时,则按高考文化成绩总分、高考文化成绩总分位次排序,排序靠前者优先录取,高考文化成绩不低于山东省首次划定的特殊类型录取控制分数线。
当考生综合成绩无法满足所填报的专业志愿时,如果考生服从专业调剂,根据考生综合成绩和选考科目调剂到招生计划尚未完成的专业,直至录满;对于不服从专业调剂的,做退档处理。
第十八条 考生综合成绩计算办法
考生综合成绩(满分750分)=高考文化成绩(满分750分)*70%+复试成绩(满分750分)*30%(保留两位小数)。
第十九条 对考生的身体健康要求,参照《普通高等学校招生体检工作指导意见》的规定。凡考生体检符合“学校可以不予录取”条款的,学校按“不予录取”执行。
第二十条 综合评价属于特殊类型招生,学生被录取后不能申请转专业。
第二十一条 学校录取结果按照教育部和山东省教育招生考试院的有关要求及规定的形式进行公布,考生可登陆学校本科招生信息网和山东省教育招生考试院网站查询。
第七章 入学复查、收费
第二十二条 被我校录取的新生,应在学校规定的期限内到校办理入学手续。因故不能按期入学者,应向学校请假,未请假或请假逾期者,视为放弃入学资格。新生入学后,学校在三个月内按照教育部规定对其进行复查。复查不合格者,由学校区别情况,予以处理,直至取消入学资格。
第二十三条 综合评价招生考试是普通高等学校招生考试的组成部分,考生应本着诚信的原则提供真实准确的报名申请材料并参加复试。根据《普通高等学校招生违规行为处理暂行办法》(教育部令第36号)第十一条规定,考生有下列情形之一的,应当如实记入其考试诚信档案:下列行为在报名阶段发现的,对查实提供虚假申请材料的考生,由高校依照相关规定取消其综合评价招生相应资格,并将有关情况通报省教育招生考试院,由省教育招生考试院依照相关规定取消其高考相应资格;在入学前发现的,取消入学资格;入学后发现的,取消录取资格或者学籍;毕业后发现的,由教育行政部门宣布学历、学位证书无效,责令收回或者予以没收;涉嫌犯罪的,依法移送司法机关处理。
(一)提供虚假姓名、年龄、民族、户籍等个人信息,伪造、非法获得证件、成绩证明、荣誉证书等,骗取报名资格、享受优惠政策的;
(二)在综合素质评价、相关申请材料中提供虚假材料、影响录取结果的;
(三)冒名顶替入学,由他人替考入学或者取得优惠资格的;
(四)其他严重违反高校招生规定的弄虚作假行为。
第二十四条 学校严格执行山东省发展和改革委员会、省财政厅、教育厅统一规定的收费标准。
(一)初试阶段:考生需缴纳报名费30元。
(二)复试阶段:进入复试的考生需缴纳面试费50元。
(三)学校实行学分制收费,综合评价招生各专业学费标准按照省发展和改革委员会、省财政厅、省教育厅核定的收费标准及有关规定执行。
第八章 附则
第二十五条 高中学校应当对所出具的推荐材料或者盖章认可的自荐材料认真核实,出现弄虚作假情形的,我校保留采取相关措施的权利。
第二十六条 本章程内容如有与教育部或山东省招生政策不符的,以教育部或山东省招生政策为准。
第二十七条 联系方式:
地址:青岛市市南区宁夏路308号青岛大学本科招生办公室
邮编:266071
咨询电话:0532—83780001~9
学校网址:https://www.qdu.edu.cn
本科招生信息网网址:https://zs.qdu.edu.cn
电子邮箱:zsb@qdu.edu.cn
附件1:青岛大学2022年综合评价招生获奖情况统计表.xlsx
附件3:青岛大学2022年综合评价招生报考材料真实性承诺书.pdf




