”
受新冠肺炎疫情影响,全球范围内学生流动遇阻。为切实回应社会关切和需求,拓展留学计划因新冠肺炎遇阻学生的就学路径,经教育部
受新冠肺炎疫情影响,全球范围内学生流动遇阻。为切实回应社会关切和需求,拓展留学计划因新冠肺炎遇阻学生的就学路径,经教育部批准,结合香港中文大学(深圳)招生工作的实际情况,现公布《香港中文大学(深圳)2020年本科生自主招生简章》及《香港中文大学(深圳)2020年研究生自主招生简章》(见附件2 及附件4),为2020年秋季学期自主择优招录符合条件的出国留学生,提供申请在香港中文大学(深圳)就读的机会。
持有境外大学录取通知书,原计划就读境外本科、研究生的中国内地学生,可按照招生简章中的要求,在2020年9月20日前按时递交申请材料。香港中文大学(深圳)将对学生的申请信息及申请材料进行审核,并对合格的申请者签发2020年秋季入学通知书。



学校概况


香港中文大学(深圳)定位于创建世界一流研究型大学,为国家和地区培养具有国际视野的创新型高层次人才。大学以英文为主要教学语言,由包含多位诺贝尔奖得主在内的国际一流学者任教,与100多所海外一流名校开展国际交流,实行书院制教学、重视全人教育,强调通识教育,注重中西方文化传承。符合有关专业要求的毕业生将获授香港中文大学学位证书。


招生专业


本科生招生专业
自主招生按学院大类招生,学生须在报名时填写学院(或金融工程专业)志愿,被录取的学生大一结束时可在所属学院的所有专业内选定主修专业(金融工程专业学生除外)。
经教育部批准,香港中文大学(深圳)2020年各学院设立的本科专业包括:
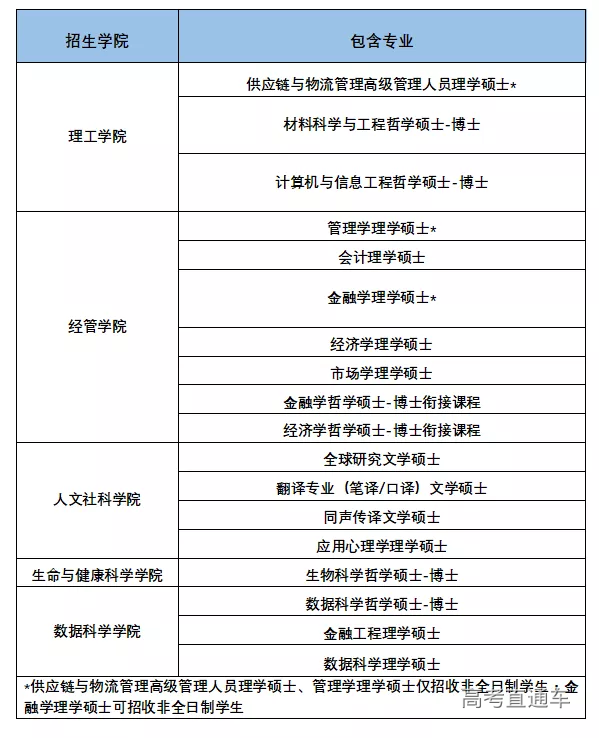
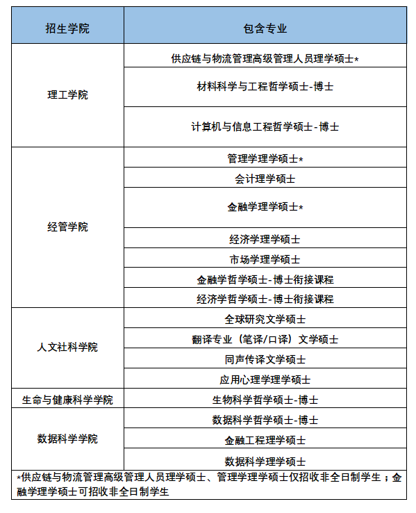
研究生招生专业
经教育部批准,香港中文大学(深圳)2020年各学院设立的研究生专业包括:


选拔要求


本科生招生要求
一、 英语语言要求
申请者须符合英语要求(符合以下要求之一):
1) 托福:网考不低于79分;笔试不低于550分;
2) 雅思(学术类):平均分不低于6.5分;
二、申请材料须包括:
(一) 自主招生报名申请表(表格见附件);
(二) 个人身份证扫描件;
(三) 已获得的境外院校录取通知书;
(四) 语言成绩证明材料(如雅思、托福等);
(五) 国际升学考试证明材料(如SAT、ACT等)。
请将个人所有申请材料电子文档放在一个文件夹内,以压缩文件发送到指定邮箱。压缩文件名为:第一志愿学院-毕业高中校名全称-申请者证件号码-申请者姓名。文件夹内文档顺序及命名分别为:
1- 自主招生报名申请表-申请者姓名;
2- 个人身份证扫描件-申请者姓名(正反面须在同一页);
3-境外大学录取通知书-申请者姓名(若有多个通知书请扫描至一个文档里展示);
4-语言成绩证明-申请者姓名;
5-国际升学考试证明-申请者姓名。
三、初审及面试
学校将对申请材料进行初审,2020年9月23日前,学校将以邮件形式陆续邀请初审通过的申请者参加面试,择优确定预录取学生名单。
四、报名截止时间
2020年9月20日23:59
五、报名方式
凡符合招生条件的申请者须在9月20日前按时递交申请材料至admissions-zz@cuhk.edu.cn(邮件标题为:申请者证件号码+申请者姓名+香港中文大学(深圳)自主招生申请),完成申请步骤。学校将对学生的申请信息及申请材料进行审核。
研究生招生要求
一、 语言成绩
a. 托福:网考不低于79分;笔试不低于550分;
b. 雅思(学术类):平均分不低于6.5分;
c. 研究生管理科学入学考试GMAT: 语文不低于21分;
d. 完成以英语为教学语言的学位课程,香港中文大学(深圳)研究生院可要求申请人提供额外的证明文件,以证明其英语水平;
二、本科期间成绩要求
a.申请硕士学位课程:毕业于认可的大学,获得学士学位,成绩不低于“B”/二等荣誉;
b.申请博士学位课程:毕业于认可的大学,获得硕士学位;或获得学士学位,成绩不低于“B”/二等荣誉;
三、申请材料须包括:
(一)自主招生报名申请表(表格见附件);
(二)个人身份证扫描件;
(三)已获得的境外院校录取通知书;
(四)语言成绩证明材料(如雅思、托福等)扫描件;
(五)本科期间成绩单扫描件;
(六)本科期间学位证书和毕业证书。
请将个人所有申请材料电子文档放在一个文件夹内以压缩文件发送到指定邮箱。压缩文件名为:申请专业-申请者证件号码-申请者姓名。文件夹内文档顺序及命名分别为:
1-自主招生报名申请表-申请者姓名;
2-个人身份证扫描件-申请者姓名(正反面须在同一页);
1- 境外大学录取通知书-申请者姓名(若有多个通知书请扫描至一个文档里展示);
2- 语言成绩证明-申请者姓名;
3- 本科期间成绩证明-申请者姓名;
4- 本科学历证明-申请者姓名。
四、报名截止时间
2020年9月20日23:59
五、报名方式
凡符合招生条件的申请者须在9月20日前按时递交申请材料至研究生招生邮箱gs@cuhk.edu.cn(邮件标题为:申请者证件号码+申请者姓名+香港中文大学(深圳)研究生自主招生申请),完成申请步骤。学校将对学生的申请信息及申请材料进行审核。


学籍与学位


新生入学后,录取的学生应放弃原留学资格,并在香港中文大学学生注册系统注册,同时在教育部中外合作办学学生注册系统中注册。对符合学位授予条件的毕业生,授予香港中文大学学位并颁发学位证书,并可在教育部留学服务中心获得认证。


联系方式


本科生招生办公室招生热线:(0755)8427 3500
电子邮箱:admissions-zz@cuhk.edu.cn
研究生招生办公室招生热线:(0755)8427 3900
电子邮箱:gs@cuhk.edu.cn
附件:
1. 香港中文大学(深圳)简介下载二维码:

2. 香港中文大学(深圳)2020年本科生自主招生简章下载二维码:

3.香港中文大学(深圳)2020年本科生自主招生报名表下载二维码:

4.香港中文大学(深圳)2020年研究生自主招生简章下载二维码:

5. 香港中文大学(深圳)2020年研究生自主招生报名表:


