根据教育部办公厅《关于做好2023年普通高等学校部分特殊类型招生工作的通知》(教学厅〔2022〕8号)相关规定,结合我校高水平运动队建设需要和人才培养目标,特制定本简章。
一 招生项目及计划
1. 统测项目
2.校测项目
二 报名条件
1.符合国家规定的2023年普通高等学校招生报考条件,且具有高级中等教育毕业同等学力或高级中等教育学校毕业的考生。
2.各项目报名要求如下: (1)男子足球、游泳、女子排球、田径项目:获得国家一级运动员(含)以上证书的考生。 (2)网球项目:获得国家一级运动员(含)以上证书考生,或者获得国家二级运动员证书且高中阶段(2020年7月1日-2023年1月16日)在省级(含)以上比赛中至少获得一次单打或双打前三名考生。
备注
(1)根据体育总局办公厅 教育部办公厅《关于印发2023年普通高等学校运动训练、武术与民族传统体育专业招生管理办法的通知》(体科字〔2022〕224号)文件规定,考生若已报名运动训练、武术与民族传统体育专业志愿并被录取,不得放弃录取资格,同时不再参加普通高考及高校高水平运动队的录取。请考生谨慎选择报考。
(2)持有国家一级运动员(含)以上证书考生,可申请单招或统招,但两者不能同时申请。
(3)考生所持本人运动员技术等级证书中的运动项目应与报考我校的运动项目一致(原则上运动小项也应对应一致,田径项目须严格对应)。
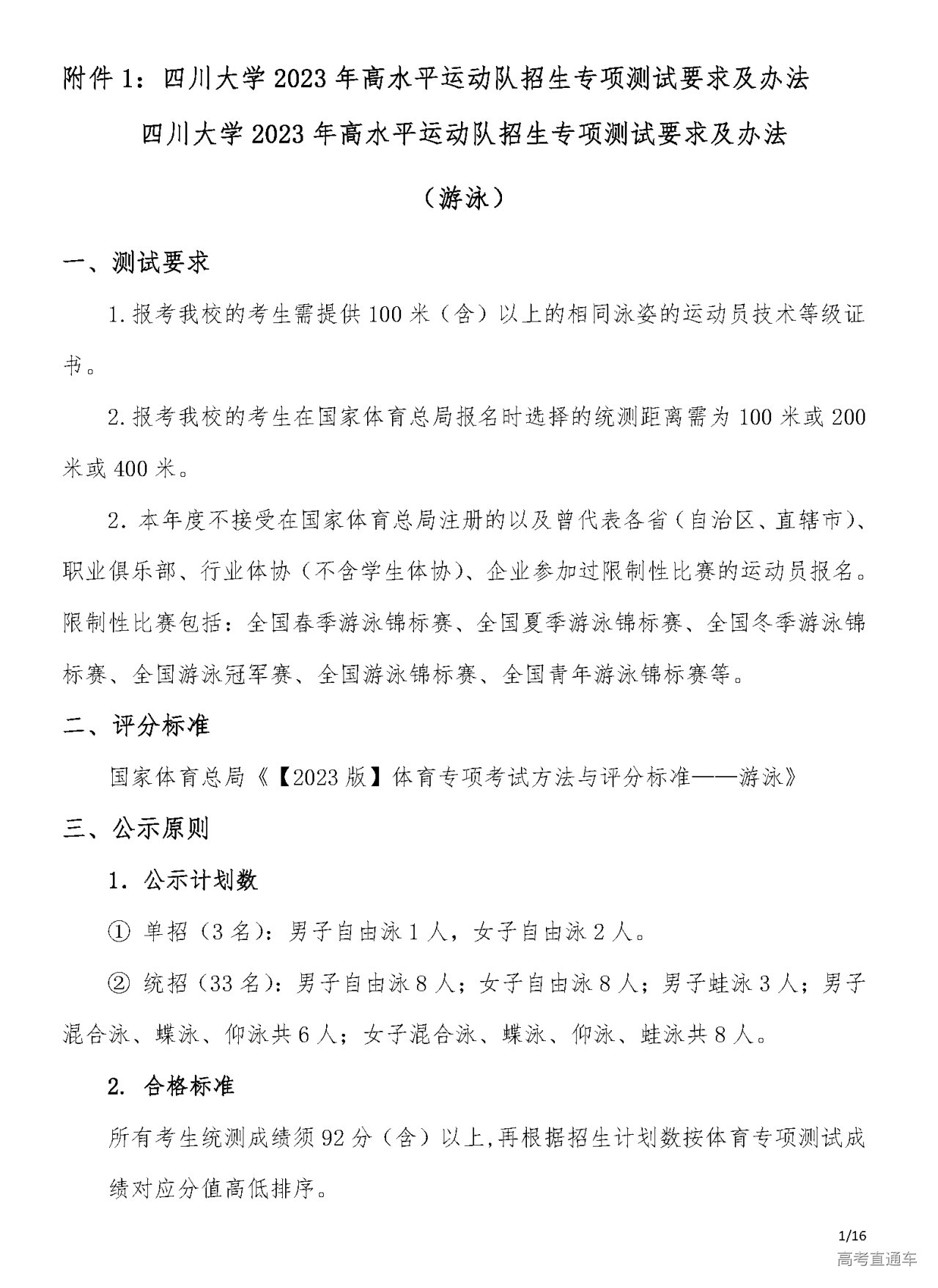
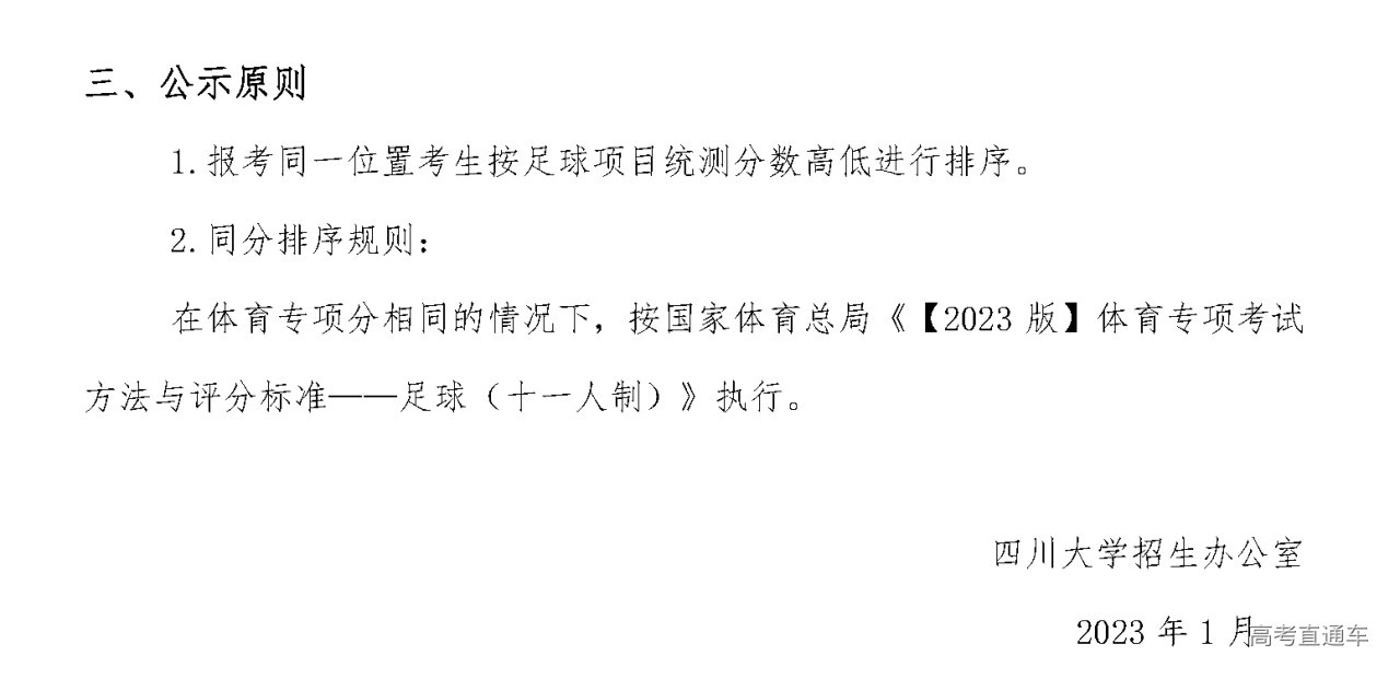
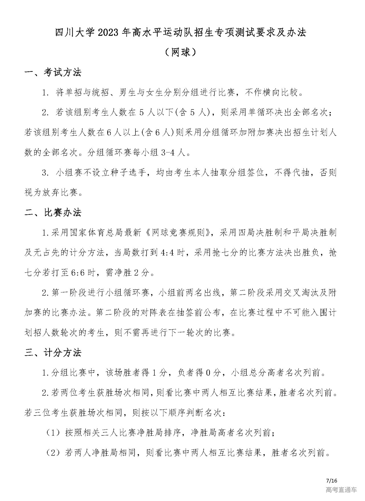
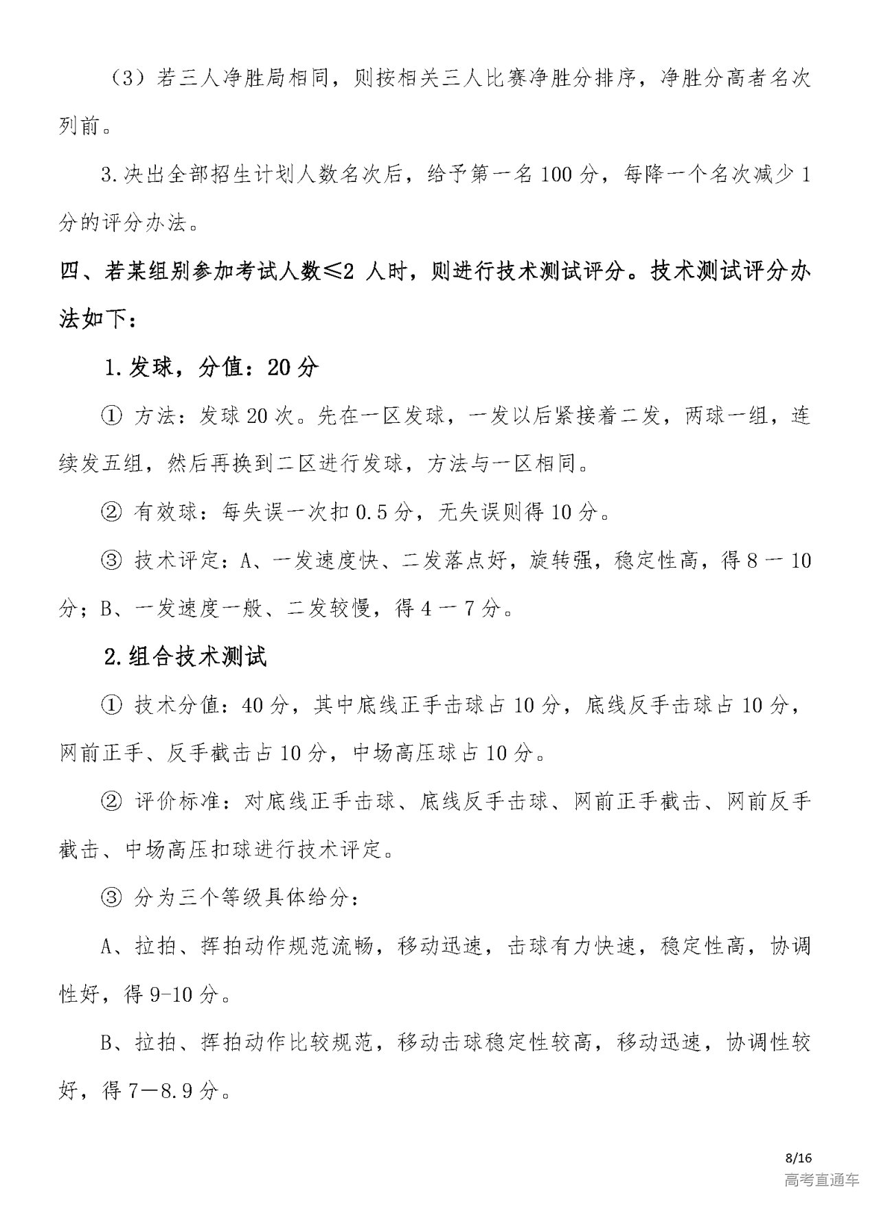
(4)所有项目的具体要求及测试办法按《四川大学2023年高水平运动队招生专项测试要求及办法》(详见附件1)执行。
三 报名程序
1.网上注册报名
统测项目、校测项目招生项目报名网址:教育部阳光高考特殊类型招生报名系统(https://gaokao.chsi.com.cn/gspyddbm/),统测项目考生还须同时在中国运动员文化教育网(网址:https://www.ydyeducation.com/)报名。
2.网上提交材料
(1)请登录“教育部阳光高考特殊类型招生报名系统”,按照要求进行网上报名、填写及提交申请表。申请表提交成功后,请用A4纸打印申请表,交由所在学校(或单位)签字盖章后扫描上传。上传的申请材料须清晰、真实、完整,否则报名无效。考生无需再邮寄纸质报名材料; (2)考生本人身份证正反面复印件; (3)运动员等级证书、运动成绩证书、竞赛成绩册、秩序册等相关证明材料; (4)足球项目统测考生须提供《四川大学高水平运动队主力队员信息确认表》(详见附件3),同一赛事三场比赛的上场名单表。
四 选拔程序
1.初审
我校将通过“国家体育总局运动员技术等级系统”对考生所提供的运动员等级证书进行核查,结合我校高水平运动队建设需要,根据考生申请材料组织专家进行综合评价,择优确定初审合格名单。初审合格名单以四川大学本科招生网公示为准。
2.网上缴费
统测项目:初审合格考生须在中国运动员文化教育网缴纳考试报名费,缴纳标准按国家体育总局科教司的相关要求执行,无需在教育部阳光高考特殊类型招生报名系统缴费。
校测项目:初审合格考生须在教育部阳光高考特殊类型招生报名系统缴纳报名考试费200元/人,缴费标准见《四川省发展和改革委员会 四川省财政厅关于重新发布全省教育系统考试考务行政事业性收费的通知》(川发改价格[2017] 467号)。未按时进行网上缴费的考生将被取消我校体育专项测试资格。
3.校测项目的体育专项测试
(1)考生须到四川大学报到并进行体育专项测试。 (2)考生报到时须携带本人身份证、运动等级证书、比赛成绩证明材料原件,办理报到手续;同时现场照相办理准考证并采集考生指纹信息。 (3)考生须签订《反兴奋剂承诺书》、《考试诚信承诺书》,相关要求按教育部的政策执行。拒不签订承诺书的考生,将被取消我校体育专项测试资格。 (4)考生自备运动服、运动鞋及必要的运动器材。
4.单招考生的文化考试
5.合格名单公示
按照教育部的相关规定,依据《四川大学2023年高水平运动队专项测试要求及办法》择优确定合格名单,宁缺毋滥,并向社会公示,公示无异议者为我校高水平运动员预备人选。
请高水平运动员预备人选务必于2023年7月1日前将《四川大学2023年招收高水平运动员高考志愿表》(详见附件2)扫描件发邮件至体育学院董老师(Email: 529984007@qq.com,联系电话:18628890388),逾期未发送者视为自动放弃。
五 录取程序 录取原则和专业选择范围如下:
1.录取原则
(1)单招考生: 公示无异议且文化考试达到我校合格分数线的单招考生按照教育部的相关录取规定进行录取。
(2)统招考生: 公示无异议的统招考生,高考成绩(不含加分,下同)须达到考生所在省(区、市)普通类本科同科类第二批次录取控制分数线(合并本科批次省份,该录取控制分数线以当地省级招生考试机构政策为准)。
2.专业选择范围
我校将根据体育专项测试成绩、高考成绩和专业招生计划等综合考虑安排录取专业,考生须服从我校的专业安排。专业安排如下:
(1)单招考生 单招考生文化考试成绩达到我校合格线,可申请专业:新闻传播学类、法学、国际政治、公共管理类、工商管理类;
(2)统招考生 ① 达到我校录取控制分数线的考生,我校2023年招生专业,除口腔医学、临床医学、金融学类、数学类等相关专业外,其他均可申请。
② 高考成绩达到生源省份2023年普通类本科同科类第一批次录取控制分数线(合并本科批次省份,参照该省份确定的部分特殊类型相应最低录取控制分数线执行)且体育专项测试成绩特别优秀,具体如下:
我校2023年招生专业,除口腔医学(八年制)和临床医学(八年制)外,其他均可申请。
备注
(1)新高考改革省份的统招考生,高考文化考试的选考科目要符合我校报考专业的选科要求。
(2)录取专业名称最终以《四川大学2023年本科招生专业目录》为准。
六 日程安排
2023年1月16日至2023年2月20日 网上报名 2023年2月28日前 公示初审合格名单 2023年3月1日至3月5日 网上缴费 2023年3月10日 校测项目体育专项测试报到,详见准考证 2023年3月11-12日 校测项目的体育专项测试,详见准考证 2023年3月-5月 公示体育专项测试合格名单 2023年7月1日前 提交高考志愿表 2023年7月 按照有关规定办理录取手续
备注:男子足球、游泳、田径统测项目相关要求详见中国运动员文化教育网。
七 其他事项
1.因不可抗力导致可能影响招生考试过程的情况发生,我校可根据情况调整及修改招生简章,本招生简章最终解释权归四川大学招生办公室所有。
2.参加我校高水平运动队的体育专项测试的校测项目考生必须在保险公司购买测试期间(含往返)的个人“人身意外伤害保险”,并在报到时提供保单原件。凡在测试过程中因考生自身原因造成的运动伤害,责任自行承担。
3.我校将与录取的高水平运动员签订协议,在校学习期间,必须遵守学校的有关规定,服从安排,参加学校组织的有关体育训练和比赛,承担个人应尽的义务。我校将在入学后对所录取的学生进行身体健康复检、指纹核对和运动水平复测,凡不符合录取要求或者弄虚作假者,按教育部相关规定处理。 八 联系方式
招生咨询地址 成都市一环路南一段24号四川大学招生办公室
本科招生网网址 http://zs.scu.edu.cn
附件(可下载):
附件1:四川大学2023年高水平运动队招生专项测试要求及办法.pdf
附件2:四川大学2023年招收高水平运动员高考志愿表.pdf






















