学校代码:14510 学校名称:惠州城市职业学院 学校代码:14510 学校地址:广东省惠州市惠城区福长岭明德路1号 办学层次:高职(专科) 办学性质:全日制公办普通高等学校 01 招生类别、专业及计划 普通高职自主招生 一、面向普通高中考生(学考+网测) 二、面向中职应往届毕业生(文化基础+职业技能) 普通现代学徒制试点 退役军人现代学徒制专项试点 02 报考基本条件 所有报考考生须符合广东省招生委员会《关于做好广东省2024年普通高校招生统一考试报名工作的通知》(粤招〔2023〕7号)普通高考报名条件规定,并参加了广东省2024年普通高考报名。 01 普通高职自主招生 1.普通高中考生 参加了2024年第一次广东省普通高中学业水平合格性考试语文、数学、英语3门科目考试,且3门科目成绩总分(下称“学考成绩”,含加分)不低于100分。 2.中职考生 应、往届中职(含中专、职中、技校,下同)毕业考生中职阶段就读专业及取得的职业资格(技能)证书应符合报考院校专业要求。 职业资格(技能)证书一般包括以下证书:(1)广东省教育考试院颁发的专业技能课程等级证书;(2)国家职业资格证书;(3)省级(含)以上行政部门及其授权的省级(含)以上行业学会颁发的职业技能等级证书;(4)国家开展试点的职业技能等级证书(X证书);(5)其他行业认可度较高的证书。 02 普通现代学徒制试点 考生应为试点招生专业合作企业的在职员工。试点录取的学生应在录取前与合作企业签订符合《中华人民共和国劳动合同法》等法律法规要求且有效的劳动合同,劳动合同期限应涵盖录取学生学习期间。考生如有弄虚作假行为,将根据国家有关规定,严肃处理,在报名阶段发现的,取消报考资格;在入学前发现的,取消入学资格;入学后发现的,取消录取资格或者学籍。 03 退役军人现代学徒制专项试点 退役军人考生在志愿填报前,需由县以上退役军人事务部门出具《广东省退役军人现代学徒制身份核验表》,完成退役军人身份认定,并在报名时上传身份核验表(见附件)。 03 考生报名及志愿填报
1.网上报名时间:2024年5月9日10:00至12日16:00。 2.网上报名办法:考生凭高考报名号及密码登录“广东省2024年高职院校自主招生网上报名系统”(下称“网上报名系统”,网址:https://pg.eeagd.edu.cn/gzks/)报名,签订《诚信考试承诺书》,在“学考+网测”(面向普通高中考生)、“文化基础+职业技能”(面向中职考生)、“普通现代学徒制试点”“退役军人现代学徒制专项试点”四种考核方式中选择一种填报志愿、缴交考试费,录入相关报名信息、上传有关证明材料(原件扫描版,下同)。考生在选择考核方式前,需认真查阅我校招生网站上公布的招生专业考核方式,无法确认的需向我校咨询并明确。经我校确认报考资格后,考生不得更改考核方式。考生报考流程图详见附件1。 3.报考“学考+网测”考核方式的考生,须在规定时间内登录网上报名系统,完成网上缴费后预约“网测”时间,按照预约时间选择最多2个专业大类职业适应性测试视频进行网上观看及测试。同一个视频最多可进行2次观看及测试,测试系统保留考生最好成绩。完成“网测”后,考生根据取得的成绩选择与网测专业大类视频相匹配的院校专业填报志愿。“学考+网测”考核方式设2个院校志愿。考生可填报我校1个专业志愿。 4.在校期间获得省级(含)以上教育部门或人社部门主办的职业技能大赛省赛二等奖(含)及以上的应届或毕业两年内的往届中职考生参加“文化基础+职业技能”考核可视获奖情况申请全部科目或部分科目免试。考生须在报名系统中完整地录入相关信息,上传获奖证书原件的扫描件等。同时,填写《惠州城市职业学院2024年自主招生职业技能大赛获奖免试资格申请表》(附件2),并将该表(考生本人须签名)连同中职学段毕业证书(应届生提供学校开具的学籍证明,须包含就读专业名称)、职业技能大赛获奖证书(报名前已获奖但未取得获奖证书的学生,须有主办单位开具的证明材料,新生报到注册时提供获奖证书验核)原件扫描版压缩为1个文件(文件以“考生号+考生姓名+申请免试专业名称”命名)于2024年5月12日12:00前发至指定电子邮箱252248963@qq.com,未在规定时间内报送材料或报送材料不完整均不予受理申请。申请免试的考生在中职阶段就读专业要求及职业技能大赛获奖要求详见下表。 5.高校在校生、2024年被依据普通高中学业水平考试成绩招生录取、普通高等学校招收中等职业学校毕业生统一考试招生录取的考生,以及中高职贯通三二分段转段录取的考生不得参加高职院校自主招生录取。报考高职普通自主招生并被录取的考生不得参加其他类型高职(专科)层次的招生录取。 04 缴费及打印准考证 1.根据《广东省发展改革委广东省财政厅关于规范全省教育部门教育考试行政事业性收费及有关问题的通知》(粤发改价格〔2022〕442号)规定,考生按每科40元的标准缴交考试费。请考生在缴费时备注考生号、姓名,注明考试类型(自主招生中职生、普通现代学徒制或退役军人现代学徒制)完成缴费后登录报名系统打印准考证。 2.考生凭准考证、身份证到我校(考试地点:广东省惠州市惠城区三栋镇福长岭明德路1号惠州城市职业学院)参加考试。 3.所有考生须在填报志愿前认真查阅拟报考院校的招生网站,了解我校及专业的具体报考要求。因未认真查阅院校专业报考要求而在填报志愿后无法获得报考资格的责任由考生自负。考生一经学校确认报考资格后不得更改所填报的考核类型及院校、专业志愿,缴纳的考试费概不退费。 4.由于考生未正确填报联系方式,招生院校无法联系考生提供必要的证明材料的,考生报考资格审核不通过的后果由考生自负。 05 高职自主招生录取办法 1.执行教育部规定的“学校负责,招办监督”的录取体制,招生录取严格遵守教育部、省招生办公室的有关政策和规定,以考生相应成绩为基本依据,本着公平、公正、公开的原则,综合衡量德智体美劳,择优录取。 2.在达到省招生委员会规定的有关录取要求,保证完成招生计划的前提下,制定“普通高职自主招生(普通高中考生)”“普通高职自主招生(中职生)”“普通现代学徒制试点”“退役军人现代学徒制专项试点”招生录取原则,在考生思想政治品德考核和身体健康状况检查合格的条件下,依据考生志愿和本校制定的有关录取规则进行分类择优录取。 3.本校公共外语教学为英语,请非英语语种考生慎重报考。
06 高职自主招生录取规则 1.报考本校的考生可填报我校1个专业志愿。招生专业及相关要求、考核方式、招生计划数等详见本校招生章程。 2.本校根据报考考生的专业志愿及成绩情况分类别划定各专业最低录取分数线,根据考生合成总分从高分到低分录取考生。 3.5月18-19日,本校组织文化基础(文化素质)考试及职业技能考核。考生报考前,本校在招生网站公布文化基础(文化素质)考试、职业技能考核具体实施办法。 01 普通高职自主招生(高中考生) 实行“文化素质+职业技能” 考核方式,普通高中学生综合素质评价作为招生重要参考。文化素质考试除人才培养特殊需要的专业外,均采用普通高中学业水平考试成绩(满分值为450分)。职业技能考核为职业适应性测试,采用“网上职业适应性联合测试”(下称“网测”,满分值为100分)方式。 普通高职自主招生(普通高中考生)原则上拟录取高中考生的文化素质考核成绩(学考成绩)不得低于100分,普通高中生“网测”成绩不得低于“网测”满分值的60%。根据考生合成总分,总分折算公式=(学考成绩×70%)+(网测成绩×30%)(折算分数四舍五入保留两位小数),从高分到低分录取考生。考生总分相同时,按以下原则进行排序: 第1位序,比较学考成绩中语文加数学两门合计成绩高低,高者优先; 第2位序,比较学考成绩中语文和数学两门中的单科较高成绩高低,高者优先; 第3位序,比较学考成绩中英语成绩高低,高者优先; 所有单科成绩都相同时,排位相同。 02 普通高职自主招生(中职生) 实行“文化基础+职业技能”的考核方式,包括“综合文化知识”、“专业综合理论”和“职业技能”三个科目。考核总分满分值为500分,三个科目分值占总分比例分别为4:3:3,即“综合文化知识”满分值为200分,“专业综合理论”满分值为150分,“职业技能”满分值为150分。“综合文化知识”考核内容涵盖自然科学和人文科学基本知识、职业道德基本要求、人际交往基本常识、汉语言写作基本能力等技术技能型人才必备的实用性知识要求。我校按专业类别或专业,对“专业综合理论”、“职业技能”考核分别命题、分别考核,按照各专业招生计划分别录取。拟录取中职考生的“综合文化知识”、“专业综合理论”和“职业技能”考核成绩均不得低于考核满分值的40%。 根据国家和省有关文件精神,在省级(含)以上行政部门主办的职业技能大赛获一等奖的学生可申请免试,经本校核实资格、公示无异议后,符合国家、省、学校相关要求的,综合文化知识、专业综合理论、职业技能等3门科目可免试,并均以满分计算。获奖等级为省级二等奖的考生可申请专业综合理论、职业技能2门科目免试,且均以满分计算,考生另需参加综合文化知识考核。 若申请免试的考生人数大于招生专业报考人数,按获奖等级从高至低(顺序为:国家级一等奖、国家级二等奖、国家级三等奖、省级一等奖、省级二等奖)进行排序,优先录取获奖等级高的考生;若申请免试的考生人数大于专业招生计划数,学校组织其中获奖最低等级的考生开展“综合文化知识”考核。 参加“文化基础+职业技能”考核方式的考生(含申请免试),最终按考生合成总分从高分到低分择优录取。考生总分相同时,按以下原则依序录取: 第1位序,比较考生的职业技能成绩高低,高者优先; 第2位序,比较考生的专业综合理论成绩高低,高者优先; 第3位序,比较考生的综合文化知识成绩高低,高者优先; 所有单科成绩都相同时,排位相同。 03 普通现代学徒制试点 采用“文化素质+职业技能”考核方式,主要侧重于职业技能考核,由我校自主命题、自行组织实施文化素质和职业技能考核,择优录取。“文化素质”及“职业技能”测试满分值合计100分,其中文化素质考核内容分值为40分,职业技能考核内容分值为60分。 普通现代学徒制试点原则上考生考核成绩不得低于考核满分值的40%,根据考生总分从高分到低分录取考生。 所有单科成绩都相同时,排位相同。 04 退役军人现代学徒制专项试点 符合条件的退役军人报考退役军人现代学徒制专项试点计划免文化素质考核,由我校自主命题、组织实施职业技能考核,择优录取。我校按招生专业或专业大类组织命题,职业技能考核满分值为100分。 退役军人现代学徒制专项试点原则上考生考核成绩不得低于考核满分值的40%,根据考生总分从高分到低分录取考生。 所有单科成绩都相同时,排位相同。 注: 1.无普通高考体检结果或体检不合格者不能被录取。 2.通过我校自主招生录取的学生,不得申请转学,原则上不得申请转专业。 3.已报考夏季高考并被高职院校自主招生录取的考生可参加夏季高考本科层次院校的录取,但不能参加夏季高考专科层次院校的招生录取。高职院校自主招生录取考生参加夏季高考被本科院校录取后,取消高职院校自主招生录取资格。招生院校不得接受被本科院校录取的考生报到注册。 07 学费标准 注:国家助学贷款、奖学金、助学金、勤工助学等助学措施按照教育部、广东省教育厅和本校相关规定执行。 08 新生注册和复查 1.经本校高职自主招生所录取的考生,须在规定时间内办理缴交学费注册手续,逾期未注册者,作放弃入学资格处理。 2.高职自主招生录取新生报到时须核验考生高中阶段(含普通高中、中职、中专、职中、技校)学校毕业证书或同等学力证明,无相应证书证明将不予报到和注册。 3.新生入学三个月内,将对学生进行政治、文化、健康等方面的复查。对在报名和考试过程中有弄虚作假或其他违纪违规行为者,将按规定取消学籍。
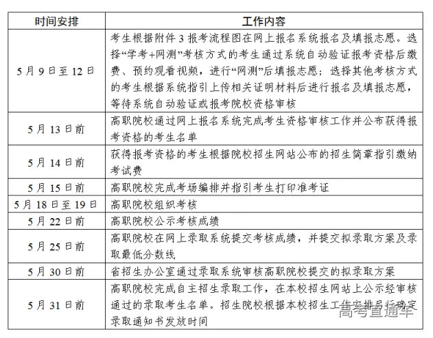
09 人才培养和教学管理 01 普通高职自主招生 1.我校根据不同生源特点和不同专业培养要求,单独编班、单独制定和实施具有较强针对性、适应性和实效性的人才培养方案。学生脱产在校学习。 2.根据广东省高职自主招生有关工作规定,已被我校自主招生正式录取的考生可参加普通高考本科层次院校录取,但不得参加普通高考专科层次院校的录取。被本科院校录取的考生,取消专科层次录取资格(含普通专科和高职院校),不得转回我校,也不得参加其他高职高专层次的录取。 02 普通现代学徒制试点 1.按“招生招工一体化,企业员工和学校学生双重身份,校企双主体育人”的基本特点,坚持“标准不降、模式多元、岗位培养、在岗成才”原则,实施符合现代学徒制试点要求的人才培养方案,根据培养对象、专业特点、岗位情况差异体现灵活多样的工学交替教学模式,落实高等职业教育人才培养要求,按要求试点班学生就读期间须完成线下及线上相应课程。 2.普通现代学徒制试点班学生不得转学,不得转专业,原则上不得转入同一专业普通班;试点班学生因应征入伍、生病等特殊原因经学校同意休学、复学后,我校和试点企业没有继续开展试点的,经学校、试点企业和学生协商一致,可按学校有关规定,转入同一专业普通班学习。 3.学生在校学习期间,学校将对其应参加的教学活动及社会活动实行考勤管理。学生的考勤按《惠州城市职业学院继续教育学院管理暂行规定》执行。参加校外的实习、实训、社会实践等活动时,学生必须严格遵守所在单位的规章制度。学生在校期间应遵守国家教育部颁布的《高等学校学生行为准则》和学校制定的各项规章制度,对学生的违纪行为按《惠州城市职业学院学生违纪处分条例》处理。 4.试点班学生在2024年秋季入学,符合试点高职院校毕业条件和要求的毕业生可获得高职院校普通专科毕业证书。 03 退役军人现代学徒制专项试点 1.退役军人现代学徒制专项试点教学地点在惠州城市职业学院教学地点。 10 招生咨询及联系方式 咨询电话:0752-2829661、3619501 传 真:0752-2807650 电子邮箱:252248963@qq.com 学校网址:https://www.hzc.edu.cn 招生网址:https://www.hzc.edu.cn/zsjy/zsxxw.htm 11 招生工作的监督与申诉 联系人:简文胜 监督电话:0752-2829862 电子邮箱:hzcxfjb@tm.hzc.edu.cn 12 日程安排
2.退役军人现代学徒制专项试点班学生不得转学,不得转入非试点班,非试点班学生不能转入试点班学习。原则上不得转专业、不得转教学地点,个别学生因工作地点变动等特殊情况申请转教学地点,理由充分、情况属实且符合相关要求的,有关高校可同意学生转教学地点;转入地专业选择受限制的,如符合国家和省相关要求,可转专业,但不得转入非2024年退役军人现代学徒制专项试点招生专业。
3.学生在校学习期间,学校将对其应参加的教学活动及社会活动实行考勤管理。学生的考勤按《惠州城市职业学院继续教育学院管理暂行规定》执行。参加校外的实习、实训、社会实践等活动时,学生必须严格遵守所在单位的规章制度。学生在校期间应遵守国家教育部颁布的《高等学校学生行为准则》和学校制定的各项规章制度,对学生的违纪行为按《惠州城市职业学院学生违纪处分条例》处理。
4.试点班学生在2024年秋季入学,符合试点高职院校毕业条件和要求的毕业生可获得高职院校普通专科毕业证书。
13 附件 附件一:广东省 2024 年高职院校自主招生考生报考流程图 附件二:惠州城市职业学院2024年自主招生职业技能大赛获奖免试资格申请表 附件三:广东省退役军人现代学徒制身份核验表








