第一章总则
第一条为了进一步规范西安交通大学本科招生录取工作,切实维护学校和考生合法权益,根据《中华人民共和国教育法》《中华人民共和国高等教育法》以及教育部有关规定,结合西安交通大学本科招生工作实际,制定本章程。
第二条学校名称:西安交通大学。地址:陕西省西安市,有兴庆校区(东校区,西安市咸宁西路28号)、雁塔校区(西校区,西安市朱雀大街205号)、曲江校区(西安市雁翔路99号)和中国西部科技创新港校区(西安市长安区河堤路)。上级主管部门:中华人民共和国教育部。办学性质:国家公办,全日制普通高等学校。是全国重点综合性研究型大学,是国家“双一流”建设A类高校之一。具有学士、硕士、博士学位授予权,并设有博士后科研流动站,部标代码为10698,英文名称为Xi’an Jiaotong University。对取得我校学籍、学习期满成绩合格的本科毕业生,颁发普通高等教育毕业证书,毕业证书学校名称为西安交通大学;符合学位授予条件的,颁发相应学位证书。
第三条西安交通大学招生工作坚持公平竞争、公正选拔、公开透明,坚持德智体美劳全面考核、综合评价、择优录取,全过程接受纪检监察部门以及社会各界的监督。
第二章组织机构与职责
第四条西安交通大学本科生招生委员会负责审议招生政策、制度和程序,建立监督和协调机制,维护招生的公平公正。
第五条西安交通大学本科招生工作领导小组负责制定本科招生章程以及相关规定并组织实施,决定具体招生计划,讨论决定职责范围内的其他招生工作重要事项。
第六条西安交通大学招生办公室作为学校组织实施本科招生工作的常设机构,负责学校本科招生日常工作。
第七条西安交通大学招生办公室根据工作需要设立各省(区、市)招生宣传工作组,负责协助招生办公室在各省(区、市)组织开展招生宣传、咨询、报考等工作。
第三章计划与录取
第八条西安交通大学根据本校人才培养目标、办学条件等实际情况,统筹考虑国家政策导向及各省(区、市)考生人数、生源质量、区域协调发展、历年计划安排等因素,确定分省(区、市)招生计划,由各省级招生主管部门向社会公布。将招生计划总数的1%作为预留计划,用于调节各地统考上线生源不平衡等录取问题。
第九条西安交通大学录取工作按照教育部规定坚持“学校负责、招办监督”的原则,在教育部领导下,由各省(区、市)招生主管部门统一组织实施。
第十条西安交通大学按照理工类(医学类在部分省分代码或单列)、文史类、艺术类分类录取考生,高考综合改革试点省份执行其相关规定。
第十一条西安交通大学根据本校在各省(区、市)的招生计划和考生报考情况,确定调档比例和调档分数线。根据教育部规定,按照顺序志愿投档的批次,调档比例原则上控制在各省公布招生计划的120%以内。按照平行志愿投档的批次,调档比例原则上控制在各省公布招生计划的105%以内。西安交通大学在内蒙古自治区执行“分数清”录取规则。
第十二条西安交通大学在调档时,原则上承认各省(区、市)根据教育部相关规定给予考生的政策性加分;同一考生符合多项政策性加分条件的,只采用最高一项加分,且原则上加分不得超过20分。加分项目及分值不适用于强基计划和不安排分省招生计划的高水平艺术团、高水平运动队等特殊类型招生项目。
第十三条对于思想政治品德考核合格、身体健康状况符合相关专业培养要求、高考投档成绩达到各省(区、市)本科一批录取控制分数线(合并本科批次的省份执行其相关规定)且符合西安交通大学调档要求的考生,学校根据考生高考投档成绩和专业志愿从高分到低分顺序录取。对于投档分数相同的考生,按照各省级招生主管部门确定的同分排序规则进行录取。对于服从专业调剂且体检结果符合相关要求的统招批次考生实行提档不退。
第十四条西安交通大学按照考生高考投档分数优先、遵从专业志愿、不设专业分数级差的原则进行专业录取。投档分数相同的按各省(区、市)确定的同分排序规则进行排序录取。对强基计划及特殊类型招生认定结果另有规定的,从其规定。
第十五条录取时,按照平行志愿投档的批次,未完成的计划将征集志愿;按照顺序志愿投档的批次,坚持优先录取第一志愿报考西安交通大学考生的原则,未完成的计划将征集志愿。征集志愿仍不足则将剩余计划调剂到其他生源充足的省份完成招生计划。
第十六条西安交通大学继续按专业大类招生,实施具有“基础厚、重实践、个性化、灵活性、国际化”特征的创新型人才培养方案和以培养学生“综合素质、科研能力和创新能力”为目标的研究型人才培养新模式。学生入校后按照培养方案要求进行主修专业选择,根据专业选择的结果进行宿舍优化和调整,具体招生专业大类名称和主修专业选择范围详见我校本科招生网公布的《2021年西安交通大学本科生招生专业目录》。
第十七条西安交通大学工科试验班(钱学森班)、工科试验班(越杰计划)的招生继续按工科试验班(钱学森班预资格生,简称钱学森班Q)、工科试验班(越杰计划预资格生,简称越杰计划Q)录取。进校后根据学生意愿在所录Q班包含的本科专业内确定主修专业,同时具有参加所录钱学森班、越杰计划对应模块的选拔资格。
第十八条西安交通大学在部分省份招收定向生。当在各省(区、市)西安交通大学本科统招批次同科类调档分数线上报考定向生考生人数少于招生计划时,可在西安交通大学本科统招批次同科类调档分数线下20分之内调阅有定向生报考志愿的考生档案,择优录取。一经录取,考生本人及其监护人须与定向就业单位签订《定向就业协议书》。定向生在校期间不允许转专业。
第十九条西安交通大学按照国家相关规定承担国家专项招生任务,面向国家确定的实施区域参加全国统考的考生招生。录取分数原则上不低于各省(区、市)本科一批录取控制分数线,对于合并本科批次的省份执行其相关规定。
第二十条西安交通大学按照国家相关规定承担高校专项招生任务。对于获得西安交通大学高校专项报考资格的考生,须在各省(区、市)规定批次填报西安交通大学,我校将根据分省计划数按投档成绩从高到低择优录取。录取分数原则上不低于各省(区、市)本科一批录取控制分数线,对于合并本科批次的省份执行其相关规定。
第二十一条对于获得西安交通大学高水平艺术团、高水平运动队优惠资格的考生,须在各省(区、市)规定批次填报西安交通大学、填报的专业志愿须为阳光高考平台和我校本科招生网公示专业、高考成绩符合简章规定者,在高考录取时享受相应的录取优惠政策。
对于合并本科批次省份获得西安交通大学高水平运动队优惠资格的考生,高水平运动队优惠条件所涉及的二本线以省级招生考试机构划定的高水平运动队参考录取控制分数线为准;若省级招生考试机构没有划定高水平运动队参考录取控制分数线,我校将根据教育部和该省有关规定确定该省文化课控制线并于录取前在本科招生网上公布。
第二十二条对于各省(区、市)美术、书法统考合格的考生,学校将根据教育部的相关规定和《西安交通大学2021年环境设计专业招生简章》《西安交通大学2021年书法学专业招生简章》的具体要求进行录取。环境设计和书法学专业学生在校期间均不允许转专业。
第二十三条西安交通大学招收少数民族预科班。我校在生源省(区、市)本科一批(不含一批单列)提档分数线以下80分以内(最低不低于一本线)按投档成绩从高到低择优录取。新疆协作计划在新疆一本线上按投档成绩从高到低择优录取。预科生预科培养期间不分专业,预科结束后按照《西安交通大学少数民族预科班管理办法》(西交校发(2018)7号)选择主修专业。预科阶段培养地点在西安交通大学兴庆校区。
第二十四条西安交通大学招收内地西藏班、新疆班,生源限定在教育部规定的西藏、新疆籍高中应届毕业生。
第四章附则
第二十五条西安交通大学外语类保送生、少年班、强基计划、高校专项、高水平艺术团、高水平运动队、美术类、书法类等特殊类型的招生工作,执行相应的招生简章相关规定。
第二十六条本章程中所涉及的加分和降分优惠录取政策,均针对高考满分为750分的省份。对于满分不等于750分的省份,优惠政策中的加分和降分将按比例折算。
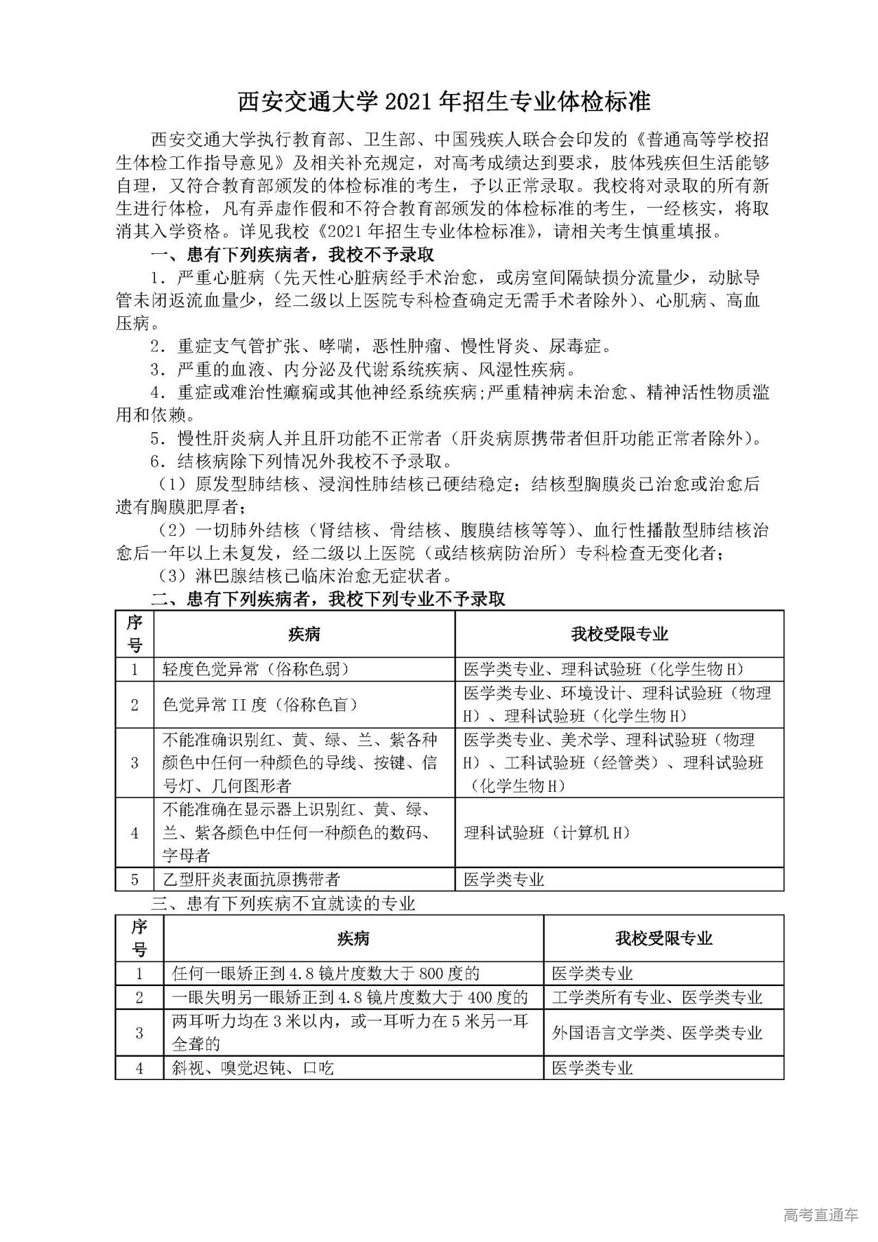
第二十七条西安交通大学本科招生体检标准根据普通高等学校招生体检工作相关规定,结合我校实际制定,并纳入我校高考录取依据。详见我校《2021年招生专业体检标准》,请相关考生慎重填报。
第二十八条西安交通大学本科生学费及住宿费收费:按照陕西省物价管理部门规定的标准执行,学费、住宿费的收取实行“老生老办法、新生新办法”,按照学年收取。其中,会计学(ACCA)专业新生入学还需一次性缴纳3.9万元的培训费、资料费等费用,各类试验班学生分流后按新专业年度学费标准收取学费。
第二十九条学校设有奖学金、助学金、助学贷款、勤工助学、学费减免、困难补助等完善的经济资助体系,促进学生德智体美劳全面发展,保障家庭经济困难学生完成学业。
第三十条本章程公布后,遇有教育部及相关省份高考招生政策调整或因疫情防控等原因需要调整招生录取程序的情形,西安交通大学相应调整相关招生录取规定,调整后的招生录取相关规定另行公布。
第三十一条西安交通大学本科生教学以英语为第一外语。日、俄等非英语考生请谨慎填报。
第三十二条本章程由西安交通大学招生办公室负责解释。
第三十三条本章程自教育部核准发布之日起生效。
联系电话:029-82668320
招生网址:http://zs.xjtu.edu.cn
电子信箱:xjtuzs xjtu.edu.cn
