一.招生专业及计划
(一)普通高职自主招生招收中职生(学制:三年)
(二)普通现代学徒制试点(学制:三年)
(三)退役军人现代学徒制专项试点(学制:三年)
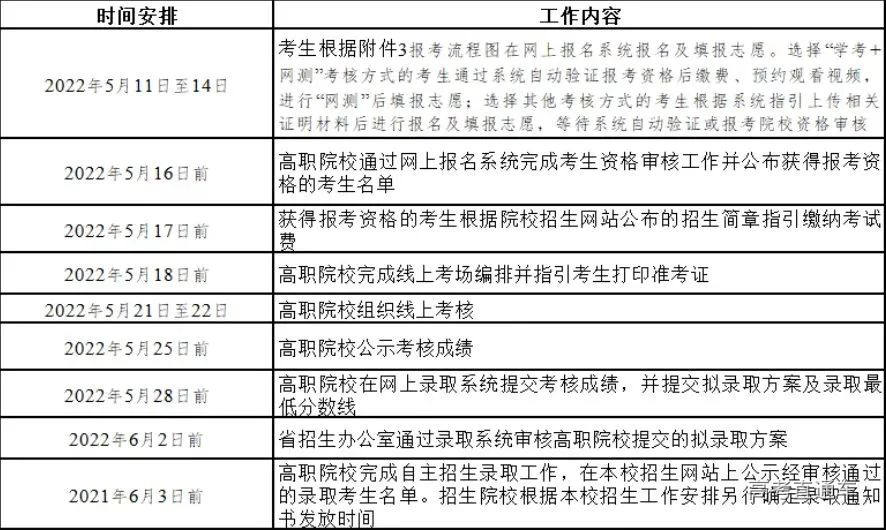
二.报名条件 1.所有报考考生须符合广东省招生委员会《关于做好广东省2022年普通高校招生统一考试报名工作的通知》(粤招(2021)7号)普通高考报名条件规定,并参加了广东省2022年普通高考报名。 (1)普通高职自主招生招收中职生:考生应为中职学校(含中专、职中、技校,下同)应、往届毕业生。 (2)普通现代学徒制试点:考生应为我校招生专业合作企业的在职员工。如考生非试点招生专业合作企业的在职员工,须在录取前与合作企业签订合法的劳动合同。 (3)退役军人现代学徒制专项试点:退役军人考生应在志愿填报前,联系相关退役军人事务部门完成退役军人身份认定。退役军人考生在填报志愿前下载《广东省退役军人现代学徒制身份核验表》,填写好相关内容,到县级以上退役军人事务部门盖章,并在报名时上传该表。 2.我校对非免试、免考的考生中职阶段就读的专业及取得的职业资格证书不做要求。 3.高校在校生、2022年被依据普通高中学业水平考试成绩招生录取、普通高等学校招收中等职业学校毕业生统一考试招生录取的考生,以及中高职贯通三二分段转段录取的考生不得参加高职院校自主招生录取。报考高职普通自主招生并被录取的考生不得参加其他类型高职(专科)层次的招生录取。 4.考生如有弄虚作假行为,将根据国家有关规定,严肃处理,在报名阶段发现的,取消报考资格;在入学前发现的,取消入学资格;入学后发现的,取消录取资格或者学籍。 三、考生报名及流程 (一)报考时间及办法 1.网上报名、填报志愿时间:2022年5月12日至15日 2.考网址:通过互联网登录“广东省2022年高职院校自主招生网上报名系统”(网址:https://pg.eeagd.edu.cn/gzks),使用高考报名号及密码进行报名,阅读相关报考规定、要求,签订《诚信考试承诺书》 考生须在规定时间内根据本人报考条件,选择“普通现代学徒制试点”(不分考生类型)“退役军人现代学徒制专项试点”(不分考生类型)及“职业技能大赛获奖免试生”(面向中职考生)其中一种进行报考,填报志愿及按要求缴交考试费,录入相关报名信息并按要求上传有关证明材料(原件扫描版,下同)。考生在选择考核方式前,需认真查阅拟报考院校招生网站上公布的招生专业考核方式,无法确认的需向我校招生办咨询并明确。经我校确认报考资格后,考生不得更改考核方式。 (二)自主招生考核方式 1.普通高职自主招生招收中职生:实行“文化基础+职业技能”的考核方式,文化基础考核包括综合文化知识和专业综合理论。综合文化知识和专业综合理论、职业技能占比例为43:3。“文化基础”及“职业技能”测试满分值合计500分,其中综合文化知识考核满分值为200分,专业综合理论考核满分值为150分,职业技能考核满分值为150分。拟录取考生的考核成绩不得低于考核满分值的40%,本校依据各专业的招生计划,根据考生总分由高到低依次录取,在最低录取分数线上录满为止。考生总分相同时,“职业技能考核”成绩高者优先录取。 2.普通现代学徒制试点考生:采用“文化素质+职业技能”考核方式。“文化素质”及“职业技能”测试满分值合计100分,其中文化素质考核内容分值为40分,职业技能考核内容分值为60分。拟录取考生的考核成绩不得低于考核满分值的40%,本校依据各教学点各专业的招生计划,根据考生总分由高到低依次录取,在最低录取分数线上录满为止。考生总分相同时,“职业技能考核”成绩高者优先录取。 3.退役军人现代学徒制专项试点考生:符合条件的役军人报考退役军人现代学徒制专项试点计划免文化素质考核,组织实施职业技能考核。职业技能考核满分值100分。拟录取考生的考核成绩不得低于考核满分值的40%,本校依据各教学点各专业的招生计划,根据考生总分由高到低依次录取,在最低录取分数线上录满为止。考生总分相同时,服役时间长者优先录取,如服役时间再次相同时,按照考生的立功表现择优录取。 4.免试、免考要求:根据国家和省有关文件精神,在省级(含)以上行政部门主办的职业技能大赛获三等奖(含)以上、且就读中职学校毕业专业与报考本校普通高职自主招生招收中职生专业对口的考生,经我校核实资格、公示无异议后,符合国家、省、学校相关要求的,可免试录取;取得相关职业技能等级证书的中职应往届毕业生,符合国家、省、学校相关要求的考生,可免于考生所报考专业的职业技能考核。报考普通现代学徒制的考生不能免考。报考退役军人现代学徒制专项的考生不能免试。 考试时间为2022年5月21日。所有考核均由我校自主命题! 考试地点:所有考核均为线上考试(具体考试安排另行通知) (三)所有考生必须参加考试,不参加考试者一律取消报考资格,不得录取。 (四)考生一经学校确认报考资格后不得更改所填报的考核类型及院校、专业志愿,缴纳的考试费概不退费。 (五)每一位考生只可报考本校一个招生类型的一个专业。被我校自主招生招收中职生和普通现代学徒制录取的学生不得申请转学、转专业,被我校退役军人现代学徒制专项录取的学生非因不可抗拒情况不得申请转教学点。 (六)毕业文凭与统一高考录取的考生完全一致。在校期间可报考专升本,毕业可继续报考专插本。 四、缴费须知 (一)考试科目收费标准 考生缴费时间:2022年5月12日-17日 (二)扫描二维码关注阳江职业技术学院公众号“阳江职业技术学院”,或者微信搜索“阳江职业技术学院”公众号;关注公众号后,点击中间菜单“服务”。“财务处”菜单进入智慧财务平台。 (三)进入缴费平台后,新用户点击“注册” (四)注册完成后进入缴费平台,在主页中点击“报名服务”,选择“自主招生考试费”,点击“立即报名”,填写需报名的学生信息,注意核对所填写的信息。 (五)填写完成后,即可立即报名,报名前请仔细阅读“报名须知“,阅读完成后提交订单完成支付。(图中所示的报名须知为举例说明,仅供参考,详见本招生简章) (六)缴费完成后,可在“我的”— “我的订单”中查看订单报名完成情况。 问题咨询:账号登录问题可拨打4006-511-512客服电话进行咨询 五、日程安排 六、其他事项 学校官网:http://www.yjpt.edu.cn/ 招生办网址:http://www.yjpt.edu.cn/zsb/index.html 招生办微信公众号:vizvzs(阳江职院招生办) 招生咨询电话:0662-3362800 学校地址:广东省阳江市江城区东山路213号



















