为满足我校高水平运动队发展需要,推进校园体育文化建设,根据教育部关于普通高校高水平运动队招生的有关规定,我校2022年继续开展高水平运动队招生工作。具体招生办法如下:
一、招生项目、降分政策及拟认定校考合格生人数
注:(1)同一招生项目有不同场上位置(或运动小项)、不同降分政策的,考生在报名时只能申请一个场上位置(或运动小项)和一种降分政策。
(2)高水平运动队招生计划及校考合格生人数按教育部规定执行,学校可依据生源情况调整各招生项目合格生认定人数,宁缺毋滥。
二、招生专业
注:“招生专业”为高考志愿填报及录取专业,入学后可就读专业为对应的“教学环节专业”。高考志愿填报及确定录取专业时按“招生专业”进行,以上“招生专业”在高考综合改革省份均不限选考科目。通过高水平运动队招生录取的学生学制为五年。入学后,学生不得调整学院,并须按学院安排确定具体的“教学环节专业”。
三、报考条件
考生应同时具备以下条件:
1.符合当年普通高等学校招生工作规定中的报考条件;
2.如考生所在省(区、市)组织高水平运动队专业统测,则考生必须参加该统测且成绩合格;
3.考生身心健康、德智体美劳全面发展;
4.具备以下条件之一:
(1)高级中等教育学校毕业,获得国家二级运动员(含)以上证书且高中阶段在省级(含)以上比赛中获得集体项目前六名的主力队员或个人项目前三名;
(2)具有高级中等教育毕业同等学力,获得国家一级运动员(含)以上证书者,或近三年内在全国或国际集体项目比赛中获得前八名的主力队员;
注:考生所参加的比赛必须为教育部学生体协、省教育厅或国家体育总局、省体育局官方主办,或省级及以上相关运动项目管理中心主办的正式比赛。
考生报考的运动项目与运动员技术等级证书中的运动项目一致(原则上运动小项也应对应一致,田径项目须严格对应)。
申请文化课单独考试的考生须获得国家一级运动员(含)以上证书。
四、网上报名
1.我校2022年高水平运动队招生分项目、分场上位置(或运动小项)、分降分政策报名,考生不得兼报。招生项目、场上位置(或运动小项)、降分政策提交后不可更改。
2.符合报考条件的考生,登录教育部阳光高考网特殊类型招生报名平台(http://gaokao.chsi.com.cn/gspyddbm/)进行报名,并按照要求以照片形式上传以下材料(报名环节不需要递交纸质材料):
(1)《中国人民大学2022年高水平运动队申请表》:网上报名时,按报名系统提示填写个人信息,系统将自动生成申请表。申请表应由档案所在中学出具意见和加盖公章后,再次通过报名系统上传;
(2)二代身份证(正反面均需上传);
(3)运动员技术等级证书(如等级证书仍在办理中,须提供相关部门的证明材料;拟录取名单上报教育部前未能提供正式等级证书者,取消资格);以及国家体育总局运动员技术等级综合管理系统(http://www.ydyeducation.com/)运动员等级证书核对结果截图;
(4)符合报名条件的比赛获奖证书、比赛秩序册和成绩册(三者必须为同一比赛的相关材料,否则视为报名无效;请将本人名字标出;如秩序册、成绩册原件过厚,可仅上传封面、目录和有本人信息的相关页面,但报到时须提供整册原件;如有多次获奖均符合条件,仅提供其中一次最好成绩即可,请勿提供多次);
注:集体项目考生须上传其在对应比赛中为主力队员的证明,证明须经团队组织和训练单位盖章确认,证明材料模板见附件1。
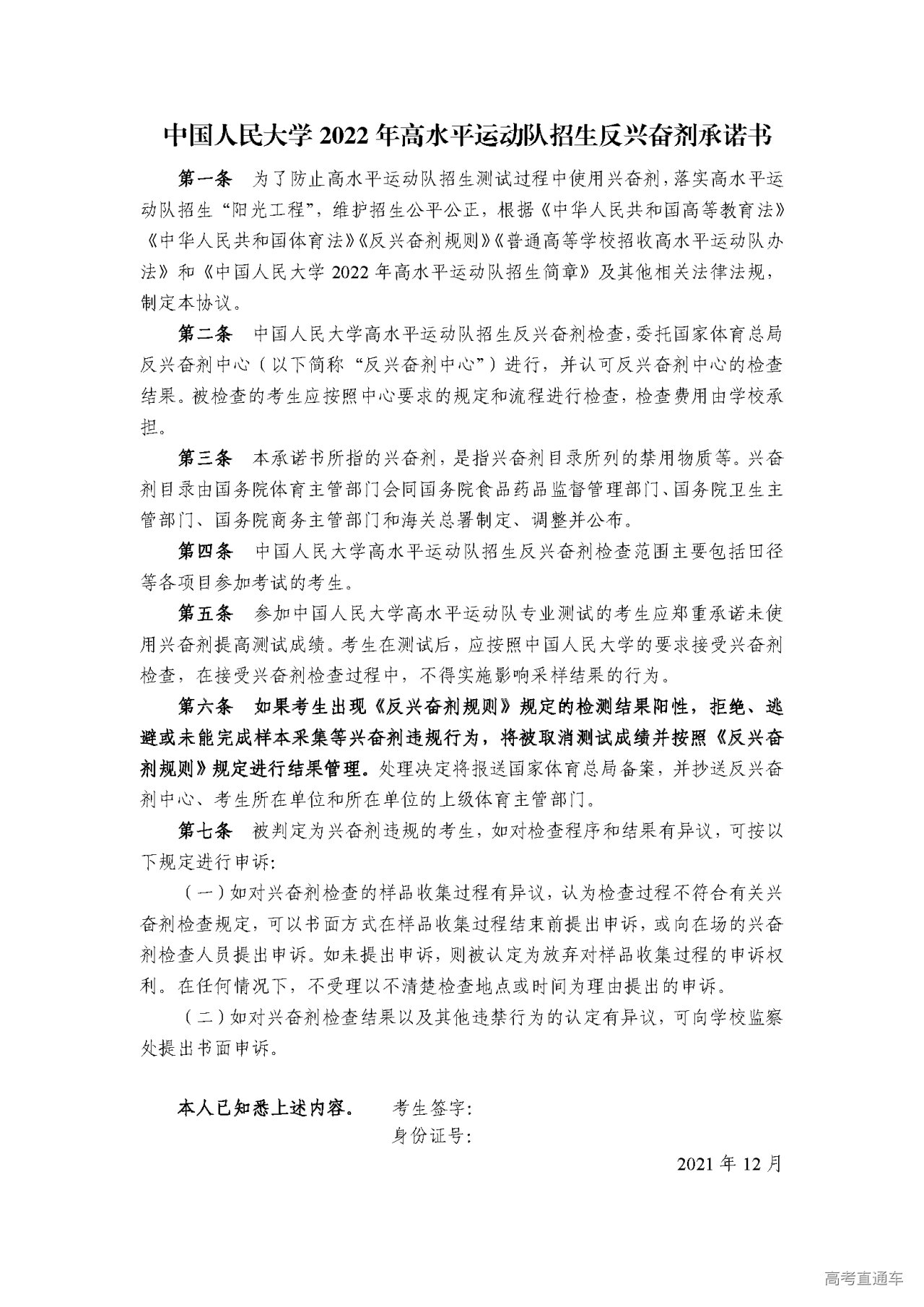
(5)《中国人民大学2022年高水平运动队招生反兴奋剂承诺书》,须下载打印,本人签字后拍照上传。拒不签订承诺书的考生,视为主动放弃考试资格;
(6)凡以同等学力报考的考生,须上传经省级教育部门认定的与高级中等教育相当的学习证明和成绩单。
注:报到时须提供以上所有材料原件以供查验。原件缺失的不予办理报到。
五、选拔程序
1.初选
我校根据学校运动队发展需要和初选标准,对考生报名材料进行审核后确定初选通过名单(初选基本标准见附件2,该标准为最低标准,如报名人数多,我校将适度提高初选标准,择优确定入围名单)。
通过初选的考生可登录教育部阳光高考网特殊类型招生报名平台下载《测试指南》,了解报到、专业测试等具体安排及要求。
2.报到
所有通过初选的考生均须报到。报到时须出示加盖所在中学公章的《中国人民大学2022年高水平运动队申请表》、二代身份证原件、运动员技术等级证书原件、符合报名条件的比赛获奖证书、比赛秩序册和成绩册、同等学力学习证明和成绩单、集体项目考生的主力队员证明、《反兴奋剂承诺书》等材料;所有参加我校专业测试的考生均须购买测试期间的个人“人身意外伤害保险”,报到时出示保险单据原件。其他报到事项请见《测试指南》。
3.文化课考试
我校不组织文化课校考;根据教育部相关文件规定,申请文化课单独考试录取的考生应在“中国运动文化教育网”(www.ydyeducation.com)或“体教联盟APP”体育单招管理系统中进行报名,参加国家体育总局组织的一级(含)以上运动员文化课统考。
4.专业测试
(1)根据教育部相关文件规定,2022年我校不组织足球、武术项目专业测试。相关项目考生须按要求参加专项全国统测。
(2)田径、男子排球、女子篮球、网球项目专业测试内容详见附件3。专业测试过程全程录像。
(3)学校将对田径项目所有考生进行兴奋剂检查,对其他项目考生进行兴奋剂抽检。
5.认定校考合格生
(1)对于申请文化课单独考试录取的考生,我校将根据项目发展需要,结合考生文化课统考成绩总体情况,划定文化课统考总成绩及格线,并将视情况划定各科目单科及格线。未达及格线者不予考虑。
(2)对于所有考生,我校将根据考生专业测试成绩(足球、武术项目为专项全国统测成绩)总体情况,划定专业测试及格线。未达及格线者不予考虑。
(3)根据各运动队发展需要,按照专业测试成绩择优认定合格生。认定时,分项目、分场上位置(或运动小项)、分降分政策排队。降分政策包括三类:文化课单独考试录取资格、高考成绩达到本科第二批次录取控制分数线65%的录取资格、高考成绩达到本科第二批次录取控制分数线的录取资格。合并批次的省份和高考改革试点省份按当地省级招生考试机构政策执行。
(4)若校考合格生被运动训练、武术与民族传统体育专业招生院校录取,我校可视情况按专业测试成绩依次递补认定校考合格生。
以上所述“高考成绩”均为高考实考分,不含政策性加分。
三类考生的认定比例按教育部规定执行,认定标准和合格生名单由中国人民大学招生工作领导小组确定。名单确定后,通过教育部阳光高考平台、省级招生机构网站、我校阳光招生信息平台等进行公示。公示期间出现异议者,我校有权在调查核实后,取消其资格。
六、防疫要求
考前:请考生严格遵守《中国人民大学关于提醒特殊类型考生遵守疫情防控要求的公告》(点击查看),按时监测并填写附件中的健康监测登记表。
入校:所有考生须持准考证、二代身份证原件、健康监测登记表、入校前48小时内核酸检测阴性报告,出示“北京健康宝”本人健康码“未见异常”(绿码),佩戴好口罩,经体温检测正常后方可进入。如遇北京市或校园疫情防控政策调整,则按照最新要求执行。
其他要求以《测试指南》为准。
七、录取办法
1.校考合格生应按照所在省级招生考试机构规定,参加2022年全国普通高校招生统一考试(获得我校文化课单独考试合格生资格的考生除外),并于高水平运动队招生所在批次报考我校。高水平运动队招生所在批次以考生所在省份省级招生考试机构规定为准。
2.学校录取时严格按照公示的合格生降分政策执行,并根据相应降分政策的限报专业、高考成绩和个人专业志愿,确认录取专业。
八、日程安排
1.网上报名:即日起至2021年12月24日11:00
2.公布入围测试的考生名单:2021年12月28日前
3.报到:2021年12月31日
注:报考文化课单独考试的考生须参加国家体育总局组织的一级(含)以上运动员文化课统考。
4.专业测试:2022年1月1日
注:报考足球、武术项目的考生须参加国家体育总局组织的专项全国统测。
5.公示合格生名单:2022年2月底前
注:足球、武术项目以及文化课单独考试合格生名单,将在专项全国统测和文化课单独考试成绩发布后进行公示。
6.网上录取:2022年7月
九、违规处理
对在特殊类型考试招生中有违规违纪行为的考生,严格按照《国家教育考试违规处理办法》严肃查处。凡在考试中有作弊行为的考生,包括但不限于冒名顶替、伪造报名材料、在文化课考试中作弊、在专业测试中服用兴奋剂等情形,均认定为在国家教育考试中作弊,取消相关考试的报名和录取资格,并通报省级招生考试机构取消该生当年高考报名和录取资格。
十、入学复查及在校期间管理
1.新生入校后,学校将进行新生入学资格审查和专业复测。对审查或复测发现问题的,将组织专门调查。经查实属替考、弄虚作假、违规录取、冒名顶替入学等违规情况的,一律取消该生录取资格,不予学籍电子注册,并通报考生所在地省级招生考试机构倒查追责。
2.学生在校期间,必须认真完成运动队训练和比赛任务,不得因转会、出国留学、俱乐部试训、参军入伍等任何理由申请休学。运动队训练是高水平运动队学生培养方案中的必修课程,未能取得相应学分的,将依照学校相关规定处理。
十一、联系方式
阳光招生信息平台:https://rdzs.ruc.edu.cn
本科招办联系电话:400-0123-517(负责报考及招生政策咨询)
体育部联系电话:010-62511509(负责学生管理及专业训练咨询)
本科招办电子邮箱:zsb ruc.edu.cn
监察处电子邮箱:rucjj ruc.edu.cn
通讯地址:北京市海淀区中关村大街59号中国人民大学本科生招生办公室
邮政编码:100872
十二、本招生简章最终解释权属于中国人民大学本科生招生办公室。如遇疫情等不可抗力因素,学校可根据实际情况调整招生简章,届时将发布公告。
中国人民大学本科生招生办公室
2021年12月
附件:







