一、高职专业学院简介
汕尾职业技术学院高职专业学院是经汕尾市教育局申请、省教育厅审核同意,在海丰县中等职业技术学校、陆丰市第二职业技术学校设置的高职专业学院(以下简称“专业学院”)。专业学院面向符合条件的中职学校(含中专、职中、技校,下同)应届毕业生及往届中职学校毕业生,开展自主招生试点工作,所招收的学生编入“高职专业学院试点班”,由高职院校和试点中职学校共同组成教学团队开展人才培养工作,学制两年,教学地点为海丰县中等职业技术学校、陆丰市第二职业技术学校。专业学院试点班学生符合汕尾职业技术学院毕业条件和要求的,可获得全日制专科毕业证书。
二、招生专业及计划
三、招生对象
符合条件的中职学校(含中专、职中、技校,下同)应届毕业生及往届毕业生。
考生须同时具备以下条件:
(一)符合广东省普通高校招生统一考试报名条件且参加了2020年广东省高考报名的应、往届中职毕业生。
(二)学生中职毕业专业与高职招生专业相关:
(三)学前教育专业须获得下列职业资格等级证书之一:
四、考生报名及志愿填报
1.考生在3月28日至4月1日期间,通过互联网登录“广东省2020年高职院校自主招生网上报名系统”以下称“(网上报名系统,网址:http://www.eesc.com.cn//gzks),使用高考报名号及密码进行报名,阅读相关报考规定,要求签订《诚信考试承诺书》。考生需在规定时间内根据本人报考条件,在“学考+网测”(面向普通高中考生)、“学考+校测”(面向普通高中考生)、“文化基础+职业技能”(面向中职考生)、“高职专业学院试点班”(面向中职考生)及职业技能大赛获奖免试生(面向中职考生)等五种考核方式中,选择一种进行报考,填报志愿及按要求缴交考试费,录入相关报名信息,并按要求上传有关证明材料(原件扫描版,下同)。各中职学校需认真审核本校应届毕业生考生提交的就读及就读专业材料,及时在考生的证明材料上加具审核意见,经手人签名及加盖学校公章。
2.除学考加网测考核方式外,其他考核方式设一所院校志愿。考生直接登录网上报名系统,按照操作指引进行报名及填报院校志愿,考生根据报考院校规定可填报1-2个专业志愿。
3.中职应届毕业生考生需在报名系统中按报考院校要求上传加盖中职学校公章的中职阶段就读及就读专业证明材料原件扫描版及获取的职业资格证书原件扫描版(含封面及内页,下同)。中职往届毕业生考生须在报名系统中按要求上传中职阶段毕业证书原件扫描版及获取的职业资格证书原件扫描版。
4.符合职业资格技能大赛获奖免试录取条件的考生,还需在报名系统中录入参加的职业技能大赛名称、获奖项目名称、获奖等级、获奖时间等并上传获奖证书原件扫描版。
5.未参加2020年广东省普通高校招生统一考试报名的考生,根据《关于做好广东省2020年普通高考考生补报名工作的通知》(粤招办普〔2020〕10号)要求,可在3月23-26日期间办理高考补报名手续。考生需在3月31日前完成普通高考体检,没有体检结果的考生不得参加高职自主招生录取。
6.4月6日前中职考生(含职业技能大赛获奖免试录取考生)的报考资格审核工作由报考院校依据本校招生章程及招生网站公布的有关要求通过网上报名系统完成,未在报名期间按照要求上传证明材料的考生不得通过资格审核;通过资格审核的考生须在4月8日前完成网上缴纳考试费后,根据报考院校招生网站公布的要求参加院校自主组织的相关测试。
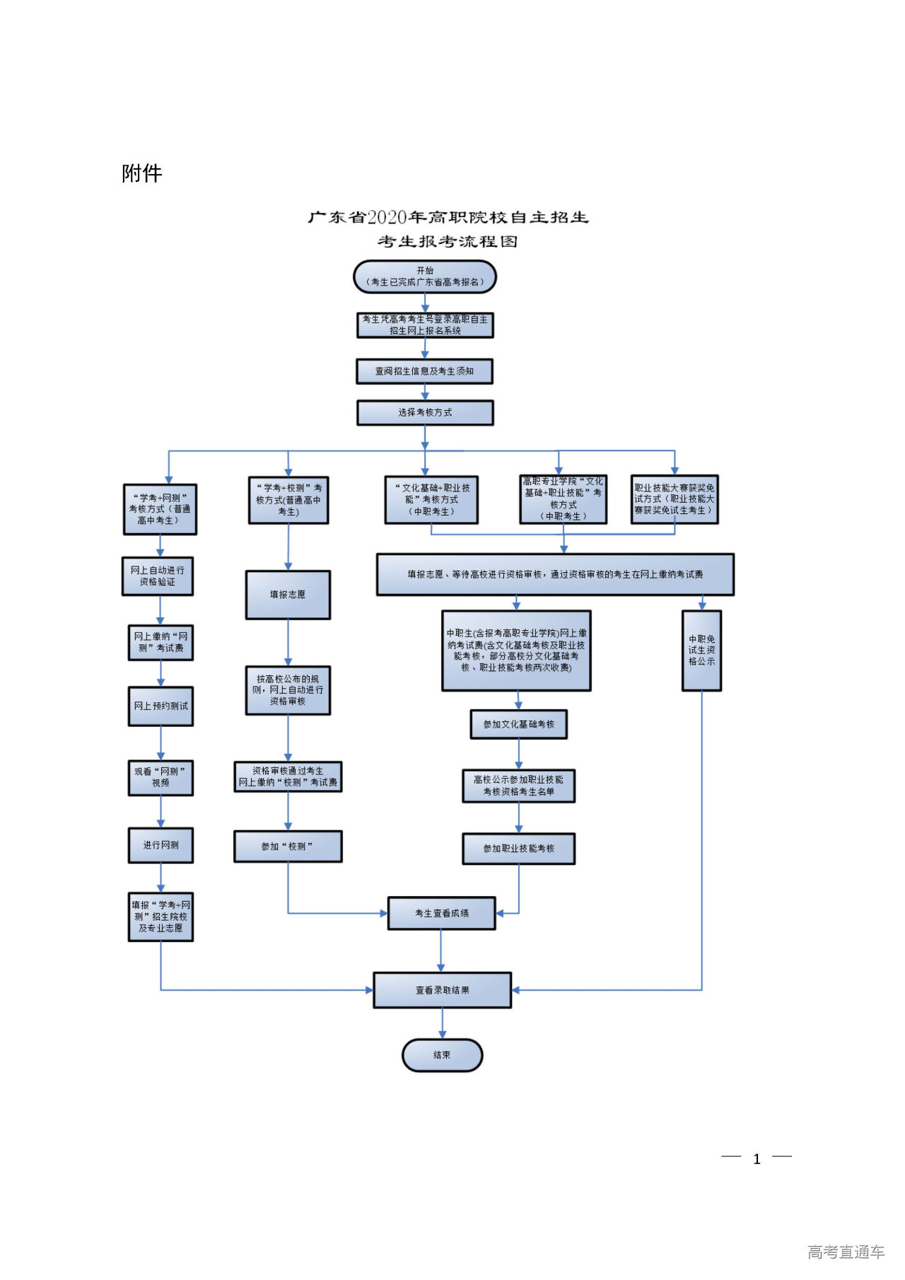
7.考生需在填报志愿前认真查阅拟报考院校的招生网站,了解拟报考院校及专业的具体报考要求,无法确认的需向拟报考院校咨询并明确,因未认真查阅院校专业报考要求而在填报志愿后无法获得报考资格的责任由考生自负。考生一经学校确认报考资格后,不得更改所填报的考核类型及院校专业志愿,缴纳的考试费概不退费。2020年高职院校自主招生考生报考流程图详见附件。
8.高校在校生、2020年被“依学考成绩录取”或“3+专业技能课程证书”考试录取的考生,以及被2019年第2期高职扩招录取的考生,不得再参加高职院校自主招生考试报名。被2020年专业学院录取的学生,不得参加夏季普通高考除本科以外的招生录取。
五、考核方式及考试安排
1.专业学院试点班采用“文化基础(笔试)+职业技能(面试)”的考核方式。其中,综合文化知识、专业综合理论和职业技能的权重比例为4:3:3,考核总分满分值为500分,其中综合文化知识考核满分值为200分,专业综合理论考核满分值为150分,职业技能考核满分值为150分。文化素质考试的考试内容涵盖自然科学和人文科学基本知识、职业道德基本要求、人际交往基本常识、汉语言写作基本能力、专业综合理论等技术技能型人才必备的实用性知识要求。
2.曾获得广东省中等职业学校技能大赛或全国职业院校技能大赛相关赛项三等奖及以上奖项的中职学校学生报考2020年专业学院,经高职院校核实资格并公示后,可由有关高职院校免试录取。
3.考试地点:汕尾职业技术学院
4.报名考试费:考核收费标准按广东省物价局、广东省财政厅《关于我省普通高考文化科考试收费问题的复函》(粤价函〔2014〕19号)、《广东省物价局关于中等职业技术教育专业技能课程考试收费标准等的复函》(粤价函〔2003〕12号)执行。文化素质考试收费标准:每生25元;职业技能考核收费标准:每生70元。
5.考试科目及考试时间
6.考生赴考时需携带身份证、准考证,遵守考试纪律,对违规违纪考生按照《国家教育考试违规违纪处理办法》有关规定处理。
六、录取
(一)拟录取名单确定
1.测试结束后,我校在招生网站上公示考生测试成绩。考生测试成绩公示3天无异议后,我校根据报考考生的专业志愿及成绩情况划定专业最低录取分数线。原则上拟录取考生的文化基础考核成绩不得低于考核满分值的40%,职业技能考核成绩不得低于考核满分制的40%。
2.我校采用"分数优先"原则根据考生总分从高分到低分依次录取,在录取最低分数线上录满计划为止。当考生投档总分相同时,按照考生的职业技能考核成绩从高分到低分择优录取,同分点考生(包括总分相同、职业技能考核成绩相同)按照其文化素质成绩分数从高到低排序择优录取。无体检结果或体检不合格者不能被录取。经学校招生领导小组审核后确定拟录取的考生名单,在我校招生信息网上公示,公示期3天。拟录取公示期间,若有考生自愿放弃,不再顺延录取后续考生。
3.公示无异议后,拟录取的考生名单报省招生办公室审核备案,经省招生办公室审核通过的考生方可确认为正式录取。学校根据省招生办公室审核通过后的名单发放录取通知书,并在学校网站上公示。
(二)新生缴费、注册与复查
经我校自主招生录取的考生,须在规定时间内办理缴交学费注册,学前教育、电子商务专业学费5250元/生•年,计算机应用技术专业学费6410元/生•年,住宿费参照教学地点所在学校收费标准。逾期未注册者,取消入学资格。
新生入学后,将对新生进行资格复查。复查后发现在报名和测试过程中有弄虚作假或其他违纪违规行为者,将按规定取消其入学资格。
七、学生资助政策
国家助学贷款、奖学金、助学金等助学措施按照教育部、广东省教育厅和我校相关规定执行。
八、培养方式
1.试点高职院校和试点中职学校共同组成教学团队开展人才培养工作;学籍管理、毕业证书等由试点高职院校负责,试点中职学校协办。教学地点为海丰县中等职业技术学校、陆丰市第二职业技术学校。
2.专业学院试点班学生符合试点高职院校毕业条件和要求的,可获得试点高职院校全日制专科毕业证书。
3.专业学院试点班学生,入学后不得转学,不得转专业,不得转入试点专业非试点班。其他专业学生或试点专业非试点班学生均不能转入试点班学习。
九、招生工作的咨询、监督与申诉
1.招生工作的监督与申诉
接受纪律监督与申诉的联系部门:学院纪委办公室
联系人:徐少琼
监督电话:0660-3285296
传真:0660-3371873
电子邮箱:swlizehua 163.com
2.招生办咨询及联系方式
咨询电话:0660-3386864
传真:0660-3396865
电子邮箱:swzyzsb 163.com
学校网址:htpp://www.swvtc.cn
招生网址:http://zsb.swvtc.cn
招生咨询QQ:326520117
十、其他
本招生简章依据《广东省教育厅关于做好2020年高等职业院校自主招生工作的通知》(粤教考函〔2020〕1号)、《关于做好广东省2020年普通高考考生补报名工作的通知》(粤招办普〔2020〕10号)和《关于组织发动中职应届毕业生参加2020年高考补报名和报考高职院校自主招生的通知》(粤教职函〔2020〕5号)文件精神拟定,如有变化以上级文件为准。
附:广东省2020年高职院校自主招生考生报考流程图
汕尾职业技术学院
2020年3月22日




