罗定职业技术学院成立于2001年5月,前身是创建于1928年的罗定师范学校,设立有国家职业技能鉴定所、广东省博士工作站,建立了云浮市云计算大数据人才培养基地、云浮市电子信息产业技术服务中心、云浮市南江文化研究中心和云浮市自动化设备工程技术研究中心,成立了罗定职业技术学院教育发展基金会,是共青团中央青年创新创业基地、广东省语言文字工作先进单位、广东省社会科学普及示范基地、广东省中小企业培训示范基地和云浮市文明单位。
学校下设马克思主义学院、社区教育学院、机电工程系、信息工程系、经济管理系、教育系、外语系和艺术体育系8个教学单位,开设有装备制造大类、电子与信息大类、教育与体育大类、财经商贸大类、能源动力与材料大类、食品药品与粮食大类、交通运输大类、旅游大类共八大职业门类专业,共36个招生专业,学院建设有中央财政支持服务产业专业2个、教育部认定的生产性实训中心3个、省级重点专业2个、省级公共实训中心4个、省级以上实训基地12个、省级精品资源共享与开放课程4门、‘1+X’证书建设项目5个,与岭南师范学院、广东石油化工学院建立了三二分段专升本育人试点项目。学校与中山大学、华南理工大学、华南师范大学、广东外语外贸大学、广东财经大学等联合开设专升本自考(函授)沟通班,共有15个专业,学生在校学习期间可同时兼修,按要求修满所需学分可获所选修院校的本科毕业证书。学校现有全日制在校生12000多人,成人教育学生1200多人。
办学以来,学校秉承“为全体学生全面发展服务”的办学理念,大力弘扬“诚朴勤学、砺能求索”的校训文化,积极传播“崇德向善、见贤思齐”的校风,全面践行“学高为师、身正为范”的教风,着力倡导“追求卓越、精益求精”的学风,遵循高职教育规律,坚持立德树人,不断深化校企合作、产教融合,大力实施校企精准对接、精准育人,与云浮、佛山、广州、东莞、深圳等地方的企事业单位建立了协同育人友好合作关系,培养了一大批创新型技术技能人才,先后为社会输送了35900多名毕业生,毕业生就业状况好,总体就业率超过98%。
新时代,学校大力倡导“政治办学治校、安全办学治校、标准办学治校、特色办学治校、绿色办学治校”,按照“补短板、建内涵、树品牌、创一流”的工作思路,不忘立德树人初心,牢记为党育人、为国育才使命,积极创建“师范传统,工科特色”的区域高水平高职院校。
注:以上招生专业、招生计划及填报志愿专业代码等相关信息以广东省教育考试院公布的《招生专业目录》为准。
一、志愿填报须提前了解的事项
1.了解广东省教育考试院发布的相关招生政策。
2.了解学校招生章程,特别是录取规则。
我校2022年春季高考“依学考成绩招生”分普通类、体育类、艺术类进行录取。普通类根据考生投档学考成绩总分排位情况、体育类及艺术类根据考生投档合成总分排位情况从高到低择优录取。在考生符合专业要求的基础上,按照“专业志愿优先”原则,依据考生所填报专业志愿按考生投档(合成)总分从高分到低分录取。当考生投档(合成)总分相同时,按照考生排位择优录取。当考生排位相同时,参考综合素质评价择优录取。
我校2022年春季高考“3+证书”考试招生根据考生统一文化科目考试投档总分排位情况从高到低择优录取。按照“专业志愿优先”原则,依据考生所填报专业志愿按考生投档总分排位从高分到低分录取。当考生投档总分相同时,按照考生排位择优录取。当考生排位相同时,优先录取中职阶段就读专业相关性较高的考生。
3.了解历年录取分数及排位。
4.要了解所选专业志愿组是否包含了你最想学的专业,是否有你最不想学的专业,这个组内专业的组成是什么样的,一旦涉及到调剂,你是否能够接受等等。
温馨提醒:同一院校的不同专业组可连续填报。
5.提前拟定志愿表草稿。
二、填报志愿数
1.“学考”类
志愿填报实行院校专业组模式,一个院校专业组为一个志愿填报单位。报考普通类专业的考生可填报一个平行志愿组20个院校专业组志愿,报考体育、艺术类专业的考生可填报一个平行志愿组10个院校专业组志愿。每个院校专业组可填报6个专业志愿、1个是否服从专业调剂选项。普通类和体育、艺术类专业不能兼报,考生只能选择其中一类进行填报。
2.“3+证书”类
专科批次设35个院校专业组志愿,每个院校专业组志愿设置6个专业志愿和1个是否服从专业调剂选项。
三、填报志愿提示
建议选择服从专业调剂,减少投档后因专业志愿不服从退档,增加被我校录取的机会。
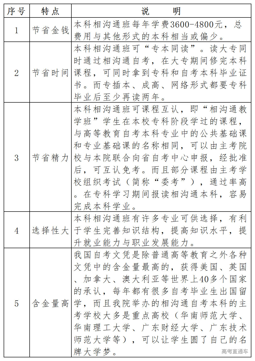
为满足我院广大在校生求学深造的需要,进一步提高学历层次,增强就业竞争力,使学生在获得大专文凭的同时有机会获得自学考试本科毕业文凭,根据省自考委员会《关于开展广东省高等教育自学考试与高职高专教育相沟通试点工作有关问题的通知》(粤考委[2006]22号)精神,我院与华南师范大学、华南理工大学、广东财经大学、广东技术师范大学等多家主考院校合作自学考试专升本“相沟通”班,为我院学子圆一个本科梦提供了学历深造平台和学习机会。
※ 自学考试相沟通的特点:
※ 与我院合作的重点大学和招生专业:
根据《职业教育法》第八条“实施职业教育应当根据实际需要,同国家制定的职业分类和职业等级标准相适应,实行学历证书、培训证书和职业资格证书制度”的规定。我校专设考试培训中心,成立国家职业技能鉴定所,为学生参加职业技能等级认定及考取各类证书提供服务,使各专业的学生毕业时可获得相应的职业技能等级证书,成为“双证书”或“多证书”学历教育的高技能应用型人才。
※目前在学校考取的部分证书有:
※国家职业技能等级认定的工种及等级如下:



































