香港中文大学(深圳)
2022年音乐类
本科招生简章
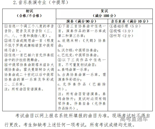
根据教育部《关于做好2022年普通高等学校部分特殊类型招生工作的通知》及有关文件规定,结合学校实际情况,制定本简章。 一、音乐学院简介 香港中文大学(深圳)是一所经国家教育部批准,按中外合作办学条例设立的大学。学校传承香港中文大学的办学理念、管理模式和学术体系,以书院制、国际化、通识教育及中英文双语教学为特色,以创建一所立足中国、面向世界的一流研究型大学为己任,致力于培养具有国际视野、中华传统和社会担当的创新型高层次人才。香港中文大学(深圳)音乐学院[即深圳音乐学院(筹)](以下简称“音乐学院”)是深圳市政府规划建设的“新时代十大文化设施”之一,定位是一所国际化、创新型、世界一流的高等音乐艺术院校。音乐学院以培养学术和表演能力兼具的高端人才为目标,创新音乐艺术人才培养模式,构建国际化音乐人才的本、硕、博培养体系,秉承大学书院制传统、全人教育和以学生为本的育人理念,以现代大学管理体制、国际认可的学术标准和教学模式,开拓学生的国际视野。 音乐学院面向全球招聘师资,2021年4月,香港中文大学(深圳)宣布聘任世界著名作曲家、中国音乐家协会主席叶小钢教授为音乐学院首任院长,现已组建一支由徐惟聆、张立萍、石倚洁、朱慧玲以及袁芳等顶尖艺术家组成的师资团队。音乐学院对符合条件的全日制毕业生授予香港中文大学学位证及香港中文大学(深圳)毕业证。 二、招生专业及计划 2022年音乐学院拟在广东省、北京市、上海市、四川省、辽宁省、山东省、湖南省招收音乐类本科生,招生专业及计划等如下: *作曲与作曲技术理论专业、音乐学专业待教育部批复,最终招生专业及计划以生源省份省级招生考试机构实际公布为准。 各省份对应专业科类或选考科目情况如下: (一)文理分科省份:四川省音乐类计划不分文理; (二)3+1+2高考改革省份:辽宁省仅投放历史类计划,再选科目不限。湖南省、广东省不区分首选科目,物理或历史均可,再选科目不限; (三)3+3高考改革省份:不限选考科目。 三、报考条件 (一)符合2022年教育部及生源省份艺术类专业报考条件; (二)北京市生源:北京市无音乐类专业统考,考生须参加我校统一组织的校考。具体详见附件《香港中文大学(深圳)2022年音乐类专业本科招生校考细则》; (三)非北京市生源:广东省、上海市、四川省、辽宁省、山东省、湖南省考生须参加生源省份省级招生考试机构组织的与所报考专业(招考方向)相对应的艺术类省统考,无须参加校考。其中,报考音乐表演(招考方向)的山东省考生,省统考成绩专业技能1须为所报考音乐表演(招考方向)相对应的器种 [例如:报考音乐表演(钢琴)的山东省考生,省统考成绩专业技能1须为钢琴]; (四)由于香港中文大学(深圳)音乐学院部分课程以英文授课,非英语语种考生需慎重报考; (五)音乐表演-声乐方向仅设美声唱法,不建议非美声唱法的考生报考。 四、录取办法 (一)考生均须参加普通高等学校招生全国统一考试(文化考试),文化考试成绩须达到生源省份艺术类本科专业同层次、同类别录取控制分数线; (二)实行非平行志愿省(市):北京市、湖南省 1.北京市:对于符合报考条件且获得我校校考合格证的进档考生,按不同招考方向(音乐表演-小提琴、音乐表演-中提琴)分别排队,依据专业校考成绩从高分到低分排序,择优录取。当考生专业校考成绩相同时,将依次以考生的高考文化成绩(不含政策性加分)、外语单科成绩、数学单科成绩的高低进行录取; 2.湖南省:对于符合报考条件且与所报考专业(招考方向)相对应的艺术类省统考成绩合格的进档考生,不区分首选科目,依据专业统考成绩从高分到低分排序,择优录取。当考生专业统考成绩相同时,将依次以考生的高考文化成绩(不含政策性加分)、外语单科成绩、数学单科成绩的高低进行录取; (三)实行平行志愿省(市):广东省、上海市、四川省、辽宁省、山东省 对于符合报考条件且与所报考专业(招考方向)相对应的艺术类省统考成绩合格的进档考生[其中,报考音乐表演(招考方向)的山东省考生,省统考成绩专业技能1须为所报考音乐表演(招考方向)相对应的器种],各专业(招考方向)依据投档总分从高分到低分排序,择优录取。当考生投档总分相同时,将依次以考生的专业统考成绩、高考文化成绩(不含政策性加分)、外语单科成绩、数学单科成绩的高低进行录取。 五、入学规则 (一)音乐学院将继续加强入学后对音乐类录取新生的政治、专业、健康等方面的复查,凡不符合条件或有舞弊行为者,按教育部相关规定处理,取消学籍,并通报生源省份省级招生考试机构倒查追责; (二)学生入学后,除钢琴、低音提琴和打击乐器外,其他乐器需自备; (三)艺术类专业录取的学生,入学后不得转入非艺术类专业。 六、收费标准 (一)学费:人民币十一万五千元/生•学年; (二)住宿费:人民币一千二百元/生•学年。 七、招生工作的咨询、监督与申诉 香港中文大学(深圳)音乐类本科生录取工作接受纪检监察部门、考生、家长及社会各界的监督。学校纪监部门对录取工作全过程进行监督,做到标准严格、程序规范、过程公开透明。相关投诉实行实名制,投诉人需通过电子邮件(纪监部门监督投诉邮箱: admissions.appeals@cuhk.edu.cn)以书面或者附件形式详述投诉的目的和证据等。 招生咨询信息: 招生办热线:(0755)8427 3500 招生办传真:(0755)8427 3690 招生办咨询邮箱:admissions@cuhk.edu.cn 音乐学院热线:(0755)2351 6266 音乐学院咨询邮箱: mus_admission@cuhk.edu.cn 音乐学院网址: http://music.cuhk.edu.cn 学校网址:http://www.cuhk.edu.cn 通讯地址:广东省深圳市龙岗区龙翔大道2001号行政楼东翼三楼E310室招生办公室 邮政编码:518172 八、附则 本简章自学校发文之日起执行。本简章的解释权属学校招生委员会。本简章如与上级教育主管部门和生源省份省级招生考试机构当年关于艺术类招生的规定不一致时,以上级教育主管部门和生源省份省级招生考试机构的规定为准。 附件 香港中文大学(深圳) 2022年音乐类专业本科招生校考细则 (仅适用于北京市生源) 一、报名 (一)网上报名:凡符合专业报考条件的北京考生在2022年2月28日17点前登录香港中文大学(深圳)音乐学院官网“音乐学院招生系统”网址: https://ugapply.cuhk.edu.cn/music(请使用PC端进行操作)进行注册,根据系统提示完成报名,音乐学院不接受现场报名; (二)材料上传:网上报名时,考生将所有报名材料上传至报名系统,包括: 1.本人近期一寸免冠照片; 2.本人二代身份证; 3.高中学业水平考试成绩证明(教育考试院颁发的成绩单原件扫描件、网站截图或盖有中学或教务处公章的成绩单扫描件); 4.获奖证书(选填)等。 音乐学院资料审核以网上填报信息和上传材料为准,考生无须邮寄纸质材料。必要时,音乐学院有权向考生索取书面材料作为审核依据,请考生留好备份。如有造假或不实信息,一经查实将取消报名资格;已经获得考试资格的,将取消认定;已经入学的,按教育部相关规定处理; (三)报名费:音乐学院收取报名费200元/生。考试不另行收费。报名费在网上报名系统中缴纳,报名费缴纳后,概不退还。 注:所有专业(招考方向)均不得兼报。 二、选拔程序 (一)材料审核:音乐学院根据考生提供的资料进行资格审查,于2022年3月4日前,考生可在报名系统内所留个人邮箱查收校考考试资格通知(发件邮箱为:mus_admission@cuhk.edu.cn)。后续校考准考证、考试结果、合格证等都将通过邮件告知,请考生定期查看个人邮箱; (二)考试时间、地点:考试时间为2022年3月14日-2022年3月15日,地点为香港中文大学(深圳)校园,具体考试安排见邮件通知; (三)考试内容及计分办法: 考试分为初试及复试,采取现场考试的方式进行。如因疫情等原因无法组织现场考试,音乐学院将做相应调整,具体安排以音乐学院后续发布的通知为准。 三、校考合格证发放 (一)音乐学院按不同招考方向(音乐表演-小提琴、音乐表演-中提琴)分别确定初试合格名单,初试合格的考生方有资格参加复试。音乐学院根据复试成绩总体情况发放校考合格证,人数不超过各招考方向计划数的4倍; (二)专业校考合格名单预计于2022年4月中旬在香港中文大学(深圳)音乐学院官网公示,并在教育部艺术类招生考试信息交互系统备案。


