亮点提要
(以各省级教育考试主管部门最终公布的政策为准)
★ 院校专业组(广东)设置总览
■ 普通类:
普通类(历史)7个组
普通类(物理)9个组
【围绕学校优势学科设置:中华文化与国际传播人才组、复合型多语拔尖人才组、全球经济治理人才组、卓越涉外法治与商科人才组;计算机类、数学类、政治学类专业分别单独成组】
其中包含:
地方专项计划:
普通类(历史)1个组
普通类(物理)1个组
合作办学项目:
普通类(历史)1个组
普通类(物理)1个组
■ 艺术类:6个组
★ 计算机类专业[含:计算机科学与技术、软件工程、网络空间安全专业]、数学类[含:数学与应用数学(金融数学与精算)、数学与应用数学(师范)专业]、政治学类[含:国际政治、外交学、国际组织与全球治理专业]:分别独立分组。
【帮助考生锁定心仪的专业】
以各省级教育考试主管部门
最终公布的招生专业目录为准

优势热门专业
招生计划增加

★ 夏季普通高考总计划5300人
★ 招生计划增加较多的专业:
中国语言文学类
汉语言文学(师范)
汉语国际教育(师范)
经济学
数字经济
经济统计学
政治学类
计算机类
数学与应用数学


9个双学士学位项目
首年招生

今年年初,我校申报的“商务英语+法学”等9项“外语+专业”双学士学位复合型人才培养项目获得广东省学位委员会正式批复,将通过本年度高考招生,学生毕业并达到相关要求的,授予双学士学位。
双学士学位项目毕业生将以“外语精,专业强”为核心竞争力,在学习能力、协作意识、知识结构与综合素质等方面具有不可比拟的优势,未来就业与升学前景广阔。
双学士学位项目一览

四个专业首年招生

★2024年首年招生专业:
供应链管理
克罗地亚语
匈牙利语
菲律宾语


新增师范类专业

自今年起,我校数学与应用数学专业新增师范类招生计划。在新高考改革地区,要求考生选考科目为:物理+化学。
★我校现有师范类专业:
英语(师范)
汉语言文学(师范)
汉语国际教育(师范)
数学与应用数学(师范)

新增创新班
在高考中招生

★ 5个创新班在高考招生:
国际商务(CGMA创新班)
工商管理(国际化管理创新班)
工商管理(商务智能创新班)
金融工程(创新班)
新闻学(全媒体国际传播创新班)
(以各省级教育考试主管部门
最终公布的招生专业目录为准)
■ 国际商务(CGMA创新班)
旨在培养基础扎实、行业认证的掌握管理会计知识与技能、专业特色更突出的应用型国际商务人才。该创新班与英国皇家特许管理会计师公会CIMA合作,紧密结合全球财务管理数智化需求,除国际商务核心课程外,还开设了基于CGMA知识体系的特色课程。
■ 工商管理(国际化管理创新班)
采用“管理+外语”的培养模式,系统教授有关国际企业管理和国际商务管理等方面课程,相关课程以全英教学为主。
■ 工商管理(商务智能创新班)
采用“管理+大数据”的培养模式,主要研究大数据分析理论和方法在工商管理中的应用以及大数据管理与治理方法,相关课程主要以实验教学为主。
■ 金融工程(创新班)
旨在培养具有全球视野,系统掌握金融学和现代信息科技理论知识,熟悉金融实务操作,熟练掌握信息科技、数据科学和智能技术,具有较强实践能力和创新精神,成为能够胜任商业银行、证券公司、保险公司、基金公司和大型企业的智能投顾、程序化交易、金融产品设计和风险管理等岗位的金融精英人才。
■ 新闻学(全媒体国际传播创新班)
以课堂教学与实践教学、国际化培养为特色,着力培养精通外语,通晓国际规则,熟练掌握全媒体专业知识与技能的国际新闻传播人才。

政策导读
(以各省级教育考试主管部门最终公布的政策为准)

招生计划

★ 夏季普通高考计划:
■ 广东省4169人
其中:
普通类(历史)1707人
普通类(物理)2309人
艺术类 153人
■ 广东省外1038人
(不含保送生、新疆少数民族预科招生、对内地新疆高中班招生、第二学士学位招生和港澳台侨招生计划)

专业选择
培养复合型人才

★ 途径一 | 转专业:转出无门槛 三次机会 程序清晰
■ 第一次:在新生入学报到后,根据学校公布的创新班选拔条件自愿申请,经创新班所在学院考核录取后,进入创新班就读
■ 第二、三次:分别是参加第二、四学期的全校范围转专业,学生转出时实行“零门槛”(即不设条件)
★ 途径二 | 辅修:培养复合型人才的重要途径
■ 学有余力的学生在校期间可辅修其他专业
■ 毕业时符合相关条件,可获得辅修专业证书或辅修学位
★ 途径三 | 12个创新班(项目):供校(院)内二次选拔
在全校新生中选拔:
■ 国际经济与贸易(国际组织创新班)
■ 会计学(国际组织/ACCA创新班)
■ 日语(中日韩亚洲校园计划)
■ 法学(国际组织创新班)
■ 翻译(国际组织创新班)
艺术类,合作办学专业学生不参与
外语类保送生仅可报考日语(中日韩亚洲校园计划)
在学院新生中选拔:
■ 英语(语言学拔尖人才实验班)
■ 经济学(国际化创新人才班)
■ 国际经济与贸易(雷恩班)
■ 国际经济与贸易(双语国际班)
■ 会计学(ACCA国际会计)
■ 财务管理(国际管理会计CIMA)
■ 数学与应用数学(国际创新班)
艺术类,合作办学专业,外语类保送生学生不参与
★ 途径四 | 选择“微专业”学习
■ 为实现经济社会高质量发展的需要
■ 适应新技术、新经济、新业态
■ 培养高素质复合型人才的重要途径
微专业:
■ 金融科技
■ 语言智能
■ 古典文学与文化
■ 欧洲社会与文化
■ 国际事务(拟开设)
■ 跨境电子商务(拟开设)
近年来,学校立足学科专业优势与特色,主动适应新技术、新业态、新模式、新产业发展需求,与汽车、材料与食品等领域的知名企业或行业协会合作,通过开设产学紧密结合的微专业课程,推动教学内容主动对接市场需求,服务中国智造与产品出海
在部分小语种专业的人才培养方案中设置微专业必修课程模块(学生需择一模块修读),丰富小语种专业学生跨学科跨专业知识结构,培养适应新时代要求的高水平、复合型人才
开设课程模块:
■ 国际关系
■ 法学
■ 汉语国际教育
■ 会计
■ 经济贸易

广东省招生政策提要 <<<<
(以各省级教育考试主管部门最终公布的政策为准)
★ 选考科目限制少
■ 在广东省,选考科目须为物理+化学的仅有:计算机类、数学与应用数学(含师范)2个专业(类)
■ 首选科目须为物理,再选科目不限的仅有:数字经济、金融工程、经济统计学3个专业
■ 首选科目不限,再选科目须为思想政治的仅有:政治学类专业
★ “不退档”的情况
■ 为更好地保护考生的利益,学校决定对平行志愿批次下服从调剂、体检合格且符合有关录取规定的出档考生不退档
★ 调剂范围
■ 专业调剂录取只在考生被投档的院校专业组内未录满专业中按院校录取原则进行调剂录取(组内调剂)
★ 分数优先,遵循志愿,不设级差
■普通类(历史类或文科类、物理类或理科类)专业分档时,根据相关省(区、市)投档规则出档后,实行“分数优先,遵循志愿”的录取原则,不设置专业志愿级差
★外语语种无要求
■ 学校公共外语教学主要为英语,对考生应试外语语种不做限制
★ 单科分数无要求
■ 学校所有专业均不设置高考单科成绩要求

如何选择专业、如何报考?
广外有什么建议?<<<<
★ 建议1:综合考虑学校和专业两方面因素
考生和家长在填报专业志愿时,要综合考虑学校和专业两方面因素,建议更多关注专业在全国院校中的优势和特色、专业的人才培养目标、未来就业发展前景和专业所依托学科的整体实力
★ 建议2:将广外放在第一志愿院校专业组填报
建议考生在第一志愿填报我校,也可同时填报我校的多个院校专业组,提高心仪专业的录取几率
★ 建议3:建议“服从调剂”
考生要慎重选择“是否服从调剂”,建议选择服从调剂,避免落到下一个批次(专科批)
为更好地保护考生的利益,学校决定对平行志愿批次下服从调剂、体检合格且符合有关录取规定的出档考生不退档
★ 建议4:专业志愿填满
结合考生本人兴趣、成绩等,将院校专业组内的专业志愿填满,主动把握选择专业的机会


招生计划

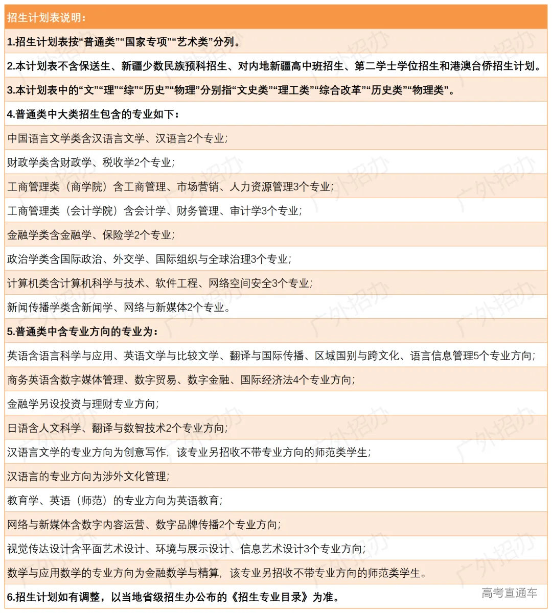
招生计划说明



广东省招生计划

普通类(历史) <<<<

普通类(物理) <<<<

艺术类 <<<<


广东省外
普通类招生计划

北京、河北、山西、吉林、黑龙江 <<<<

江苏、浙江、安徽、福建、江西 <<<<

山东、河南、湖北、湖南、广西、海南 <<<<

重庆、四川、贵州、云南、陕西 <<<<


国家专项计划



艺术类招生计划


