新程初启步轻盈 诗意盎然映前程
梦想飞扬如羽翼 智慧勇气共驰骋
亲爱的学弟学妹们
祝贺你们被美丽的
广东亚视演艺职业学院录取
一封封专属于你的“梦中情书”
正满载着惊喜与祝福向你奔赴而来
你们期待的录取通知书
已陆续发送~
你与广演的故事
从签收这封录取通知书开始




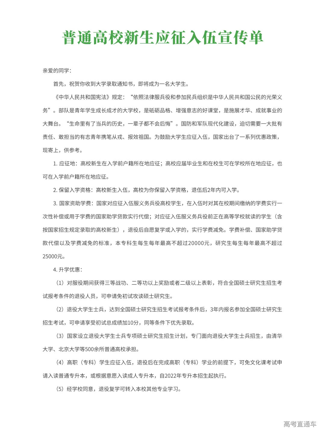
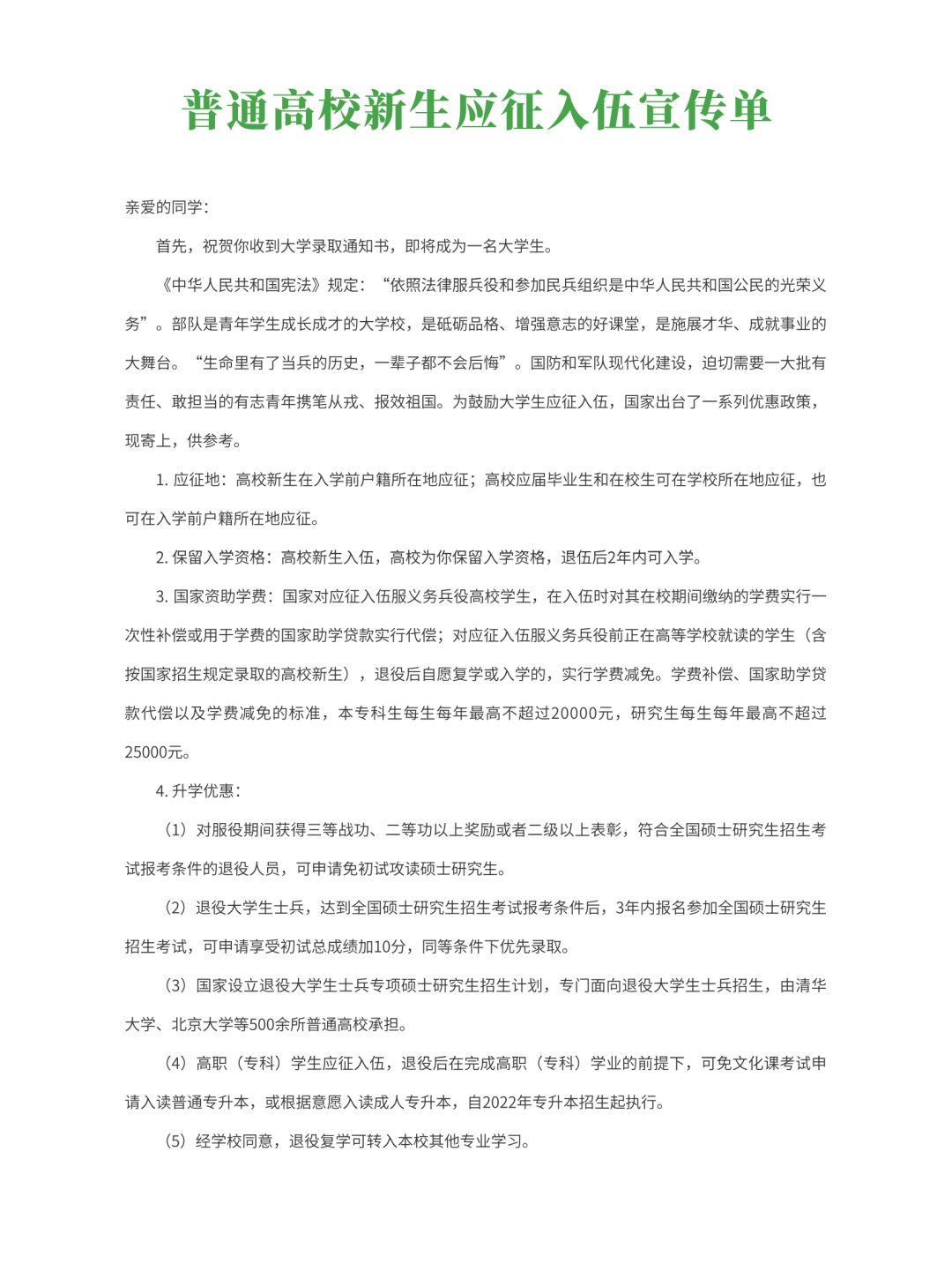
相遇广演 筑梦未来 以星海为幕 以匠心为笔 深邃蓝底如浩瀚星海 承载着广演学子的梦想星河 这抹蓝既是知识的海洋 亦是未来无垠的疆域 以静谧而深邃的引力 托起每一份求学热望 烫金作笔锋铸辉煌 金色线条勾勒出校园建筑的巍峨剪影 如同时光淬炼的鎏金笔触 庄重典雅的轮廓里 藏着广演校园的厚重底蕴 更藏着属于新生的荣耀起点 蓝底镶金 光芒闪耀 深蓝与鎏金的碰撞迸发璀璨光芒 既暗含理性思考的深邃 又跃动着青春探索的炽热 这份光芒不仅是视觉的盛宴 更是对广演学子的无声期许 以智慧为帆,以创新为桨 通知书下角跃动的科技元素 恰似未来之门的密码 在这里 你们将用代码编织星辰 以算法解构世界 智能时代的浪潮中 书写属于Z世代的传奇 通知书信封内含以下材料: 1、录取通知书 2、新生入学指南 3、广东省本专科学生资助政策简介 4、广东省家庭经济困难学生认定申请表 5、致2025级新同学的一封信 6、新生安全教育学习通知书 7、致学生一封信 8、普通高校新生应征入伍宣传单 9、生源地信用助学贷款操作指南 / 01 广演录取通知书 Guang Yan 2025 展开这封蓝金交织的邀请函 便是打开人生新篇章的密钥 愿你们带着通知书里的星辰与锋芒 在广演的土壤里 长成属于自己的光芒! / 02 新生入学指南 Guang Yan 2025 深蓝为底铺就星海征途 一应俱全 助你报到不迷茫 / 03 广东省本专科学生资助政策简介 Guang Yan 2025 这份资助政策简介 是广演对你们未来充满信心的承诺 也是我们对教育公平的坚定追求 它不仅是一本资助政策的指南 更是一盏照亮你们前行道路的明灯 / 04 广东省家庭经济困难学生 认定申请表 Guang Yan 2025 家庭经济经济困难学生认定申请表 不仅为我们提供了精准的资助依据 更是我们向你伸出援手的起点 让您在学业的道路上 感受到温暖与力量 让每一个学子都能在 知识的海洋中扬帆远航 / 05 致2025级新同学的一封信 Guang Yan 2025 广演全体教职工 致新生的一封信 愿你们在广演的每一天都充满阳光 愿你们的梦想在这里生根发芽 愿你们的未来在这里绽放光彩 / 06 新生安全教育学习通知书 Guang Yan 2025 这份新生安全教育学习通知书 不仅是一份指南 更是一份关怀 学子们在追求知识的同时 也要关注自身安全 培养自我保护的意识和能力 愿你们在广演收获知识 收获友谊 收获成长 更收获一个 安全 健康 快乐的青春时光 / 07 致学生一封信 Guang Yan 2025 在这个充满希望和梦想的求学旅程中 我们深知健康是你们最宝贵的财富 中国医疗保障体系 作为国家对居民健康权益的坚定承诺 为我们的每一步成长提供了坚实的后盾 / 08 普通高校新生应征入伍宣传单 Guang Yan 2025 参军入伍 终身受益 愿我们的青春之花 在为祖国奉献的道路上 绽放得更加灿烂 愿我们的热血 在铸就军魂的征途中 燃烧得更加热烈 / 09 生源地信用助学贷款操作指南 Guang Yan 2025 生源地信用助学贷款政策 帮助每一位贫困的学生 完成大学梦 相遇广演 筑梦未来 GUANGYAN 扫描左侧二维码 查询通知书物流状态 温馨提示 (1)凡是被统招录取的考生,收到的通知书都是由快递邮政EMS寄出; (2)统招录取通知书上一定会盖有广东亚视演艺职业学院官方章印和校长签发章; (3)我校寄发的录取通知书已经缴纳邮寄费,收到通知书的同学们只需要领取通知书,不需要额外缴纳其他费用(如:邮寄费); (4)有任何疑问都可以登录我校招生信息网,找到我校官方联系电话或者拨打通知书上邮寄方联系电话,我们会第一时间为你耐心解答。 最后,预祝各位考生都能顺利上岸,我校在报到的期间,我校将会为你提供入校报到服务,我们在广演等你; 广演招生办咨询联系方式: 0758-7779881、0758-7779882 官方网址: http://www.gdatv.edu.cn/channels/82.html 一纸轻鸿,载梦启航! 录取通知书的轻启 如诗行跃然纸上! 愿君执笔为剑,不负青春 以梦为马,不负韶华! 新起点,新征程! 让我们一起为梦想奋斗 一起为青春放歌! 金秋九月,我们在广演等你!
鎏金指引勾勒前行方向
这本《新生入学指南》
报到时间、流程、注意事项

























